香雪制药控股股东是否占用资金被深交所重点问询

2月8日,香雪制药(300147.SZ)发布公告称收到关注函,深交所要求其说明2019年与控股股东之间的资金往来明细。

(来源:香雪制药公告)
香雪制药于2月2日披露《关于2019年度审计报告保留意见所述影响已消除的专项说明》,通过对保留意见涉及资金往来相关的其他应收款、其他应付款、预收账款等科目进行核实,就此深交所予以关注。
截至目前,香雪制药尚未就深交所的关注函进行回复。
公开资料显示,香雪制药成立于1986年,于2010年在深交所上市,主营现代中药及中药饮片的研发、生产与销售。
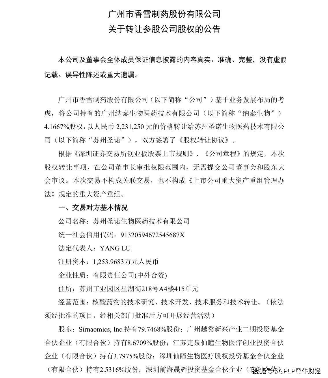
实际上,香雪制药曾于1月25日发布公告称,拟以223万元转让参股公司股权。

(来源:香雪制药公告)
香雪制药称基于业务发展布局的考虑,将其持有的广州纳森生物医药技术有限公司约4.17%股权,以223.1250万元的价格转让给苏州圣诺生物医药技术有限公司。
对于此次股权转让,香雪制药表示,有利于聚焦主营业务的发展,进一步完善管理体系与股权架构,有利于实现投资收益等。
然而实际上,香雪制药近几年的业绩表现平平。
2017-2019年,香雪制药分别实现营业收入为21.87亿元、25.04亿元、27.86亿元,对应的同比增长率分别为17.47%、14.49%、11.26%,增速呈现放缓趋势。
2017-2019年,香雪制药分别实现净利润为6594万元、5644万元、7651万元,对应同比增长率分别为-0.13%、-14.41%、35.57%,2017-2018年均为负增长。
香雪制药股权转让后,会有什么变化?GPLP犀牛财经将会持续关注。












