广东云浮农商行违法遭罚60万元 贷款资金被挪用
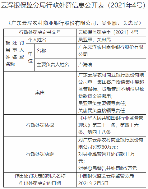
中国经济网北京2月22日讯 中国银保监会网站近日公布的云浮银保监分局行政处罚信息公开表(云银保监罚决字〔2021〕4号)显示,广东云浮农村商业银行股份有限公司单一集团客户授信集中度超监管指标、贷后管理不到位导致贷款资金被挪用。吴亚雁负主要领导责任;关忠民负直接领导责任。
根据《中华人民共和国银行业监督管理法》第二十一条、第四十六条、第四十八条,中国银保监会云浮监管分局对广东云浮农村商业银行股份有限公司罚款60万元;对吴亚雁警告并处罚款11万元;对关忠民警告并处罚款5万元。
相关规定:
《中华人民共和国银行业监督管理法》第二十一条:银行业金融机构的审慎经营规则,由法律、行政法规规定,也可以由国务院银行业监督管理机构依照法律、行政法规制定。
前款规定的审慎经营规则,包括风险管理、内部控制、资本充足率、资产质量、损失准备金、风险集中、关联交易、资产流动性等内容。
银行业金融机构应当严格遵守审慎经营规则。
《中华人民共和国银行业监督管理法》第四十六条:银行业金融机构有下列情形之一,由国务院银行业监督管理机构责令改正,并处二十万元以上五十万元以下罚款;情节特别严重或者逾期不改正的,可以责令停业整顿或者吊销其经营许可证;构成犯罪的,依法追究刑事责任:
(一)未经任职资格审查任命董事、高级管理人员的;
(二)拒绝或者阻碍非现场监管或者现场检查的;
(三)提供虚假的或者隐瞒重要事实的报表、报告等文件、资料的;
(四)未按照规定进行信息披露的;
(五)严重违反审慎经营规则的;
(六)拒绝执行本法第三十七条规定的措施的。
《中华人民共和国银行业监督管理法》第四十八条:银行业金融机构违反法律、行政法规以及国家有关银行业监督管理规定的,银行业监督管理机构除依照本法第四十四条至第四十七条规定处罚外,还可以区别不同情形,采取下列措施:
(一)责令银行业金融机构对直接负责的董事、高级管理人员和其他直接责任人员给予纪律处分;
(二)银行业金融机构的行为尚不构成犯罪的,对直接负责的董事、高级管理人员和其他直接责任人员给予警告,处五万元以上五十万元以下罚款;
(三)取消直接负责的董事、高级管理人员一定期限直至终身的任职资格,禁止直接负责的董事、高级管理人员和其他直接责任人员一定期限直至终身从事银行业工作。
以下为原文:












