建平红山村镇银行违法遭罚 董事长田宝玉等3人遭处罚
中国经济网北京2月23日讯 银保监会网站今日公布的行政处罚决定书(朝银保监罚决字〔2021〕1号-4号)显示,建平红山村镇银行股份有限公司存在贷款风险分类不准确、贷款“三查”不尽职的违法违规事实,依据《贷款风险分类指引》第四条、第五条、第七条,《个人贷款管理暂行办法》第十一条(四)(五)、第三十五条,《流动资金贷款管理暂行办法》第十一条(五),《贷款通则》第十七条第二款第一项,《中华人民共和国银行业监督管理法》第二十一条、第四十六条(五),朝阳银保监分局对其罚款40万元。
此外,王爱平对建平红山村镇银行股份有限公司贷款风险分类不准确、贷款“三查”不尽职的违法违规行为负有领导责任和直接责任。依据《贷款风险分类指引》第四条、第五条、第七条,《个人贷款管理暂行办法》第十一条(四)(五)、第三十五条,《流动资金贷款管理暂行办法》第十一条(五),《贷款通则》第十七条第二款第一项,《中华人民共和国银行业监督管理法》第二十一条、第四十八条(三),朝阳银保监分局取消其银行业金融机构高级管理人员任职资格五年。
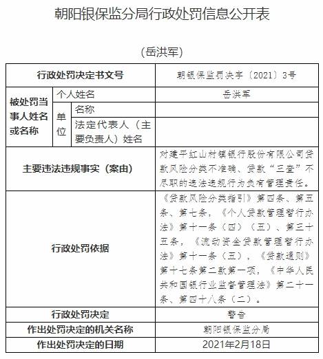
岳洪军对建平红山村镇银行股份有限公司贷款风险分类不准确、贷款“三查”不尽职的违法违规行为负有管理责任。依据《贷款风险分类指引》第四条、第五条、第七条,《个人贷款管理暂行办法》第十一条(四)(五)、第三十五条,《流动资金贷款管理暂行办法》第十一条(五),《贷款通则》第十七条第二款第一项,《中华人民共和国银行业监督管理法》第二十一条、第四十八条(二),朝阳银保监分局对其警告。
田宝玉对建平红山村镇银行股份有限公司贷款风险分类不准确、贷款“三查”不尽职的违法违规行为负有管理责任。依据《贷款风险分类指引》第四条、第五条、第七条,《个人贷款管理暂行办法》第十一条(四)(五)、第三十五条,《流动资金贷款管理暂行办法》第十一条(五),《贷款通则》第十七条第二款第一项,《中华人民共和国银行业监督管理法》第二十一条、第四十八条(二),朝阳银保监分局对其警告。
官网显示,建平红山村镇银行是由建平农商行组建发起,经中国银行业监督管理委员会辽宁银监局批准设立的新型银行业金融机构,着力于解决建平区域金融服务不足的现状,主要为当地农民、农业、农村经济发展提供存款、贷款、结算等金融服务。
天眼查显示,建平红山村镇银行成立于2011年3月17日,第一大股东为辽宁建平农村商业银行股份有限公司。田宝玉为银行法定代表人(主要负责人)、董事长;王爱平为银行董事、总经理;岳洪军为银行副总经理。

相关规定:
《贷款风险分类指引》第四条规定:贷款分类应遵循以下原则:
(一)真实性原则。分类应真实客观地反映贷款的风险状况。
(二)及时性原则。应及时、动态地根据借款人经营管理等状况的变化调整分类结果。
(三)重要性原则。对影响贷款分类的诸多因素,要根据本指引第五条的核心定义确定关键因素进行评估和分类。
(四)审慎性原则。对难以准确判断借款人还款能力的贷款,应适度下调其分类等级。
《贷款风险分类指引》第五条规定:商业银行应按照本指引,至少将贷款划分为正常、关注、次级、可疑和损失五类,后三类合称为不良贷款。
正常:借款人能够履行合同,没有足够理由怀疑贷款本息不能按时足额偿还。
关注:尽管借款人目前有能力偿还贷款本息,但存在一些可能对偿还产生不利影响的因素。
次级:借款人的还款能力出现明显问题,完全依靠其正常营业收入无法足额偿还贷款本息,即使执行担保,也可能会造成一定损失。
可疑:借款人无法足额偿还贷款本息,即使执行担保,也肯定要造成较大损失。
损失:在采取所有可能的措施或一切必要的法律程序之后,本息仍然无法收回,或只能收回极少部分。
《贷款风险分类指引》第七条规定:对贷款进行分类时,要以评估借款人的还款能力为核心,把借款人的正常营业收入作为贷款的主要还款来源,贷款的担保作为次要还款来源。
借款人的还款能力包括借款人现金流量、财务状况、影响还款能力的非财务因素等。
不能用客户的信用评级代替对贷款的分类,信用评级只能作为贷款分类的参考因素。
《个人贷款管理暂行办法》第十一条规定:个人贷款申请应具备以下条件:
(一)借款人为具有完全民事行为能力的中华人民共和国公民或符合国家有关规定的境外自然人;
(二)贷款用途明确合法;
(三)贷款申请数额、期限和币种合理;
(四)借款人具备还款意愿和还款能力;
(五)借款人信用状况良好,无重大不良信用记录;
(六)贷款人要求的其他条件。
《个人贷款管理暂行办法》第三十五条规定:个人贷款支付后,贷款人应采取有效方式对贷款资金使用、借款人的信用及担保情况变化等进行跟踪检查和监控分析,确保贷款资产安全。
《流动资金贷款管理暂行办法》第十一条规定:流动资金贷款申请应具备以下条件:
(一)借款人依法设立;
(二)借款用途明确、合法;
(三)借款人生产经营合法、合规;
(四)借款人具有持续经营能力,有合法的还款来源;
(五)借款人信用状况良好,无重大不良信用记录;
(六)贷款人要求的其他条件。
《贷款通则》第十七条规定:借款人应当是经工商行政管理机关(或主管机关)核准登记的企(事)业法人、其他经济组织、个体工商户或具有中华人民共和国国籍的具有完全民事行为能力的自然人。
借款人申请贷款,应当具备产品有市场、生产经营有效益、不挤占挪用信贷资金、恪守信用等基本条件,并且应当符合以下要求:
一、有按期还本付息的能力,原应付贷款利息和到期贷款已清偿;没有清偿的,已经做了贷款人认可的偿还计划。
二、除自然人和不需要经工商部门核准登记的事业法人外,应当经过工商部门办理年检手续。
三、已开立基本账户或一般存款账户。
四、除国务院规定外,有限责任公司和股份有限公司对外股本权益性投资累计额未超过其净资产总额的50%。
五、借款人的资产负债率符合贷款人的要求。
六、申请中期、长期贷款的,新建项目的企业法人所有者权益与项目所需总投资的比例不低于国家规定的投资项目的资本金比例。
《中华人民共和国银行业监督管理法》第二十一条规定:银行业金融机构的审慎经营规则,由法律、行政法规规定,也可以由国务院银行业监督管理机构依照法律、行政法规制定。
前款规定的审慎经营规则,包括风险管理、内部控制、资本充足率、资产质量、损失准备金、风险集中、关联交易、资产流动性等内容。
银行业金融机构应当严格遵守审慎经营规则。
《中华人民共和国银行业监督管理法》第四十六条规定:银行业金融机构有下列情形之一,由国务院银行业监督管理机构责令改正,并处二十万元以上五十万元以下罚款;情节特别严重或者逾期不改正的,可以责令停业整顿或者吊销其经营许可证;构成犯罪的,依法追究刑事责任:
(一)未经任职资格审查任命董事、高级管理人员的;
(二)拒绝或者阻碍非现场监管或者现场检查的;
(三)提供虚假的或者隐瞒重要事实的报表、报告等文件、资料的;
(四)未按照规定进行信息披露的;
(五)严重违反审慎经营规则的;
(六)拒绝执行本法第三十七条规定的措施的。
《中华人民共和国银行业监督管理法》第四十八条规定:银行业金融机构违反法律、行政法规以及国家有关银行业监督管理规定的,银行业监督管理机构除依照本法第四十四条至第四十七条规定处罚外,还可以区别不同情形,采取下列措施:
(一)责令银行业金融机构对直接负责的董事、高级管理人员和其他直接责任人员给予纪律处分;
(二)银行业金融机构的行为尚不构成犯罪的,对直接负责的董事、高级管理人员和其他直接责任人员给予警告,处五万元以上五十万元以下罚款;
(三)取消直接负责的董事、高级管理人员一定期限直至终身的任职资格,禁止直接负责的董事、高级管理人员和其他直接责任人员一定期限直至终身从事银行业工作。
以下为原文:
















