3年套现41亿元 桃李面包实控人频繁减持被质疑“圈钱”

“面包第一股”桃李面包(603866.SH)实控人频频减持套现,却又不断融资,质疑其“圈钱”声音四起。
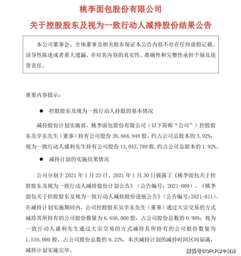
2月20日,桃李面包发布控股股东及视为一致行动人减持股份结果公告,本次桃李面包股东吴学东与盛利共套现4.35亿元,减持股份共计816万股。

(来源:桃李面包公告)
公开资料显示,桃李面包成立于1997年,2015年在上交所上市,主营面包以及糕点、月饼的生产与销售。桃李面包1月发布的业绩快报显示,2020年实现营收额约为59.63亿元,同比增长5.66%;净利润8.85亿元,同比增长29.53%。
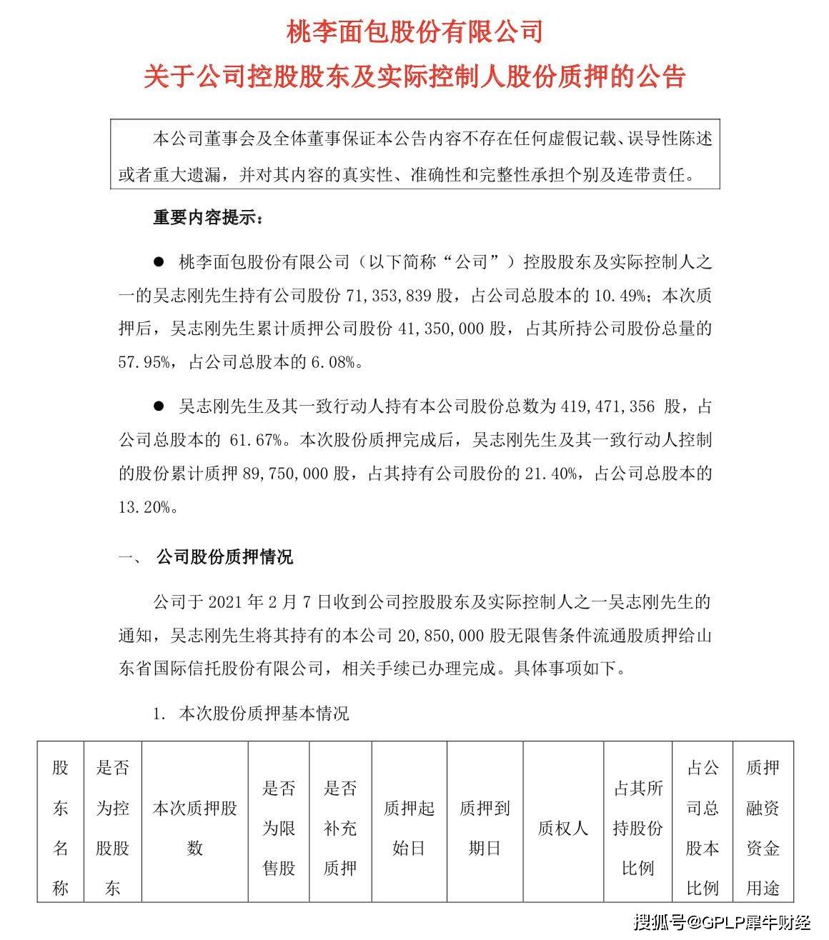
在前不久,桃李面包控股股东及实际控制人曾进行股份质押。
据桃李面包2月8日发布的公告,其控股股东及实际控制人吴志刚将其持有的股份7135.3839万股进行质押,占总股本的10.49%;质押完成后,吴志刚累计质押股份为4135.00万股,占总股本的6.08%。

(来源:桃李面包公告)
对于此次股份质押,桃李面包表示,系控股股东及实际控制人的个人资金需求,此外并未做出其他的说明。
据统计,自2019年以来,吴志刚家族已经实施了7轮减持,共计套现约36.34亿元。除此之外,其家族还减持可转债约5亿元,合计套现金额超过41亿元。
对于减持的原因,桃李面包均称为资金需求,然而据桃李面包披露,吴志刚家族实际控制的其他企业并不多,且未涉及房地产、金融等资金密集型产业。
吴志刚家族频频减持,使得市场上质疑桃李面包的声音不断。“桃李面包上市是为了给吴志刚家族圈钱”的舆论也随之而来。
但是,对于这样的质疑,桃李面包依然“我行我素”,控股股东家族减持套现的行为依然没有停下,甚至还要进行大举募资,通过定增、可转换债券等途径募资。
“面包第一股”上市是为了“圈钱”的声音愈演愈烈,桃李面包会如何应对呢?
GPLP犀牛财经将会持续关注。












