解除质押1股因规则 新天药业控股股东将1184万股质押展期

解除质押1股?
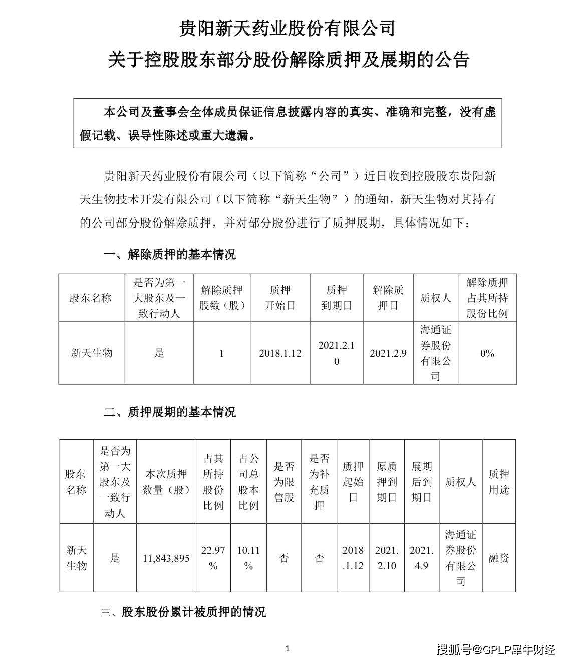
2月18日,新天药业发布关于控股股东部分股份解除质押及展期的公告称,其控股股东新天生物解除质押股份1股。当日该股收报16.01元/股。

(来源:新天药业公告)
新天生物本次质押1183.3895万股,占所持股份比例为22.97%、占总股本比例为10.11%。原质押到期日截止到2021年2月10日,展期后到期日为2021年4月9日。
对于仅解押1股,新天药业回复GPLP犀牛财经表示:“控股股东经与质押券商商议,本次股权质押展期时,控股股东根据其自身资金状况,先偿还部分贷款额度,剩余部分以展期方式进行,在实际操作中,根据自身资金情况偿还了部分贷款金额,并解押1股股票(业务规则需要),以此完成质押贷款续期的相关手续。
截至上述公告日,控股股东所质押的股份不存在平仓风险,股份质押事项对上市公司生产经营、公司治理等不会产生影响。”
新天药业表示,本次质押不涉及新增融资安排。
公开资料显示,新天药业成立于1995年,2017年上市,主营泌尿系统疾病类、妇科类及其他病因复杂类疾病用药的中成药产品研究开发、生产与销售。
除了股份质押之外,新天药业还面临着股东减持带来的压力。
截至1月29日,持股5%以上股东甲秀创投、董事兼副总经理陈珏蓉、董事王文意、董事季维嘉、监事会主席安万学、职工监事游何宇减持计划均已经到期。
其中陈珏蓉、季维嘉、安万学、游何宇未减持股份;甲秀创投减持新天药业股份109.53万股,占总股本的0.9350%;王文意减持2.5万股,占总股本的0.0213%。
据新天药业2020年第三季度报告,前三季度实现营收5.42亿元,同比下降8.04%;实现净利润6105.61万元,同比下降12.26%。
对于业绩下滑,新天药业回复GPLP犀牛财经,其主要原因是受2020年初新冠疫情影响,使新天药业一季度的物流发货及医院销售受到较大影响,后续业绩增长弥补一季度业绩损失需要一定时间,因此,2020三季报整体业绩仍未达到2019年同期水平。

(来源:新天药业2020年第三季度报告)












