贵州银行近期“罚单”不断 董事长李志明因工作变动辞任
发布时间:2021-02-25 文章来源:犀牛财经

2月10日,贵州银行连收3张“罚单”,共计被罚270万元。
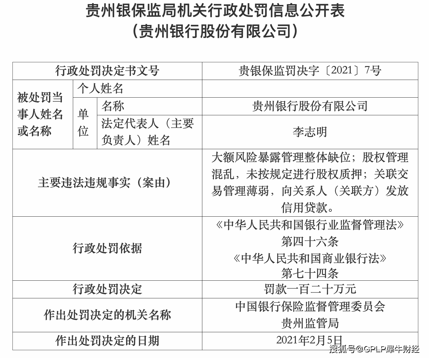
贵州银保监局机关行政处罚信息公开表显示,贵州银行因大额风险暴露管理整体缺位;股权管理混乱,未按规定进行股权质押;关联交易管理薄弱,向关系人(关联方)发放信用贷款,被罚120万元。

(来源:中国银保监会)
此外,因个人线上消费贷款业务内控机制不健全、资金监控不力,贵州银行被罚40万元。

(来源:中国银保监会)
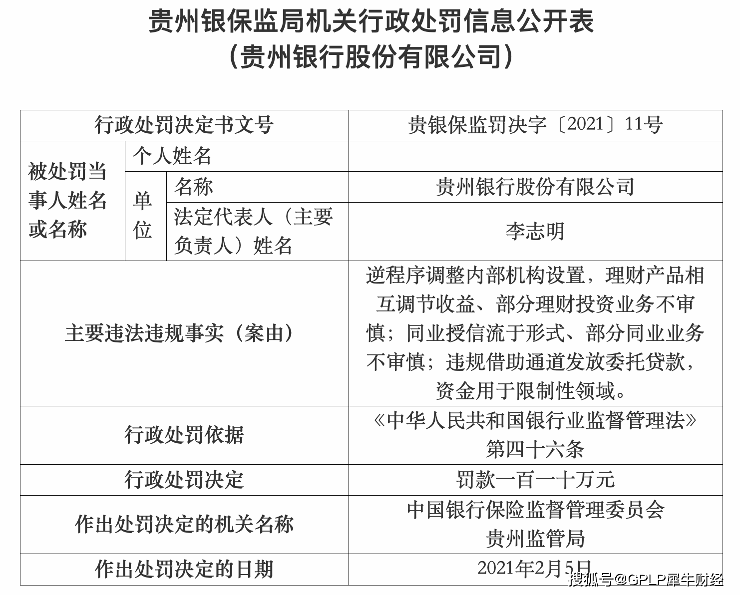
另外,因逆程序调整内部机构设置,理财产品相互调节收益、部分理财投资业务不审慎;同业授信流于形式、部分同业业务不审慎;违规借助通道发放委托贷款,资金用于限制性领域,贵州银行被罚110万元。

(来源:中国银保监会)
胡海、周贵昌、赵宇、李志明、许安、李国文、熊松、钟小蓓、吴帆、李涛、朱光豪、柴柏林等12名相关负责人也被处罚,其中胡海、周贵昌各被罚10万元,其余各被罚5万元,合计被罚70万元。
2月10日当天,贵州银行贵州友谊支行因贴现资金回流出票人账户也被罚20万元。
而早在2月初,贵州银行六盘水分行、遵义分行、安顺分行因存在相应违法违规行为遭中国银保监会处罚,合计被罚80万元。
公开资料显示,贵州银行成立于2012年,2019年在港交所上市,注册资本为123.88亿元,第一大股东为贵州省财政厅,持股13.15%。
据悉,前不久贵州银行发生了一项重大人事变动。
2021年1月27日,贵州银行原董事长李志明因贵州省政府工作安排,辞任董事长、执行董事、董事会战略发展委员会主席等职务。
【声明:登载此文出于传递更多信息之目的,文章内容仅供参考,不构成投资建议。】












