1000亿负债启迪控股交割 清华控股不再是控股股东
随着启迪控股14.84%股份转让完成交割,清华控股不再是控股股东,其历时三年的校企改革全面完成。
01股权交割
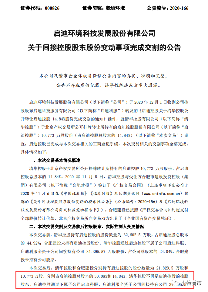
12月1日,启迪环境(000826.SZ)公告称,清华控股向合肥建设转让其间接控股股东启迪控股14.84%股份,目前已完成相关工商登记手续和交割事项,并与相关投资人签署增资协议。
转让股份完成交割公告
交易后,清华控股不再是启迪控股的控股股东,启迪环境也将变为无实际控制人状态。
启迪环境原股权结构图
同时,启迪控股对合肥建投、蜀山城投、红景智谷增发新股,增资完成后,清华控股持有22.242%、百骏投资持有22.242%、合肥建投及其一致行动人蜀山城投合计持有22.242%,三方并列为启迪控股第一大股东。
这意味着,启迪控股历时三年的校企改革已全面完成。
值得注意的是,近日受紫光集团违约影响,清华控股被下调评级,启迪环境和启迪科服也被列入信用评级观察名单。
中诚信国际认为,启迪科服股东结构将改变,未来业务经营变化情况需持续关注;另外清华控股信用状况发生变化,且未来实际控制人情况尚不明确,或将面临一定的治理风险和融资环境变化。
《小债看市》统计,目前启迪控股存续债券两只,存续规模为6.2亿元;启迪科服存续债券两只,存续规模7亿元;启迪环境存续债券4只,存续规模21亿元,一年内到期债券规模有6亿元。
02千亿负债
据官网介绍,启迪控股成立于2000年,是一家依托清华大学设立的聚焦科技服务领域的科技投资控股集团,是清华科技园开发建设与运营管理单位,是首批国家现代服务业示范单位。
启迪控股控(参)股启迪古汉(000590.SZ)、启迪环境(000826.SZ)、世纪互联(纳斯达克VNET)、BIOREM、启迪国际(00872.HK)、启迪设计等上市及非上市企业800多家,管理总资产规模近2000亿。
启迪控股官网
近年来,受业务板块战略调整及期间费用增长影响,启迪控股经营性业务利润由正转负,利润总额主要依赖于对外投资收益,其盈利能力持续下滑。
2019年,启迪控股实现营收210.22亿元,同比下滑8.53%;实现归母净利润7.18亿元,同比下滑22.87%。
盈利能力
截至今年6月末,启迪控股总资产为1412.75亿元,总负债1043.73亿元,净资产369.02亿元,资产负债率73.88%,财务杠杆水平高企。
从母公司层面看,截至2019年末,启迪控股母公司资产负债率和总资本化比率分别为75.42%和71.46%,可以看出其母公司财务杠杆水平也很高。
《小债看市》分析债务结构发现,启迪控股主要以流动负债为主,占总负债的59%。
值得注意的是,今年以来由于流动负债增长较快,启迪控股的流动资产已经无法覆盖前者,其短期偿债能力指标出现恶化信号,流动比率小于1,短期偿债风险激增。
截至今年6月末,启迪控股流动负债有618.66亿元,主要为一年内到期非流动负债,其短期债务有256.06亿元。
从母公司层面看,截至2020年3月末,启迪控股母公司短期债务达109.81亿元,面临较大短期偿债压力。
从流动性上看,启迪控股账上货币资金有116.28亿元,无法覆盖短期债务,现金短债比为0.45,短期偿债压力较大。
不过,从备用资金方面看,启迪控股财务弹性尚可。
截至今年6月末,启迪控股银行授信总额为512.67亿元,未使用授信总额为154.93亿元。
银行授信情况
另外,启迪控股还有非流动负债425.07亿元,主要为长期借款,其长期有息负债合计305.84亿元。
整体来看,启迪控股刚性负债规模有599.82亿元,主要以长期有息负债为主,带息负债比为57%。
有息负债高企,启迪控股的财务费用支出较大,前两年该指标分别为27.75亿和32.29亿元,对利润形成严重侵蚀。
不仅财务费用高,启迪控股其他期间费用均较高,2018和2019年其管理费用分别为32.37亿和29.08亿元,可以看出启迪控股费用管控能力有待提高。
另外,启迪控股科技园建设和环保板块在建及拟建项目较多,且投资规模较大,面临较大的资本支出压力。
在建工程情况
2019年,启迪协信出表后,启迪控股其他应付款和长期借款大幅减少,其通过短期借款和发债满足融资需求。
从融资渠道方面看,启迪控股渠道较为多元,除了发债和借款,其还通过租赁、应收账款、股权、股权质押以及信托等方式融资。
三年来,启迪控股推进校企改革,聚焦科技创新和科技服务主业,剥离非相关业务,总资产规模减少近500亿元。
与此同时,启迪控股推动下属产业集团与地方国资平台联姻合作,引入包括河南郑州、江西南昌、西安、广州、武汉、合肥、芜湖、嘉兴、重庆、成都、眉山、潮州、大同、枣庄等地方国资平台的股权投资。
2019年11月,清华控股与雄安基金签订协议,拟向雄安基金公司或其控制的基金转让其所持有的启迪控股1.02亿股股份,占启迪控股总股份的14%;同时雄安管委会认缴启迪控股新增注册资金1.23亿元,占增资后启迪控股总股本的14.47%。
不过,后来上述交易并无后续进展,直到今年10月清华控股在北交所挂牌转让启迪控股股份,股改计划才有进一步进展。
据悉,本轮改革完成后,启迪控股将进一步开展增资工作,继续引入志同道合的城市合伙人,继续推动“双向+双新”城市合伙人发展平台,投身到全国的科技创新事业中。
03校企改革
2015年9月,高校企业改革正式拉开帷幕。
2018年,《国务院办公厅关于高等学校所属企业体制改革的指导意见》印发,要求对高校所属企业进行全面清理规范,促使高校聚焦教学科研主业。
随后, 清华控股发布《关于产业改革事宜的提示性公告》, 清华控股的控股股东清华大学正在着手制定相关产业体制改革方案。
清华控股结构
2018年年中,清华控股董事会发生人事调整,这与教育部中央巡视组的一次调查有关,“希望能够让教育回归教育,让清华控股更多地从事科研、教育相关的产业运作。”
近年来,清华控股持续推动产业体制改革,63.98亿转让同方股份后,启迪控股股改也已完成。
除此之外,今年6月清华控股与健坤投资拟将紫光集团增资扩股,引入重庆两江新区管委会指定的两江产业集团或其关联方;另外旗下诚志科融、清控创投、紫光展锐的股权转让等事项也在进行中。
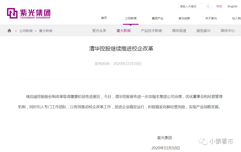
11月10日,紫光集团在官网发布消息称,清华控股将继续推进校企改革,积极稳妥化解经营风险。
公告显示,继启迪控股股份制改革取得重要阶段性进展后,清华控股宣布进一步加强本集团公司治理,优化董事会和经营管理机制,同时引入专门工作团队,以有效推动校企改革工作,促进企业稳定运行,积极稳妥化解经营风险,实现产业战略发展。
紫光集团官网消息
两年来,在校企改革大背景下,清华控股“大瘦身”成效显著,总资产跌破5000亿,资产负债率略有下降。












