智诚安环3子公司遭限期整改 主办券商财达证券换国融
中国经济网北京2月25日讯 (记者 何潇 马先震)中国生态环境部网站日前公布了《关于2020年下半年信用管理对象列入环境影响评价信用平台限期整改名单和"黑名单"有关情况的通报》。2020年7月1日至12月31日,全国共33家单位和20人因在建设项目环境影响报告书(表)编制过程中存在失信行为,一个记分周期内的失信记分累计达到限制分数,被信用平台实时列入限期整改名单,限期整改期自达到限制分数之日起6个月;其中,在限期整改期间的失信记分再次累计达到限制分数的单位和人员,自再次达到限制分数之日起限期整改6个月。

2020年以来,全国共18家单位和11人被2次或2次以上列入限期整改名单。2020年7月1日至12月31日,全国共1家单位和1人因所编制的建设项目环境影响报告表存在严重质量问题,受到禁止从事环境影响报告书(表)编制工作的处罚,失信记分直接达到限制分数,被信用平台实时列入“黑名单”。
生态环境部表示,信用管理对象列入限期整改名单和“黑名单”情况在信用平台的公开期限为五年;限期整改和禁止从业期间,各级生态环境部门不予受理其编制的建设项目环境影响报告书(表)。
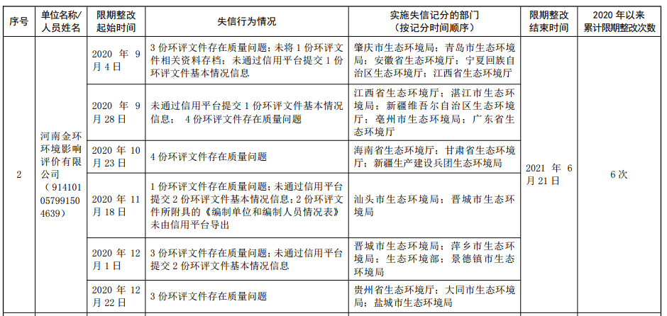
其中,限期整改名单第2项显示,河南金环环境影响评价有限公司(914101057991504639)2020年以来累计限期整改次数为6次,全部限期整改结束时间为2021年6月21日。
第一次限期整改起始时间为2020年9月4日。因存在以下失信行为遭限期整改:3份环评文件存在质量问题;未将1份环评文件相关资料存档;未通过信用平台提交1份环评文件基本情况信息。实施失信记分的部门分别为肇庆市生态环境局;青岛市生态环境局;安徽省生态环境厅;宁夏回族自治区生态环境厅;江西省生态环境厅。
第二次限期整改起始时间为2020年9月28日。因存在以下失信行为遭限期整改:未通过信用平台提交1份环评文件基本情况信息;4份环评文件存在质量问题。实施失信记分的部门分别为江西省生态环境厅;湛江市生态环境局;新疆维吾尔自治区生态环境厅;亳州市生态环境局;广东省生态环境厅。
第三次限期整改起始时间为2020年10月23日。因存在以下失信行为遭限期整改:4份环评文件存在质量问题。实施失信记分的部门分别为海南省生态环境厅;甘肃省生态环境厅;新疆生产建设兵团生态环境局。
第四次限期整改起始时间为2020年11月18日。因存在以下失信行为遭限期整改:1份环评文件存在质量问题;未通过信用平台提交2份环评文件基本情况信息;2份环评文件所附具的《编制单位和编制人员情况表》未由信用平台导出。实施失信记分的部门分别为汕头市生态环境局;晋城市生态环境局。
第五次限期整改起始时间为2020年12月1日。因存在以下失信行为遭限期整改:3份环评文件存在质量问题;未通过信用平台提交2份环评文件基本情况信息。实施失信记分的部门分别为晋城市生态环境局;萍乡市生态环境局;生态环境部;景德镇市生态环境局。
第六次限期整改起始时间为2020年12月22日。因存在以下失信行为遭限期整改:3份环评文件存在质量问题。实施失信记分的部门分别为贵州省生态环境厅;大同市生态环境局;盐城市生态环境局。

限期整改名单第4项显示,重庆九天环境影响评价有限公司(9150011574745924XG)2020年以来累计限期整改次数为5次,全部限期整改结束时间为2021年6月27日。
第一次限期整改起始时间为2020年8月14日。因存在以下失信行为遭限期整改:1家分支机构提交虚假信息在信用平台建立诚信档案;3份环评文件存在质量问题;未通过信用平台提交1份环评文件基本情况信息。实施失信记分的部门分别为生态环境部;辽宁省生态环境厅;天津市生态环境局;宁夏回族自治区生态环境厅。
第二次限期整改起始时间为2020年11月3日。因存在以下失信行为遭限期整改:未通过信用平台提交1份环评文件基本情况信息;4份环评文件存在质量问题。实施失信记分的部门分别为江西省生态环境厅;昌吉回族自治州生态环境局;济南市生态环境局;内蒙古自治区生态环境厅;鹰潭市生态环境局。
第三次限期整改起始时间为2020年12月2日。因存在以下失信行为遭限期整改:3份环评文件存在质量问题;1份环评文件未由本单位全职人员编制。实施失信记分的部门分别为湖南省生态环境厅;惠州市生态环境局;新疆生产建设兵团生态环境局。
第四次限期整改起始时间为2020年12月2日。因存在以下失信行为遭限期整改:未通过信用平台提交1份环评文件基本情况信息;2份环评文件所附具的《编制单位和编制人员情况表》未由信用平台导出;1份环评文件存在质量问题;1份环评文件未由本单位全职人员编制。实施失信记分的部门为新疆生产建设兵团生态环境局。
第五次限期整改起始时间为2020年12月28日。因存在以下失信行为遭限期整改:4份环评文件存在质量问题。实施失信记分的部门分别为定西市生态环境局;贵州省生态环境厅;大同市生态环境局;重庆市生态环境局。


限期整改名单第18项显示,宁夏智诚安环技术咨询有限公司(91640100MA75WPKN2L)2020年以来累计限期整改次数为2次,限期整改起始时间为2020年10月27日,限期整改结束时间为2021年4月26日。因存在以下失信行为遭限期整改:4份环评文件存在质量问题。实施失信记分的部门分别为清远市生态环境局;辽宁省生态环境厅;三门峡市生态环境局;广西壮族自治区生态环境厅。

据中国经济网记者查询,河南金环环境影响评价有限公司成立于2007年2月25日,为宁夏智诚安环科技发展股份有限公司(简称“智诚安环”,834892)全资子公司。智诚安环2020年半年报显示,公司直接持有河南金环环境影响评价有限公司100%的股份。


重庆九天环境影响评价有限公司成立于2003年3月5日,大股东为智诚安环,持股70%。智诚安环2020年半年报显示,公司直接持有重庆九天环境影响评价有限公司70%的股份。


宁夏智诚安环技术咨询有限公司2016年5月9日,为智诚安环全资子公司。智诚安环2020年半年报显示,公司直接持有宁夏智诚安环技术咨询有限公司100%的股份。


宁夏智诚安环科技发展股份有限公司成立于2010年3月12日,注册资本1.5亿元,其前身为宁夏智可达环境技术有限公司和宁夏智诚安全技术咨询有限公司。公司于2015年12月18日在全国中小企业股份转让系统挂牌,股票代码834892,主办券商为财达证券股份有限公司,后于2020年11月3日变更为国融证券股份有限公司。












