大连银行违法遭罚 异地非持牌机构时限内整改不到位
发布时间:2021-03-01 文章来源:中国经济网
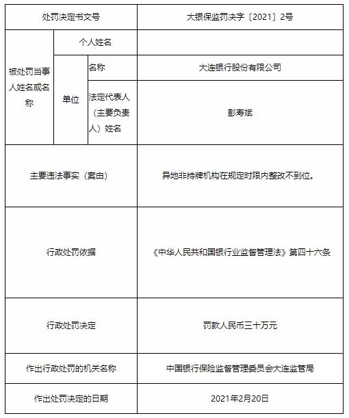
中国经济网北京3月1日讯 中国银保监会网站今日公布的行政处罚信息公开表(大银保监罚决字〔2021〕2号)显示,大连银行股份有限公司异地非持牌机构在规定时限内整改不到位。依据《中华人民共和国银行业监督管理法》第四十六条,中国银行保险监督管理委员会大连监管局对其罚款人民币三十万元。
官网显示,大连银行股份有限公司(简称“大连银行”)是中国东方资产管理股份有限公司旗下重要的子公司,注册资本68亿元。目前,在北京、上海、天津、重庆、成都、沈阳、丹东、营口设立8家分行,在大连地区设有总行营业部及10家管理型支行,全行共184个营业网点,员工近6000人。截至2020年6月末,大连银行资产总额4263亿元,各项贷款余额2113亿元,各项存款余额2894亿元。
2020年三季报显示,截至2020年9月30日,大连银行第一大股东为中国东方资产管理股份有限公司,持股比例50.29%。

《中华人民共和国银行业监督管理法》第四十六条规定:银行业金融机构有下列情形之一,由国务院银行业监督管理机构责令改正,并处二十万元以上五十万元以下罚款;情节特别严重或者逾期不改正的,可以责令停业整顿或者吊销其经营许可证;构成犯罪的,依法追究刑事责任:
(一)未经任职资格审查任命董事、高级管理人员的;
(二)拒绝或者阻碍非现场监管或者现场检查的;
(三)提供虚假的或者隐瞒重要事实的报表、报告等文件、资料的;
(四)未按照规定进行信息披露的;
(五)严重违反审慎经营规则的;
(六)拒绝执行本法第三十七条规定的措施的。
以下为原文:

【声明:登载此文出于传递更多信息之目的,文章内容仅供参考,不构成投资建议。】












