太龙照明业绩“腰斩” 两股东提前启动的减持仍在路上
发布时间:2021-03-02 文章来源:犀牛财经

2月25日,太龙照明(300650.SZ)发布业绩快报称,2020年实现营业收入为11.34亿元,同比增长102.38%;实现净利润为2656.42万元,同比下降48.64%。

(来源:太龙照明2020年度业绩快报)
太龙照明成立于2007年,于2017年在深交所上市,主营照明器具、LED显示屏和光电标识的研发、生产以及销售。
除净利润下滑之外,太龙照明的营业利润与利润总额均出现下滑。
2020年,太龙照明实现营业利润为3213.37万元,同比下降45.88%;实现利润总额为3202.36万元,同比下降48.36%。
对于营业利润、利润总额以及净利润的下降,太龙照明称主要系商业照明业务的营业收入规模下降同时期间费用上升所致。
另外,太龙照明还表示,各子公司尚处于细分领域的开拓期,受新冠疫情影响更加严重,故总体净利润较2019年有所下降。
实际上,除了业绩下滑之外,太龙照明也正面临着股东减持带来的压力。
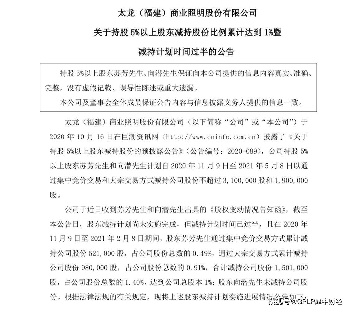
太龙照明持股5%以上股东苏芳和向潜计划自2020年11月9日至2021年5月8日,通过集中竞价交易和大宗交易方式分别减持不超过310.00万股、190.00万股。

(来源:太龙照明公告)
截至2021年2月8日,上述股东已经分别完成减持52.10万股(占总股本的0.49%)、98.00万股(占总股本的0.91%),累计减持股份已经占总股本的1.40%。
【声明:登载此文出于传递更多信息之目的,文章内容仅供参考,不构成投资建议。】












