俞渝申请人身保护令终审:禁止李国庆殴打、威胁或骚扰
发布时间:2021-03-06 文章来源:蓝鲸财经

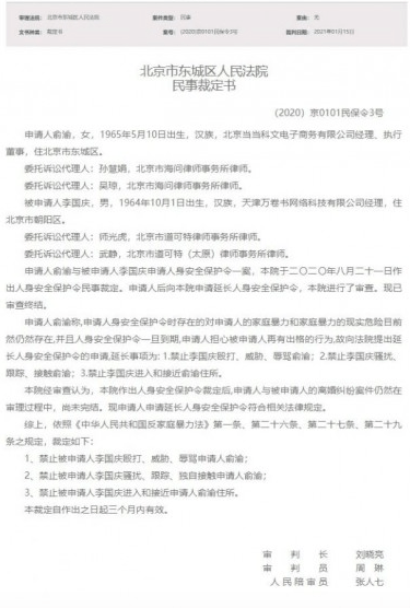
蓝鲸TMT频道3月5日讯,根据北京法院审判信息网公布的俞渝等与李国庆民事裁定书,北京市东城区人民法院的裁定结果为:禁止李国庆殴打、威胁、辱骂,或者骚扰、跟踪、独自接触俞渝,且禁止李国庆进入和接近俞渝住所。
根据该裁定书,此案案号为(2020)京0101民保令3号,裁定法院为北京市东城区人民法院。裁决日期为2021年1月15日,裁定自作出之日起三个月内有效。

俞渝与李国庆的矛盾最初源于2019年初。彼时,李国庆在一封公开信中宣布卸下当当网CEO一职,由俞渝接任,而他不再担任当当网的任何职务,并将创办书友会。当时,双方的矛盾尚未公开,只停留在公司管理层变更的层面。
到了2019年10月,李国庆在一档视频节目中声称自己被驱逐出当当,并当众摔杯、直言无法原谅俞渝,揭开了这对夫妻之间的嫌隙。10月23日-25日,李国庆与俞渝在朋友圈与微博互撕,李国庆在私生活被曝光后宣布离婚,并引来当当网下场讨伐李国庆,二者的矛盾自此激化。2019年11月-12月,李俞二人离婚案开庭,双方多次交锋,使二者矛盾进入白热化阶段。
2020年4月,李国庆主导了一出“夺章”大戏,当当网内斗闹剧再次升级,双方围绕股权、公司管理权、架构及人事调整等展开多轮隔空对战,并因此惊动警方。同年6月,李俞二人离婚案再次开庭;8月,俞渝称自己第二次向东城法院提起人身保护令申请,而这份民事裁定书就是法院对俞渝申请人身保护令的审查结果。
【声明:登载此文出于传递更多信息之目的,文章内容仅供参考,不构成投资建议。】












