号称多种炎症一支搞定 君健药业现行奖金制度有何特色?
在上篇报道中,我们了解到了君健药业公司因何遭到有关部门的处罚,在本篇报道中,我们将着重关注的是君健药业生产的闺蜜宝能否治疗各种妇科疾病,有关案例对相关凝胶产品进行了怎样的包装,以及闺蜜宝现行的奖金制度该如何解读。

治病功效,虚假宣传
据了解,在眼下,闺蜜宝经销商对外销售的产品除了闺蜜宝,似乎还包括鸾凤宝。

那么,闺蜜宝和鸾凤宝是什么关系呢?据经销商介绍,闺蜜宝是针对私密保养方向的产品,而这些产品包装上印有“鸾凤宝”,是因为鸾凤宝属于注册商标。
事实上,早在2019年时,就曾有经销商在微博上明确表示,鸾凤宝的小名叫闺蜜宝,是闺蜜宝升级之后的版本。


时过境迁,到了2021年,调查发现,带有闺蜜宝三个字的产品外包装上的商标实际上为“珍闺美丹”,而不是鸾凤宝。


在有关宣传图片的包装下,不管是闺蜜宝也好,还是鸾凤宝也好,君健药业生产出来的这一系列女性私护类消毒产品都被宣传为可以治疗各种妇科疾病。

“多种炎症一支搞定”的说法在经销商群体当中广为流传,据悉,所谓的“多种炎症”包括的妇科疾病有霉菌性阴道炎、盆腔炎、盆腔积液、附件炎、产后阴道修复、腐皮烂肉、痛经、月经不调、阴道松弛、老年阴道炎等。

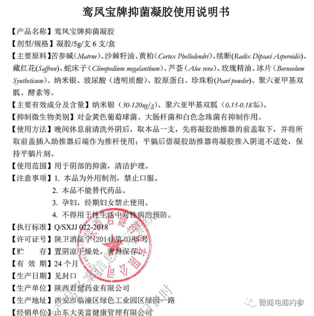
经查,“陕卫消证字(2014)第0185号”是陕西君健药业有限公司的《消毒产品生产企业卫生许可证》证号,经查陕西省卫生健康监督中心的陕西省消毒产品备案企业自我声明公开系统,我们的确找到了以“陕卫消证字(2014)第0185号”为备案编号的鸾凤宝牌抑菌凝胶、珍闺美丹牌抑菌凝胶等系列产品的身影。



据相关产品说明书显示,鸾凤宝系列产品和珍闺美丹牌抑菌凝胶的经销单位为山东大美富健康管理咨询有限公司,该公司也是闺蜜宝和鸾凤宝系列商标的申请方,据启信宝显示,这些商标目前处于的注册阶段如下:


而对于这些产品的实际效用,有关产品说明书也明确指出,这些产品都属于“抑制微生物类别”,对金黄色葡萄糖菌、大肠杆菌和白色念珠菌有抑制作用。也就是说,声称该产品“能治疗妇科百病”的说法,完完全全属于无稽之谈。毕竟这些产品只具有消毒产品的资质,本身并非医疗器械或药品。显然,上述宣传属于违规宣传。

众所周知,“卫消证字”产品属于消毒产品中的卫生用品,主要适用于“预防为主”的亚健康人群。作为一种外用消毒杀菌产品,不具备调节人体生理机能的功效,与药品有着明显的区别。国家消毒管理办法第33条规定,消毒产品的命名、标签(含说明书)应当符合卫生部的有关规定,消毒产品的标签(含说明书)和宣传内容必须真实,不得出现或暗示对疾病的治疗效果。如今看来,说明书上的内容没有问题,但有关广告宣传材料倒是颇为值得推敲。
对此,《广告法》第四条指出:“广告不得含有虚假或者引人误解的内容,不得欺骗、误导消费者”;《广告法》第十七条指出,“除医疗、药品、医疗器械广告外,禁止其他任何广告涉及疾病治疗功能,并不得使用医疗用语或者易使推销的商品与药品、医疗器械相混淆的用语。”
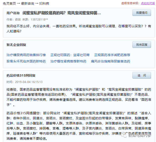
在药品价格315网上,也曾有网友咨询:“我月经不怎么好,内分泌失调,一直吃药没效果。听说闺蜜宝凝胶可以调理……”

对此,该网回应:经查验,国家药品监督管理局没有批准名称为“闺蜜宝私护凝胶”和“鸾凤宝闺蜜宝抑菌凝胶”的药品(国家药品监督管理局查询返回的结果),“闺蜜宝私护凝胶(鸾凤宝闺蜜宝抑菌凝胶)”不是药品,不能代替药物用于治疗疾病,请消费者谨慎选择。建议消费者治病选择正规药品,买药看准“国药准字”。部分网站对“闺蜜宝私护凝胶(鸾凤宝闺蜜宝抑菌凝胶)”的描述“适合人群:各种外阴炎,阴道炎,宫颈炎,宫颈糜烂,及盆腔炎引起的白带增多,发黄有异味,黏膜瘙痒,红肿,出血,及小腹坠胀,腰酸等人群。支原体感染,衣原体感染,淋球菌感染人群。及经期,房事后等人群。宫颈糜烂、排阴毒、宫毒、湿毒等人群,及子宫内膜炎,宫颈炎、白带异常、阴道异味瘙痒,延缓衰老等人群”等内容使用大量医药术语,宣称或暗示治疗疾病,涉嫌违法广告虚假宣传欺骗消费者,请消费者不要轻信。

在该网站上,也有网友咨询过“鸾凤宝牌抑菌膏”的功效,对此,该网回复:“鸾凤宝牌抑菌膏可能属于消毒产品,不是药品,不能代替药物用于治疗疾病,请消费者谨慎选择。”
案例不断,堪称神奇
然而,在网上,各种关于使用闺蜜宝可以治疗疾病的案例却是始终不绝于耳。公众号“君健闺蜜宝”就曾在题为《闺蜜宝市场反馈(案例)》的文章里提供了“用15盒闺蜜宝卵巢囊肿消失”的神奇案例。

个别经销商也曾公开发布过“闺蜜宝可以调理好子宫肌瘤”的朋友圈:

闺蜜宝甚至还可以治疗便秘:

治疗好霉菌性阴道炎的例子也出现在了人们眼前:

在微博等其他平台上,也有不少表达相关产品具有治病作用的案例出现。比如助孕功效:

还有锦旗称赞闺蜜宝是“送子观音”。

比如HPV转阴:


类似的案例可以说是屡见不鲜:

显而易见,这些案例的出现,还将涉及使用他人名义保证或以暗示方法使人误解其效用的行为。众所周知,任何产品的广告都应当真实、合法,不得使用他人名义保证或者暗示产品功效误导消费者。凡是有明示或者暗示具有医疗作用的,夸大功能、虚假宣传或者其他容易给消费者造成误解的,违反相关法律法规的内容,或涉嫌虚假宣传。

(以“不生病、不会老”为宣传口号的广告素材)
根据规定,无论是企业还是个人,无论是生产者还是销售商,如对没有治病功效的产品,宣传具有治病功效,引人误解,无疑属于虚假宣传的范畴。依据《反不正当竞争法》,监督检查部门可以根据情节处一万元以上二十万元以下的罚款。同时消费者有权依据《消费者权益保护法》,要求生产商及销售商连带支付购买价款三倍的赔偿。
揭底制度,有何特色
文章的最后,我们再来关注一下闺蜜宝的奖金制度。

关于闺蜜宝现行的模式,经销商阿芳(化名)提供了如下资料以供解读:
大体上,闺蜜宝的代理商一共可以分为金卡和钻卡两个级别。消费者消费5860元7折拿货超值大礼包,可以成为钻卡代理商;消费2930元8折拿货超值大礼包,可以成为金卡代理商,后期拿货享受2.5折代理价,这样一来,产品298元的市场零售价就变成了75元的代理价。在金卡以下,还有一个级别叫银卡,银卡门槛为586元,有很多权益不能享受。也就是说,金卡和钻卡相当于真正意义上的代理商或经销商,而银卡只能算是会员。
据资料显示,闺蜜宝的金卡和钻卡代理商有分享奖、组织奖、领导奖和重复消费奖可拿:
一、分享奖:
直接推荐一个人,金卡代理得250元,钻卡代理得500元,秒结到账。
二、组织奖:(对碰)
每个人分享的代理商平均分配成两支团队,即AB两支团队。按照1:1的方式进行对比计算,奖金按业绩少的那一支团队来计算(业绩累积永不清零)。

金卡代理商每天封顶3000元;钻卡代理商每天封顶6000元。
第三项奖金领导奖:(下拿直推组织奖)
金卡:第一代代理组织奖金的100%,第二代10%,第三代10%,第四代10%
钻卡:第一代代理组织奖金的100%,第二代20%,第三代20%,第四代20%
第四项奖金重复消费奖金:
二次消费享受折扣,闺蜜宝75元一盒,抑菌膏75元一盒,泡泡慕斯50元一瓶。
金卡下拿一代重复消费的10%、二代的4%、三到五代的2%、六到十代的1%;钻卡可以下拿一代重复消费的10%、二代的4%、三到十代的2%。
关于闺蜜宝的奖金制度,经销商阿丽(化名)则晒出了另外一份堪称简约版的奖金制度解析,在这个版本中,有些奖项的奖励百分比与上述版本所确定的数字还有所出入。
一、直推 银卡50 金卡250 钻卡500
二、对碰 银卡50(可产生奖金,自身不享受)
金卡250 (日封顶3000)
钻卡500(日封顶6000)
三、领导奖
金卡
第一代100%
第二代10%
第三代10%
第四代10%
钻卡
第一代100%
第二代20%
第三代20%
第四代20%
四、复消
银卡1代10%
金卡4代10%5%5%5%
钻卡5代10%5%5%5%5%
后 记
前段时间,某网购平台上有一款打着“包治妇科百病”旗号的凝胶类产品吸引来了不少消费者的关注,卖家表示各类妇科病统统都能搞定,经查实,该产品并不属于真正具备疗效的“国药准字号”药品。据《潇湘晨报》报道,长沙一女子就因轻信网络上的“灵药”,错过最佳就医时间,最后只能躺上手术台。长沙市妇幼保健院妇产科副主任医师范幸提醒:在诊断不明时去听从网购平台购买药物,可能会延误病情。

至于闺蜜宝这个品牌在今后会如何发展?君健药业公司还会不会因为宣传问题而再次遭到有关部门处罚?对此,微商电商内参将继续保持关注。












