南讯股份IPO:对赌协议被问询 毛利率较低仍连年分红
近期,南讯股份就深交所对其做出的首轮问询作出回复。目前南讯股份对赌协议被深交所问询、毛利率较低仍连年分红等问题仍比较突出,需引起注意。
2020年11月17日,厦门南讯股份有限公司(以下简称“南讯股份”)向深交所创业板提交上市申请,已获深交所受理。南讯股份于2020年12月14日收到深交所就对赌协议、收入确认、毛利率、存货等问题发出的首轮问询,并于2月18日就上述相关问题对深交所作出回复。

公开资料显示,南讯股份成立于2010年,是一家依托大数据和云服务技术为零售企业提供客户关系管理服务的SaaS公司,通过“客道云·电商用户数字化经营系统”和“ECRP 云·零售企业客户资源管理平台”等产品为客户提供电商 CRM、全渠道 CRM、社交SCRM、雁书服务、CRM 运营咨询等服务。
本次IPO,南讯股份拟发行股票不超过2000万股,占发行后总股本的比例不低于25%;拟募集资金4.78亿元,其中2.35亿元用于产品升级及研发中心建设项目,2.43亿元用于营销渠道升级及品牌建设项目。
发现网注意到,目前南讯股份对赌协议被深交所问询、毛利率较低仍连年分红等问题仍比较突出。对此,发现网就上述问题向南讯股份公开邮箱发送采访函请求阐释,然而截至发稿,南讯股份并未就相关问题作出解释。
对赌协议引争议,遭深交所首轮问询
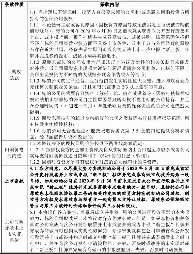
据招股书披露,2015年6月3日,达晨创丰、肖冰、李建新与南讯股份、微时投资签署了《关于厦门南讯软件科技有限公司之增资协议之补充协议》(以下简称《补充协议(一)》),设定了包括2020年6月30日之前未能实现首次公开发行股票并上市则需要由南讯股份或其原股东进行回购等对赌条款。涉及对赌性质的主要条款具体如下:
来源:招股书
2020年9月25日达晨创丰、肖冰、李建新、微时投资与南讯股份签署了《关于厦门南讯股份有限公司之增资协议之补充协议(二)》(以下简称《补充协议(二)》),约定各方同意自2020年6月30日起,《补充协议(一)》中止执行,若发生公司IPO申请失效、被中止且无法恢复、终止审核、主动撤回申请、被否决等无法实现IPO及公开发行股票并上市交易或被并购的情形,《补充协议(一)》的对赌协议条款应自动恢复执行,并且具有追溯力。
《补充协议(二)》主要条款内容概况具体如下:
来源:招股书
对于上述对赌协议,深交所创业板上市委要求南讯股份补充披露对赌条款生效期间对赌条件是否成就,各方是否曾根据对赌条款提出回购股权的要求及解决进展。
对此,南讯股份在2月18日向深交所提交的回复函中表示,对赌协议约定的回购触发条件中要求南讯股份上市的时间已过,截至2020年6月30日,南讯股份未能实现首次公开发行股票并上市,或申报“新三板”挂牌并完成券商做市,故《补充协议(一)》中约定的对赌条件已成就。达晨创丰在上述触发对赌条款生效的条件成就后,因看好南讯股份长期发展,且南讯股份已接受国金证券对其首次公开发行股票并在创业板上市辅导工作,故并未向对赌义务方提出履行股份回购义务的要求。此后,为保证南讯股份满足本次发行上市的申请条件,经协议各方协商于2020年9月25日签署了《补充协议(二)》,解除了《补充协议(一)》中约定的对赌条款。截至本审核问询回复签署之日,各方对对赌条款的执行不存在争议、纠纷。
报告期内连年分红累计过亿,毛利率低于同行业平均水平
招股书显示,2017-2020年上半年,南讯股份的资产总额分别为1.53亿元、1.68亿元、2.11亿元和2.15亿元,同期分别实现营业收入1.61亿元、1.99亿元、2.43亿元和1.54亿元,同期归母净利润分别为3736.09万元、3308.79万元、4626.54万元和3117.98万元。
来源:招股书
从上述数据中,发现网注意到,报告期内南讯股份连年分红,2017-2020年上半年南讯股份的现金分红分别为1500.00万元、5001.39万元、1606.73万元和3000.00万元,累计分红1.11亿元,其中2018年的分红金额已远超当期的归母净利润。值得注意的是,报告期内,南讯股份的归母净利润合计仅为1.48亿元,累计分红占合计归母净利润的比例高达75%。
利润规模不高,却为何连年分红?南讯股份对此并未作出回复。
此外,发现网还发现,南讯股份的毛利率水平也低于同行。
据招股书披露,2017-2020年上半年,南讯股份的毛利率分别为51.35%、50.55%、47.77%和42.04%,低于同期同行业上市公司毛利率均值,即69.99%、69.94%、66.39%和63.26%。报告期内,南讯股份的毛利率逐年下滑且明显低于同行业可比上市公司。
来源:招股书
南讯股份对此在招股书中解释到,报告期内,公司综合毛利率低于可比上市公司,主要系可比上市公司来自SaaS业务或云服务的收入占比较高,而公司报告期内毛利率相对较低的雁书服务的收入占比较高,故公司报告期毛利率低于同行业可比上市公司。
投行部门相关人士分析称,资本市场暗流涌动,南讯股份对赌协议、过高分红、低毛利率等问题存疑较多,其IPO前路道阻且长,仍需静观展望。












