4天跌去30%半年缩水100亿 小熊电器为何“变熊”?
作为“创意小家电”第一股,小熊电器在资本市场可谓风光无限。
2019年中,小熊电器上市,凭借互联网思维、创新思维逐渐成为家电行业的一颗新星,受到市场追捧。2020年,小熊电器涨幅惊人,由年初40元左右起涨,到7月23日,小熊电器的股价最高涨至165元,涨幅达300%,成为电器行业的大牛股。
不过,自2020年下半年以来,小熊电器一路震荡下行。尤其是今年1月26日,股价跌停,随后短短四个交易日,股价大幅下挫 30%。截至1月29日收盘,小熊电器市值144亿,相比去年7月巅峰时的258亿,蒸发了115亿。

这是市场错杀还是另有原因?
小熊业绩不及预期
表面上看,这次小熊电器大跌与公布业绩有关。

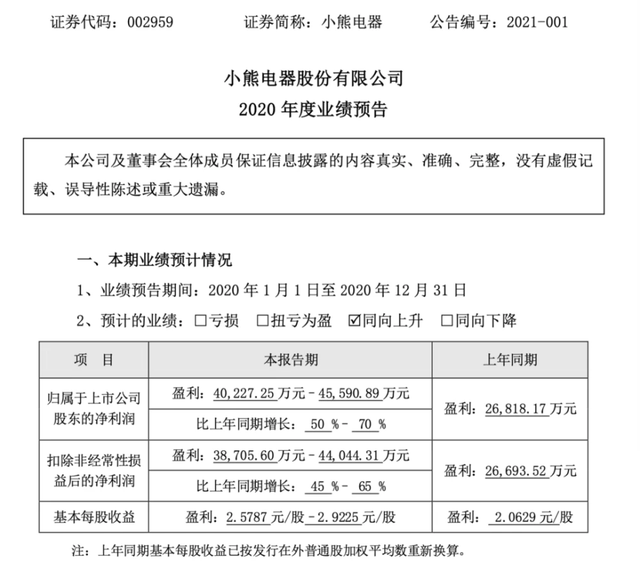
1月25日晚,小熊披露2020年度业绩预告:归属净利润预计达到4-4.5亿元,比上年同期增长50%-70%。公司营业收入增速在30%-40%之间,销售费用率同比有所下降,毛利率相对稳定。
这份看似不错的全年业绩预告,为何一经公告股价却接连下跌?主要是不及预期。
2020年前三季度,小熊电器实现营收24.9亿,同比增长45%;归母净利润同比大增92%,至3.2亿元,对比起来,小熊电器的第四季度归母净利润0.8亿元-1.3亿元,同比-20.1%至+33.3%。
小熊电器第四季度增速,与过去几个季度90%的增速相比,事实上出现大幅的下滑。

通常来说,第四季度往往是小家电类产品的销售旺季,即使考虑到经销商的备货周期将部分收入提前转移至第三季度,但四季度的收入增速下滑却如此明显。
小熊电器解释称,本年度受新型冠状肺炎病毒疫情的影响,同时结合公司实际发展战略需要,公司对费用投放节奏进行了战略调整,导致净利率在季度之间有一定的波动。
按一些研究机构的说法,小熊第四季度业绩明显放缓,主因疫情期间,线上小家电需求提前释放,第四季度小家电需求有所减弱。
不过,如果将时间周期放长,小熊电器遭遇了和一些网红食品、网红公司相似的情况。
乘着电商的风而起
小熊电器成立于2006年,主营业务是创意小家电研发、设计、生产和销售。
小熊电器是典型的赶上电商的发展浪潮,乘着阿里电商之风成长起来的“淘品牌”。
2008年前后,家电的销售主要是线下,但渠道被国美、苏宁的大卖场巨头所把持,高昂的入场费与管理费,阻碍了大批中小品牌的线下渠道建设之路,这时小熊电器提出“网络授权销售模式”,并于当年成为首批入驻淘宝商城的中小品牌之一。
2009年,小熊电器参与了当年的第一届“双十一”购物节,作为首批参加双十一的27个品牌之一,小熊电器当年的销售额突破了8000万,其中一半为线上销售。
押注线上,小熊电器拥抱电商,积极配合淘宝的发展战略,成为淘宝在小家电领域最大的受益者之一,2010年,小熊电器年营收突破1亿,像酸奶机等小家电卖成了爆款。
2015年,小熊电器与天猫战略合作规模达到5亿元,不过这时,传统品牌、大厂商、大渠道商意识到电商渠道的威力,纷纷走到线上,这些企业的品牌更具号召力,实力更加雄厚。
2016年4月,阿里对外宣布成立“协助商家上市办公室”,目的是支持阿里商业体系内的淘品牌们加速登陆资本市场。办公室成立后,阿里的商业体系内,有超过百家的公司进行了上市申请,小熊电器有幸成为第54家成功上市的“淘品牌”。
2019年9月,小熊电器登陆A股资本市场,以34.25元/股的发行价,募集资金总额为10.28亿元,首日大涨44%,总市值达到59亿。
上市短短一年多,股价一度涨至5倍之多,市值最高时达到了252.92亿,这一市值,甚至超过了同期康佳、海信、长虹等传统家电巨头。在衡量估值的关键数值之一的静态市盈率上,更是一度超过94倍,是同期美的的3.1倍。
伴随中国电商市场发展起来的小熊电器,从产品到营销,都具有强烈的互联网印记,估值颇具互联网色彩。
传统小家电品类主要包括电磁炉、电饭煲、电压力锅、豆浆机、料理机、破壁机等,在国内发展较早,市场竞争已经非常充分。这块市场主要由美的、九阳和苏泊尔三家垄断。
小熊电器选择了依托酸奶机、煮蛋器、豆芽机等厨房小家电为主打品类,切入市场,同时不断推出养生壶、电炖盅、电动打蛋器、电热饭盒、多士炉、酸奶机和加湿器等产品。这些产品无意中戳中了当下新生代消费者的个性、多元、圈层热点。
但另一个问题是,这类小家电市场高频迭代、低门槛竞争,各商家的价格战四起。由于互联网基因,小熊在营销造势方面下足功夫,财报显示,2017年至2019年,小熊电器的销售投入为2.47亿元、2.86亿元、3.96亿元,占总营收比例分别为14.99%、14.01%、14.73%,呈现出节节攀升的状态。
2017年至2019年,研发投入为0.25亿元、0.47亿元、0.77亿元,占总营收比例分别为1.52%、2.3%、2.86%。重营销、轻研发的特性在小熊电器身上表现得尤其明显,一些质量问题不时出现。
过去几年,因为质量问题,小熊电器频频上抽查黑榜,一些投诉平台上不乏小熊“水壶爆裂”、“煮茶器漏水”等质量的投诉。
目前,小熊电器收入九成来自线上。2016年至2018年,小熊电器线上销售收入比例分别是91.60%、91.93%和90.41%。2020年,线上前五大客户的销售金额13.14亿元看,线上销售仍是主力模式。
护城河的消失
随着互联网流量红利消逝、营销成本增高、营销难度加大,这对小熊电器带来直接影响。这几年,小熊电器很少再出现类似爆款的酸奶机等产品了。
与此同时,美的、九阳等巨头的不断下沉、上线,在抢占着小家电这块的蛋糕。
为了扩容,2020年下半年以来,小熊已经推出暖风机、卷发夹、足浴盆、折叠洗衣机、便携干衣机、美妆镜、吸尘器等新品类,同时在厨房小电器品类方面推出空气炸锅、多功能锅、菜板消毒架等产品。
但是,多品类产品的推出却并未产生接替下一个“爆品”定位的产品,营销无法成为多面手,反而是拖累了整体毛利表现。2020年前三季度,小熊电器的销售费用达到3.45亿,占营收的14%,同期研发费用仅7000余万,当期总收入占到2%。由于小家电行业门槛低、迭代快、同质化竞争严重,这凸显了创新研发力的重要性,但是小熊电器在研发投入方面并没有出现增长。
过去,小熊因90%的增速,获得资本市场的追捧,但是,当业绩增速出现放缓时,市场则纷纷用脚投票。
对小熊来说,目前小家电行业走过了快速发展期,行业红利正在消失,而线上流量的瓶颈、巨头的竞争,可谓是内忧外患。尤其是小熊的护城河并不深,过去的行业红利、网络营销等都不可能成为企业的护城河,唯有不断在产品上做深入的技术创新,才能成为企业的核心竞争力。这些,对当下小熊电器的破局将显得尤为关键。












