上海银行收到上市后首张罚单 资产不良风险两连升需警惕
上海银行业绩增长乏力,不良风险连年上升,内控管理频踩红线被罚超两千万。
继2019年业绩增长乏力后,2020年上海银行业绩再次放缓。最近发布的业绩快报显示,2020年上海银行营业收入为507.46亿元,同比增1.9%;归母公司股东净利润为208.85亿元,同比增2.89%。

值得注意的是,在已发布业绩快报的上市城商行中,上海银行营收净利增幅却处于垫底的位置。
业绩增速放缓的同时,上海银行资产质量也引发关注。上海银行是唯一一家不良贷款率上升,且拨备覆盖率较去年下降的上市银行。
此外,上海银行内控管理遭监管质疑,不仅收到登陆上交所以来的最大罚单。全年被罚金额更是达到创历史新高的两千万。
针对上述问题,发现网向上海银行发送采访函请求释疑,但截至发稿前,上海银行并未给出合理解释。同时,转型路上的上海银行如何守住风险,扭转业绩滑坡,我们将继续关注。
业绩增长乏力 营收增速垫底上市城商行
上市银行业绩快报陆续发布,截止到2月末,已有21家发布了2020年度经营成绩单。其中包含7家股份制银行、7家城商行和7家农商行。
21家上市银行中,有19家实现了归属母公司股东净利润(以下简称净利润)正增长。此外,华夏银行净利润为同比下降,且同比降幅明显大于行业整体降幅。

值得注意的是,上海银行作为首先发布业绩快报的银行,2020年业绩虽然实现了正增长,但是在城商行中,营收净利润增速均处于垫底的位置。
据上海银行发布的2020年度业绩快报,上海银行营业收入为507.46亿元,同比增1.9%;归母公司股东净利润为208.85亿元,同比增2.89%。
(数据来源:上海银行2020年业绩快报)
不过,该行2020年三季报显示,前三季度归属于母公司股东的净利润为150.52亿元,同比降7.99%;营业收入为375.36亿元,同比降0.91%。这也是38家上市银行中唯一一家营收与净利双双出现负增长的银行。
因此,虽然四季度上海银行业绩有所好转,但是与前两年相比,业绩已经出现明显的下降。

数据显示,2017—2019年,该行分别实现营业收入331.25亿元、438.88亿元、498亿元,分别实现归属于母公司股东净利润153.28亿元、180.34亿元、202.98亿元。2018年和2019年营业收入同比分别增长32.49%、13.47%;归母公司净利润同比分别增长17.65%和12.55%。
不良率不降反升 资产质量面临压力
业绩增长乏力的同时,上海银行的资产质量也面临压力。此前发布的业绩快报显示,2020年,该行在拨备覆盖率下降的同时,不良贷款率却上升。当年末,该行不良贷款率为1.22%,较上年末上升0.06个百分点;同时,拨备覆盖率为321.38%,较上年末下降15.77个百分点。上海银行是目前唯一一家不良贷款率上升,且拨备覆盖率较去年下降的银行。

为了改善资产质量,2021年1月21日,上海银行发布了公开发行A股可转换公司债券募集说明书和发行公告等文件,拟公开发行可转债募集资金200亿元用于支持公司未来业务发展,并在转股后补充公司核心一级资本。
与此同时,上海新世纪资信评估投资服务有限公司在近日发布的上海银行《公开发行A股可转换公司债券信用评级报告》中指出,在新增不良贷款及资金业务风险有所暴露的情况下,上海银行近几年加大了拨备计提的力度。2017—2019年及2020年上半年,该行计提资产减值损失/信用减值损失分别为86.71亿元、153.32亿元、171.49亿元和85.79亿元。未来在宏观经济增速放缓及疫情的持续影响下,该行仍有一定拨备计提压力。
此外,在转销方面,2017—2019年,上海银行分别转销贷款24.45亿元、42.37亿元和86.86亿元,转销金额的大幅增长,一定程度上反映出该行资产质量仍面临一定的下行压力。2020年上半年,受新冠肺炎疫情影响,该行当期转销金额62.2亿元,期末不良贷款率小幅上行至1.19%。转销金额大幅增长,一定程度上反映出该行资产质量仍面临一定的下行压力。
内控频踩红线 违规被罚累计超2000万
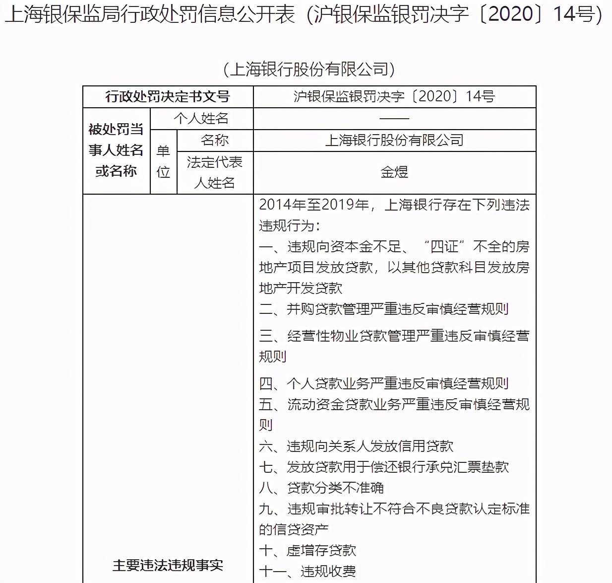
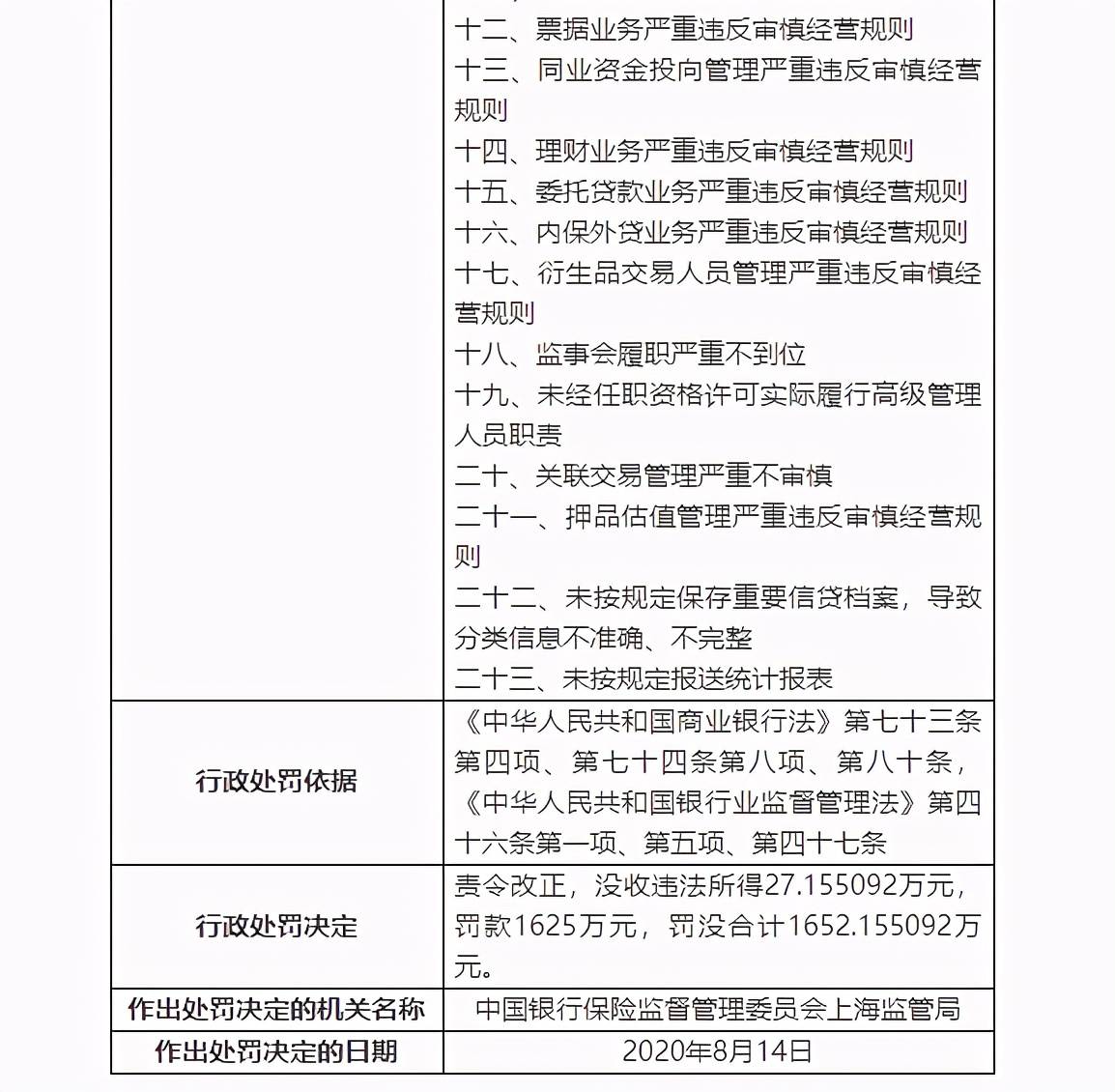
上海银行内控管理遭监管质疑,不仅收到登陆上交所以来的最大罚单。全年被罚金额更是达到创历史新高的两千万,达2042.16万元。
值得注意的是,2020年8月14日,上海银行因2014年至2019年间存在的23项违法违规行为,被上海银保监局责令改正,合计罚没1652.15万元。处罚信息显示,上海银行的个人贷款业务、流动资金贷款业务、票据业务、理财业务、委托贷款业务、内保外贷业务均存在严重违反审慎经营规则的问题。包括违规向关系人发放信用贷款,违规审批转让不符合不良贷款认定标准的信贷资产等,且"监事会履职严重不到位。"这也是上海银行登陆上交所以来收到的最大罚单。


据统计2020年全年银保监系统共开出13张千万级别的罚单,上海银行占了一席。与其他几家被罚的银行类似,上海银行的违规行为也涉及房地产领域,具体为违规向资本金不足、"四证"不全的房地产项目发放贷款、以其他贷款科目发放房地产开发贷款。
在此前的2019年,上海银行及其支行(分行)也合计被银保监部门、央行等罚款超过1300万元。其中,最大的罚单超过350万元。
值得注意的是,在2020年推进拟公开发行可转债申请后,7月3日,证监会披露对上海银行发行可转债审查的一次书面反馈意见,该行存在11项问题有待补充说明,主要包括公司治理情况、行政处罚及疫情对经营的影响等。
上海银行回复时表示,其对截至2019年末内部控制的有效性进行评价,根据相关认定情况,该行不存在财务报告内部控制重大缺陷,在所有重大方面保持了有效的财务报告内部控制。
尴尬的是,7月份针对证监会提出反馈意见作出积极回复后,8月份,上海银行就因23项违法违规收到千万级别的罚单。












