厦门国际银行多处违规:屡陷造假门 对P2P过分热心

1月19日,银保监会公布的信息显示,厦门国际银行、及旗下厦门分行分别被罚80万元,并有三位相关当事人被警告。
罚款80万元,厦门国际银行有两处违规:一个是部分房地产开发贷款发放不合规,一个是经营性抵押贷款发放不谨慎。
作为这些违规行为的责任人,孟永森、林翔被监管当局警告。
是的,厦门国际银行,就是去年因为“新员工不喝酒被扇耳光”事件上了热搜的那个银行。
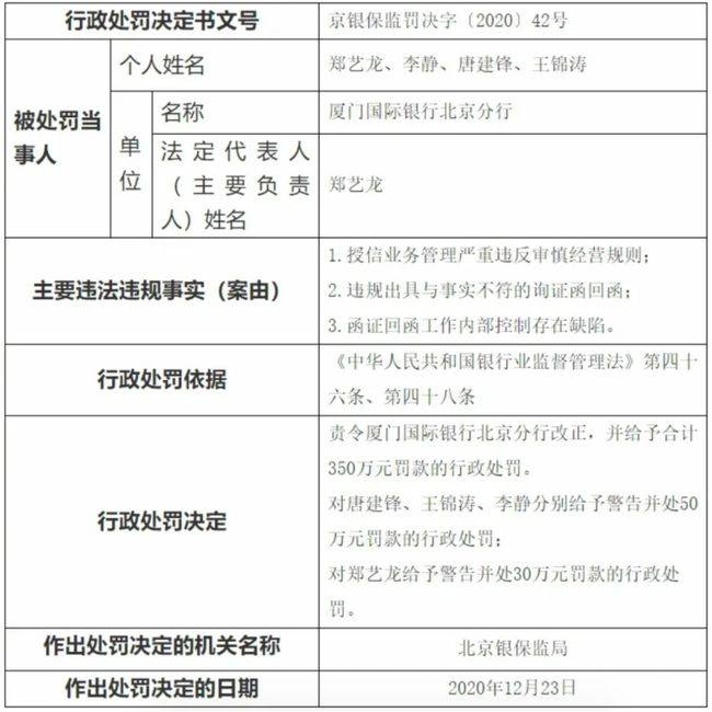
2020年的最后一天,银保监会官网挂出了处罚细节。厦门国际银行北京分行收到了350万元罚款的行政处罚,另有4人被警告,其中3人分别被罚50万元,1人被罚30万元。

算下来,单位加个人,这张罚单的累计处罚金额达到了530万元!
多次被卷入上市公司财务造假案
此外,厦门国际银行为多家上市公司大股东以上市公司存单质押变相融资,甚至“内保外贷”,转移资产至境外,并存在隐瞒质押不录入征信系统、虚开函证等问题。
2019年12月初,华仪电气公告称,经董事会自查发现,公司及子公司存在违规担保金额9.26亿元,占公司最近一期经审计净资产的22.75%,逾期的对外担保合计2.14亿元;关联方资金占用余额合计10.58 亿元,占公司最近一期经审计净资产的26%。
其中包括浙江伊赛科技有限公司向厦门国际银行申请的9笔共计4.324亿元的贷款,这9笔贷款由华仪电气全资子公司浙江华仪电气科技有限公司(下称华仪科技)以在厦门国际银行账户上的结构性存款提供质押担保。
厦门国际银行强制划转上市公司存款,华仪电气不是个例。据了解,在多起上市公司的财务造假案中,都曾出现过厦门国际银行的影子。
一代“鞋王”富贵鸟在2018年因存在大额违规对外担保事项及资金拆借事项,导致至少有42.29亿元相关金额无法收回。债务违约引发了公司一系列危机,并最终宣告破产。
值得注意的是。2017年3月,时任富贵鸟审计机构的毕马威宣布辞任,毕马威彼时的辞任原因是,在审阅公司2016年中报时,发现富贵鸟的一家子公司曾将其存款质押给了相关银行为富贵鸟集团的借款提供担保。
而毕马威所说的“相关银行”指的或就是厦门国际银行。
除了富贵鸟之外,在轰动一时的康得新造假案中,厦门国际银行业也牵涉其中。2016年1月22日、11月14日及2017年1月17日,康得新子公司张家港康得新光电材料有限公司与厦门国际银行北京分行签订了3份《存单质押合同》,存单质押合同均约定以光电材料大额专户资金存单为康得集团提供担保。这些担保当并未被披露过。
对P2P过分热心的厦门国际银行
如今,这些上市公司大多因为违规担保被戴帽ST,有的上市公司因被实控人掏空被破产清算,还有的上市公司实控人因为涉嫌合同诈骗身陷囹圄。
然而身处其中的厦门国际银行,似乎只是收获了几张地方监管部门的零星罚单。
据了解,厦门国际银行成立于1985年8月31日,总部位于厦门,曾是中国第一家中外合资银行,于2013年从有限责任公司整体变更为股份有限公司,从中外合资银行改制为中资商业银行。
截至2018年6月30日,厦门国际银行前五大股东分别为:福建省投资开发集团有限责任公司(持股13.28%)、闽信集团有限公司(持股9.76%)、中国工商银行股份有限公司(持股4.78%)、福建投资企业集团公司(持股4.63%)、厦门建发集团有限公司(4.30%)。
值得注意的是,2018年P2P平台频繁爆雷,也将一些城商行牵涉其中。据了解,早在2017年,厦门国际银行就对P2P平台资金存管业务非常“热心”,相关业务也出现快速增长。
2018年上半年,知名的善林财富一夜之间被查封,厦门国际银行作为其资金存管银行由此成为关注焦点。而2018年出现问题并与厦门国际银行有存管关系的网贷平台并不止善林金融一家。
2018年下半年,监管部门对网贷平台资金存管业务要求趋严。据中国互联网金融协会全国互联网金融登记披露服务平台公布的厦门国际银行资金存管情况显示,该行共对接的14家网贷平台,分别是海金所、国信贷、众力金融、艺条龙、雪山贷、信和贷、168理财、乐投网络、借贷之家、乐享宝、达人贷、无界财富、大时代、金陵贷。不过,在这14家中仅达人贷全量上线业务。
上述数据意味着厦门国际银行的网贷平台资金存管业务已大幅萎缩,且现有的相关存量业务还有被监管政策大幅削减的可能。虽然该行2017年年报业绩表现尚可,但2018年相关业务数据不排除会出现较大波动,这种判断在得到官方数据的验证后或许会更加明朗。
诸多问题缠身,厦门国际银行十三年前便开启的上市计划,眼下也是遥遥无期。












