银保监会通报保险公司被罚名单:消费者的“血泪跳坑史”

《投资者网》蔡俊
保险业,一直是金融消费者投诉的“重灾区”之一。
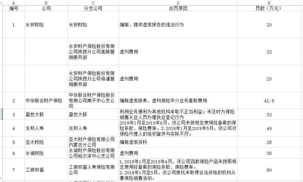
根据银保监会网站的“行政处罚”一栏,《投资者网》统计了2021年以来被通报处罚的保险公司记录。这些公司有行业大佬,也有规模徘徊中下游的公司;企业性质涵盖了国企、外资、中外合资等。


(统计来源:银保监会)
根据统计,银保监会对涉案保险公司处罚的理由,基本集中在与消费者密切相关的销售领域,包括给予投保人保险合同以外的利益行为、未使用备案的保险费率、以虚构保险中介业务方式套取费用、虚假列支佣金等。
消费者投诉保险公司,甚至对簿公堂,早已成为需要行业警惕的现象。商业车险、寿险、创新险等等,保险公司设计了如此多的险种,在宣传推广上也各显其能,但当落到保障消费者的利益时,还是发生不少纠纷。
同时,保险公司在挖掘客户时,经常与银行或其他中介平台展开合作,有消费者反映这个过程中自己在不知情的情况下被自动投保。被套路与投诉,诉讼与理赔,消费者与保险公司产生摩擦的情况越来越多,由此,在315消费者权益保护日,《投资者网》就来重点关注一下保险业的众生百态。
商业车险和寿险成投诉重灾区
一位北京的保险公司人士告诉《投资者网》,消费者与险企对簿公堂,很多时候集中在车险业务,因为交通意外较多,但如何界定事件在承保范围内,牵扯到的因素繁杂,所以容易产生摩擦。
根据银保监会网站,2021年以来中国大地财产保险股份有限公司(以下简称“大地财险”)被通报4次,累计被处罚款116万元。实际上,各地监管局是于2020年12月29日做出处罚决定,但通报时间放在了2021年。
大地财险的网站上,商业车险是主推系列,还推出了计算车险费用的页面。点进之后,消费者能看到“投保即享服务”、“一键报价、快速投保”、“买大地车险、送服务礼包”等广告词。
(来源:大地财险网站)
不过,企查查显示,大地财险因机动车交通事故责任纠纷被起诉128例,其中自2020年以来累计有12例。被起诉的案件中,很多消费者都曾投保大地财险的车险后发生交通意外,之后被拒绝理赔,因此把保险公司告上法院。

(来源企查查)
除商业车险外,人身险也是消费者与保险公司发生纠纷的“重灾区”。以被通报处罚的大地财险大理中心支公司为例,中国裁判文书网显示,2019年一家工程公司将其告上法庭,理由是在为员工购买大地财险的团体意外伤害保险后,有员工受伤并要求大理中心支公司理赔无果。最终,法院判定大地财险大理中心支公司向该工程公司支付保险赔偿款。
类似这样的事件,也发生在工银安盛人寿保险有限公司(以下简称“工银安盛”)。作为中外合资的保险公司,银保监会在2021年通报对其处罚60万元,单笔金额仅次于人保财险中卫分公司。
通报中,工银安盛在2018年至2019年有四款产品未使用经备案的保险条款、保险费率。尽管没有透露具体产品,但黑猫投诉上,有消费者反映购房时被捆绑销售工银安盛的鑫如意六号终身寿险,至今进度都是“处理中”。

(来源:黑猫投诉)
工银安盛的网站显示,鑫如意终身寿险系列至今有6个产品,每个产品都配有不同的推广语,其中六号为“人生路漫漫,工银安盛为您细心规划”。
(来源:工银安盛)
除了黑猫投诉上的投诉记录,工银安盛鑫如意六号终身寿险也有诉讼记录。中国裁判文书网显示,一位消费者在参加工商银行的客户活动时,有销售人员向其推荐理财产品,在不知情该产品是工银安盛鑫如意六号终身寿险的情况下,消费者选择购买。
之后,该消费者收到《保险合同效力中止通知书》,与销售沟通后才发现自己投保了保险,并与工银安盛交涉要求解除合同。双方协商无果后,消费者诉诸法庭,法院最终判决解除消费者与工银安盛的保险合同,同时工银安盛必须退还消费者的保险费。
房屋相关保险频繁被投诉
除了商业车险和寿险,近些年层出不穷的创新保险产品,也有被消费者起诉的记录。银保监会在通报中国人民财产保险(以下简称“人保财险”)的处罚时,特别提到了一款创新产品。
银保监会网站显示,人保财险中卫分公司因存在四项问题被处罚款67万元。人保财险中卫分公司地处宁夏,在开展保险产品销售的过程中,中卫分公司对投保人给予了合同以外的回扣,涉案产品包括商业车险、个人贷款抵押房屋综合保险。
相较于各家保险公司争相推出的商业车险,个人贷款抵押房屋综合保险在市场上相对较少。该产品主要承保消费者向银行申请贷款时用以抵押的所有权房屋,即投保人与房屋遇到意外后,保险公司可进行保障。
不过,很多消费者在投保该款产品后,与人保财险发生了诉讼。中国裁判文书网显示,一位广西消费者杨某曾购买人保财险的该款产品,之后杨某因交通意外去世,其亲属与人保财险发生纠纷,并最终上诉法庭。杨某家人希望人保财险向住房公积金管理中心支付还贷保证保险赔偿金,法院在2020年判决支持这一诉求。

(来源:中国裁判文书网)
实际上,人保财险推出过多款与房屋相关的保险产品。公司官方网站上,有一款房屋出租人责任保险,简介称“承保因房东责任导致租客人身伤亡、财产损失”。不过,中国裁判文书网显示,某四川户籍的消费者曾投保该产品,在广东中山出租屋遭遇煤气泄漏后,向人保财险协商赔偿,无果后发起诉讼。
无独有偶,中华联合财险也拥有多款涵盖车险、健康险、意外险的产品系列,但实际销售与售后过程中,与消费者发生诸多纠纷。
比如中华联合财险推出过一款船舶保险,投保人通常是船舶企业居多。根据中国裁判文书网,一家重庆船务公司就与中华联合财险发生过通海水域的保险合同纠纷,法院经过审理,判定中华联合财险支付沉船打捞和船舶修复费用。
《投资者网》就此拨打了中华联合财险的服务专线,对方表示目前船舶保险仍在售,需提供船务公司的货船数量、航线、意向投保额等信息。
银保合作套路深
买了保险得不到理赔,消费者会诉诸法庭。同样,不知情的情况下被自动投保,也会被消费者反感并投诉。
这类情况,已经成了黑猫投诉保险板块的一个常见现象。有不少消费者在平台上反映,自己在向银行、P2P贷款时,会被自动投保。
以安盛天平财产保险股份有限公司(以下简称“安盛天平”)为例,有消费者反映自己所持信用卡每月会对其自动扣钱,但查阅费用明细后,发现扣款人下方有安盛天平的服务热线,怀疑与其有关。之后消费者与安盛天平联系,但对方反馈无此业务,无奈之下只能曝光。

(来源:黑猫投诉)
还有消费者是知道自己从银行贷款时,贷款含有大地财险的保费,但没有被告知具体金额,事后才发现还款金额较大,认为大地财险是变相征收高利息,因此发起投诉。

(来源:黑猫投诉)
前述北京的保险公司人士表示,此类投诉都可能由银保合作产生,银保合作单笔规模小,险企自身也不太重视,因此被投诉后可能会石沉大海。
除了银保合作,前些年保险公司也经常与消金等平台开展合作,但也投诉不断。
有消费者在黑猫投诉上反映,在未经同意情况下,自己通过消费金融公司被动投保了永安财产保险股份有限公司(以下简称“永安财险”)的产品,对此希望永安财险退款。同样的情况,也有消费者反映购买厚本金融的厚保宝时,底层资产是中华联合财险的保单,之后厚保宝出现逾期,消费者希望中华联合财险进行理赔。

(来源:黑猫投诉)
无论是与银行还是消金等平台合作,保险公司的本意都是挖掘客户资源,进而扩大保费规模。这个过程中,当消费者的权益受到损伤后,很多时候却得不到反馈或者协商无果。在此情况下,部分消费者会选择上诉法院。
不过,即使法院判决消费者胜诉,还会有一些保险公司拒绝履行义务,并留下被法院强制执行的记录。
企查查显示,永安财险在2021年2月因未按时履行法律义务被西藏地方法院强制执行,执行标的金额7.85万元。安盛天平也有一起被法院强制执行的案件,时间发生于2020年9月,执行标的金额11.12万元。
保险业“套路”之多,让无数消费者深陷其中,长此以往,更将从根本上伤害消费者对这一行业的信心。因此除了寄望于主管部门加强监管,同时也希望各家保险公司能站在消费者的立场,设计好产品并完善售后服务,如此才是保险业长久发展之道。












