《李焕英》进账不多 华谊兄弟三年亏近60亿难铸辉煌?
3月9日,《你好,李焕英》(以下简称《李焕英》)电影官方微博发布影片延期通知,密钥延期至4月11日。截至目前,该电影票房为51.45亿,超越《哪吒之魔童降世》位居中国影史票房总榜第二位,《哪吒之魔童降世》导演饺子手绘联动海报庆祝。

华谊兄弟(300027.SZ)全资子公司华谊兄弟电影有限公司作为该电影的联合出品方之一能在本片获利多少?能否缓解华谊兄弟2020年预计7.85亿元至9.82亿元的净利亏损?
跟踪数据发现,华谊兄弟的亏空远不止于此,净利润已连续三年亏损,董事长王忠军还质押所持股权以偿还债务,截至目前王中军个人持有的94%的股权为质押状态。
《八佰》、《李焕英》之后谁来挑起“大梁”?对此,发现网向华谊兄弟发送采访函请求释疑,但截至发稿前,对方并未给出合理解释。
《李焕英》票房大卖,进账却不高
作为中国影视行业首家上市公司,华谊兄弟传媒股份有限公司(以下简称:华谊兄弟)被称为“中国影视娱乐第一股”。
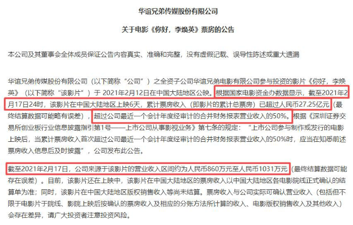
春节假期结束的第一天,华谊兄弟发布《关于电影<你好,李焕英>票房的公告》。彼时,作为黑马的《李焕英》票房仅为27.25亿元,但也已超过华谊兄弟2019年合并财务报表营业收入的50%。据其测算,截至2021年2月17日,公司来源于该影片的营业收入区间约为860万元至1031万元,收入占比仅为0.32%-0.38%。

图源:Wind(华谊兄弟公告)
分账不高原因无他,投资不够。虽然押对了宝,但华谊兄弟电影有限公司仅为《李焕英》十六个联合出品方之一。反观华谊兄弟电影有限公司作为四个出品方之一的《侍神令》,截至3月10日,票房仅为2.70亿元,为春节档垫底。
上映前,不论是华谊兄弟还是观众都对该片给予厚望,华谊兄弟希望此片能扭转或者说缓解当下持续亏损的局势,观众则带着《画皮》、《龙门飞甲》滤镜希望再睹周迅陈坤之风采,但从票房成绩以及豆瓣5.9的评分和高赞点评中不难看出二者都未能如愿。
此前,担起华谊兄弟票房重担的是子公司主要投资和发行的影片《八佰》。电影《八佰》票房的公告显示,该影片在中国大陆地区上映5天,累计票房收入已超过11.55亿元,截至2020年8月25日,公司来源于该影片的营业收入区间约为2.05亿元至2.45亿元,该影片最终票房为31.11亿元。

图源:wind(华谊兄弟公告)
继《八佰》和《李焕英》后,有业内人士预测华谊兄弟的下一部“爆款”或为周星驰执导的《美人鱼2》,一是《美人鱼》33.96亿元的票房在前,二是周星驰自身的号召力。但也有人持不看好的态度,早在2018年该片就已杀青,女主角林允还发了微博向珊珊道别,可两年多来没上映不说还总传出补拍消息,并且2019年周星驰执导的另一部电影《新喜剧之王》上映,票房6.28亿元,评论两极分化严重。
净利三年亏损,实控人质押股权偿债
2020年虽然有《八佰》的高票房支撑,但受疫情影响,2020年电影院关闭近半年时间,对华谊兄弟的业绩也产生影响。
1月29日,华谊兄弟发布2020年度业绩预告,预计2020年营业收入13.03亿元至16.29亿元,上年同期22.44亿元;归属于上市公司股东的净利润为亏损7.9亿元至9.8亿元,上年同期亏损39.78亿元。

图源:wind(华谊兄弟公告)
对于业绩变动原因,华谊兄弟在公告中表示:报告期内,影视与文旅行业在新冠肺炎疫情期间遭受重创。作为影视与文旅融合的代表之一,公司主要业务遭受到较大冲击。同时,公司拟对部分资产计提资产减值准备。
加上2020年,华谊兄弟已连续三年亏损,亏损金额近60亿元。2018年和2019年华谊兄弟营业总收入分别为38.14亿元和22.44亿元,同比下降3.34%和41.18%;同期归属母公司股东的净利润分别为-11.69亿元和-39.78亿元,同比下降241.09%和240.36%。

图源:Wind
值得一提的是,在披露2020年度业绩预告后,深交所亦针对公司的亏损情况下发《关注函》,要求华谊兄弟进行说明。
回复深交所的公告中,华谊兄弟表示不存在持续经营能力方面的不确定性,同时还透露在实景娱乐方面,华谊兄弟(济南)电影城预计将于2021年内开业。
据悉,华谊兄弟首个实景娱乐项目为华谊兄弟电影世界(苏州),2018年7月开园,投资总额为35亿元。数据显示,该项目开园以来一直为亏损状态。2018年净亏损1.34亿元;2019年亏损1.62亿元;2020年上半年净亏损5985.81万。
不过华谊兄弟董事长王忠军对实景娱乐项目很看好,提出“未来我们比迪士尼更丰富”的豪言壮语,接受媒体采访他表示,“首先是把公司的流动性问题解决好,处置一些不影响主业的资产,并且回归到影视+实景。”
此外,Wind数据显示,华谊兄弟大股东王忠军、王中磊兄弟二人存在股权质押的情况,当前未解押股权质押数量为6.57亿股,占总股本23.66%,王忠军个人持有股份94.43%为质押状态。

图源:Wind
最近一次股权质押公告为2021年2月23日,王忠军本次质押数量5000万股,占公司总股本1.80%;王忠磊本次质押数量781万股,占公司总股本0.28%;其中,王忠军质押用途为偿还债务。
近几年,华谊兄弟现金流情况并不乐观。Wind数据显示,华谊兄弟2018年-2020年前三季度的经营活动现金净流量分别为5.82亿元、0.90亿元和-0.76亿元。2020年6月港媒报道,王忠军以2.2亿港元放售其持有的香港中半山富汇豪庭2座高层A、B室相连单位。2019年8月,王忠军表示,2018年嘉德的夜场“一半是我的画,但卖掉了我很开心”“为了公司的安全性,我什么都可以卖掉,这个没什么丢人的。”
公开资料显示,迪士尼计划今年关闭北美至少60家专卖店,相当于全球商店总数的20%。2020年迪士尼同样亏损严重,但疫情之下正是许多行业重新洗牌的时候,我们期待华谊兄弟比迪士尼更丰富的“中国迪士尼”项目。












