星华反光IPO:产能披露差异大 招股书业绩可信否
中宏网股票3月16日电 日前证监会网站显示,杭州星华反光材料股份有限公司(下称:星华反光)于2021年3月11日递交了上会稿后,迎来了即将上会的消息。从披露信息可以看出,星华反光于2020年7月6日递交了首发招股书,自2020年12月4日首次更新后,招股书信息已是第四次更新。
尽管如此,中宏网梳理发现,星华反光的招股书中所披露现有实际产能信息和环评报告所披露信息仍存巨大差异。如此而言,其报告期业绩的真实性也就大打折扣。
实际产能究竟是多少
据星华反光上会稿信息,此次IPO拟发行新股不超过1500万股,发行募集资金扣除发行费用后,将全部用于年产反光材料2400万平方米、反光服饰300万件及生产研发中心项目,合计需募资金额约3.23亿元。

(图片来源:企业招股书)
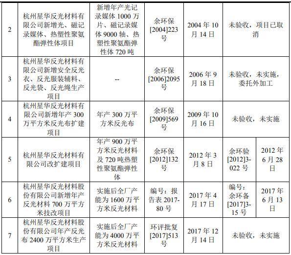
此外还披露本次募投项目是对原径山老基地产能的替代和升级,新增产能较小,而目前公司产能利用率达到90%以上。本次募投项目实施前,公司拥有两个生产基地,其中长兴基地标准产能为3720万平方米/年,径山老基地标准产能为反光材料1600万平方米/年、反光服饰300万件/年,合计产能为反光材料5320万平方米/年、反光服饰300万件/年。2017年至2020年上半年末,反光材料销售量分别为2219.45万平方米、3509.03万平方米、4343.40万平方米、2258.79万平方米;反光服饰销量分别为445.87万件、533.57万件、404.96万件、206.96万件。
而该项目环评单位中煤科工集团杭州研究院有限公司网站2020年2月所披露的项目环评报告显示,星华反光现有审批产能为:年产4000万平方米反光材料,其中最近审批项目(环评批复[2017]513号)未实施,目前企业实际生产产能为年产1600万平方米反光材料。由于企业自身发展的需要,星华反光拟在径山镇漕桥工业区块新征工业用地12537平方米(合18.8055亩,土地出让合同编号:3301102016A21001),总投资32259.92万元,建设厂房、研发中心及辅助用房总建筑面积19249.22平方米,实施年产反光材料2400万平方米、反光服饰300万件及生产研发中心项目。目前该项目已于2017年5月11日取得杭州市余杭区投资项目备案信息表(项目代码:2017-330110-26-03-020390-000),2019年8月23日进行了第一次变更(增加了反光服饰及生产研发中心等内容,相应增加了厂房总建筑面积及项目总投资)

(图片来源:中煤科工集团杭州研究院有限公司官网)
对于两份信息中实际产能数据的巨大差异,星华反光回函称:2017年7月浙江星华开始投产后,产能和产能利用率稳步提升。公司目前生产建设项目批复的反光材料设计产能为5320万平方米/年,径山新基地建成投入使用取代老基地后,公司反光材料批复的设计产能将达到6120万平方米/年。反光材料产销率在报告期内保持在96%以上。
到底哪份数据属实不得而知,实际上发行人仍未对产能差异原因做说明。
项目“未批先建”被否认
上会稿中,星华反光披露了各期在建工程的账面价值情况,2017年至2020年上半年末分别为1171.45万元、65.00万元、3445.45万元和5390.14万元。

(图片来源:企业招股书)
对于2019年末在建工程较上年末增加3380.45万元,招股书解释为主要系公司本次募投项目“年产反光材料2400万平方米、反光服饰300万件生产基地建设项目”大量投入建设所致。2020年6月末,公司在建工程较上年末增加1944.69万元,主要系募投项目的待安装设备增加所致。
据环评报告书内容,在环评期间“年产反光材料2400万平方米、反光服饰300万件生产基地建设项目”状态均为“未验收、未实施”。

(图片来源:中煤科工集团杭州研究院有限公司官网)
同时,环评报告显示,该报告信息参照了2019年6月26日生态环境部发布的《关于印发<重点行业挥发性有机物综合治理方案>的通知》;2019年7月31日浙长办发布的《关于印发<长江经济带发展负面清单指南(试行)浙江省实施细则>的通知》;2019年10月24日国家发展和改革委员会发布的《产业结构调整指导目录(2019年本)》等文件。如此而言也就意味着起码2019年10月24日前该环评报告尚未出炉。此外该报告显示最后更正时间为2020年2月28日。

(图片来源:中煤科工集团杭州研究院有限公司官网)
对于是否存在“未批先建”,星华反光予以否认,声称报告期内,公司不存在重大违法违规行为,也未受过重大处罚。
采销双方数据存疑点
在对各期应付账款前五名供应商情况披露中,2019年度从供应商“安徽新彩艺纺织有限公司(下称:安徽新彩艺)”所采购基布金额为1020.89万,占年度材料比为9.20%,且该货款属于“应付款”状态。

(图片来源:企业招股书)
国家企业信用信息系统信息显示,安徽新彩艺成立于2017年9月13日,截止2019年末从业人员为1人,社保缴纳数为0。虽然年报显示其2019年度营收达1020万,但利润仅31万,而负债却达1885万。特别需要说明的是2019年营收1020万元的数据是2020年5月22日修改而来,修改前其申报的营收仅为295万元。



(图片来源:国家企业信用信息系统)
如果说采销双方数据吻合为巧合,则说明安徽新彩艺仅在该年度最后三个月进行了销售,且产品完全销售给了星华反光。但为何将营收由295万更改为1020万仍是疑点。
此外,截至2020年6月30日,公司合并范围内公司之间的财产抵押担保和公司之间的保证担保情况,其中抵押、质押物分别涉及“土地”、“存单”、“房屋”等。初步计算抵(质)押贷款中,抵(质)物账面原值合计5470.55万元,账面价值合计4821.88万元。浙江星华贷款的2000万也为实控人夫妇以“房屋所有权、土地使用权”提供的质疑担保。




(图片来源:招股书上会稿)
通常而言,一个优质企业,即使做信用贷款,金融机构也趋之若鹜。一个企业如果连土地房产等不动产都拿去作了抵押,或从某方面说明其资产质量未得到金融机构的认可。
2017年至2020年上半年末,星华反光的营收分别为33017.12万元、46272.87万元、53905.02万元和25227.17万元,扣非净利润分别为1940.27万元、3479.81万元、5863.32万元和3346.44万元。产能真假未知的背后,星华反光招股书业绩真实性能否得到发审委及机构认可,中宏网将继续关注。












