求职者简历黑市被倒卖 智联招聘致歉称CEO抓整改
发布时间:2021-03-16 文章来源:犀牛财经

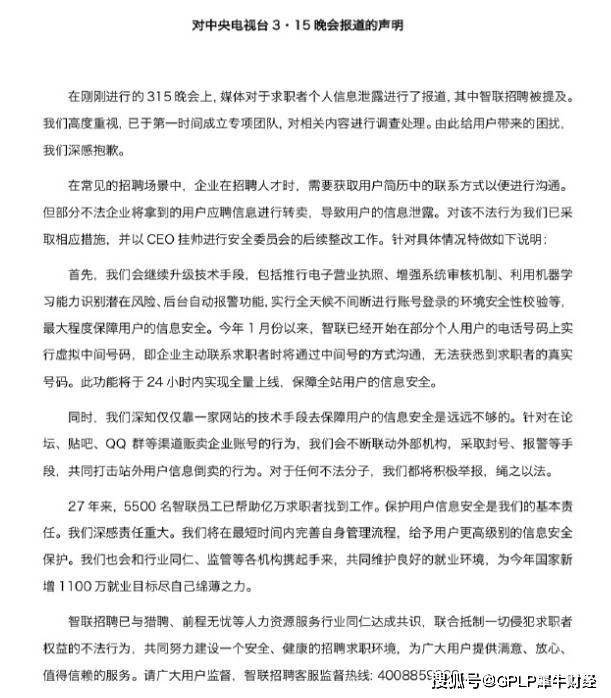
3月16日凌晨,智联招聘发表声明,针对3.15晚会上关于求职者个人信息泄露的报道作出回应。智联招聘表示,已成立专项团队对相关内容进行调查处理,并以CEO挂帅进行安全委员会的后续整改工作,同时对此表示抱歉。

来源:智能招聘
据央视报道,大量求职简历正在被不法分子拿到网络黑市上贩卖,在一次抓捕过程中仅一名犯罪分子手里就掌握700万份简历。部分不法分子在购买这些简历后根据简历信息事实精准诈骗,而简历的来源就是智联招聘等招聘网站。不法分子只需支付少许费用就可以大量下载简历,而一份校园简历转手就可以卖到40元。
对此,智联招聘表示将会继续升级技术手段保障用户信息安全,同时不断联合外部机构,采取封号、报警等手段打击站外等手段共同打击用户信息倒卖行为。
一方面是不法分子通过虚假信息及少许费用即可大量获得简历,另一方面是合法合规的企业不花钱就无法查看简历,花大价钱开通会员和各种服务却得到大量无效简历,求职者的简历得不到合理有效的使用从而降低求职效率。对于智联招聘而言,如何加强监管并提高对招聘者和求职者的服务水平是重中之重。
【声明:登载此文出于传递更多信息之目的,文章内容仅供参考,不构成投资建议。】












