闰土股份业绩降超四成 补助等非经常性损益贡献2.33亿
发布时间:2021-03-17 文章来源:犀牛财经

3月11日,闰土股份(002440.SZ)发布业绩快报称,2020年实现营业收入52.18亿元,同比下降19.88%;实现净利润7.85亿元,同比下降42.67%。

(来源:闰土股份2020年业绩快报)
据业绩快报,闰土股份实现营业利润9.24亿元,同比下降41.09%;实现利润总额9.31亿元,同比下降43.52%。
对于业绩的变动,闰土股份表示,主要是遭受到新冠疫情的冲击,该公司及下游纺织印染企业复工时间延后,正常生产经营活动受到影响。
公开资料显示,闰土股份成立于1998年,于2010年在深交所上市,主营纺织染料、印染助剂和化工原料的研发、生产和销售。
实际上,闰土股份非经常性损益对归属于上市公司股东的净利润影响金额为2.33亿元,主要系获得政府补助所致。
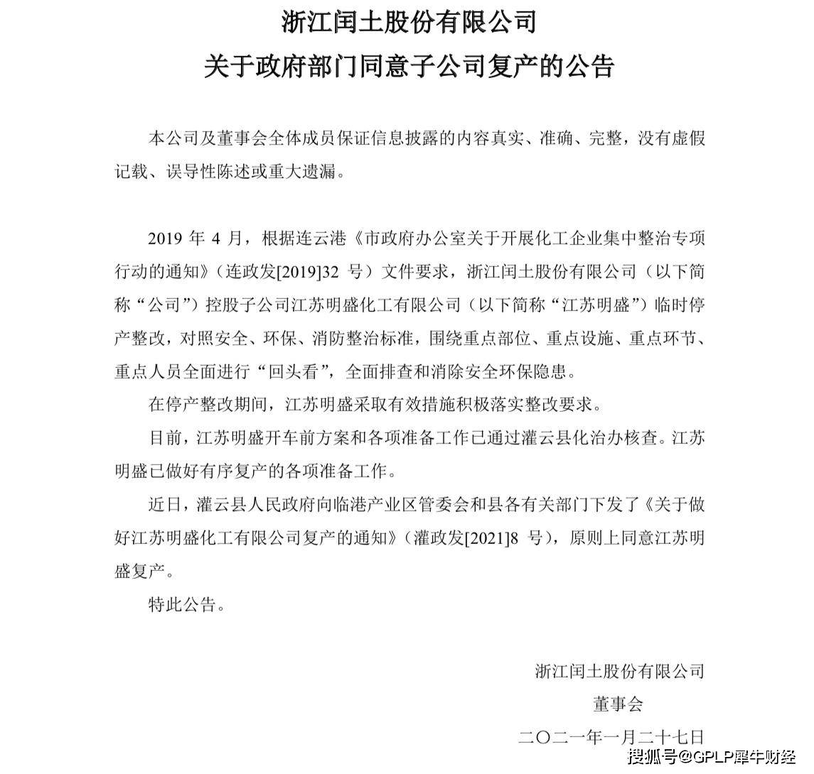
值得注意的是,闰土股份曾在2021年的1月26日曾发布公告表示,其旗下的明盛化工接收到复产的通知。

(来源:闰土股份公告)
在此之前,明盛化工曾于2019年4月被停产,停产时间接近两年,直接导致了明盛化工2020年上半年亏损达4699.21万元,也间接影响了闰土股份的净利润。
综合所述,目前闰土股份正面临着业绩的压力,但是具体的情况如何?GPLP犀牛财经已经发求证函,截至发稿,尚未收到回复。
【声明:登载此文出于传递更多信息之目的,文章内容仅供参考,不构成投资建议。】












