紫金财险乌兰察布中支违法遭罚 违规虚列费用
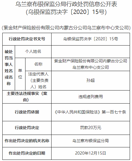
中国经济网北京3月17日讯 中国银保监会网站今日公布的乌兰察布银保监分局行政处罚信息公开表(乌银保监罚决字〔2020〕15号、16号)显示,紫金财产保险股份有限公司内蒙古分公司乌兰察布中心支公司(以下简称“紫金财险乌兰察布中支”)违规虚列费用。根据《中华人民共和国保险法》第一百七十条,乌兰察布银保监分局对其罚款20万元。
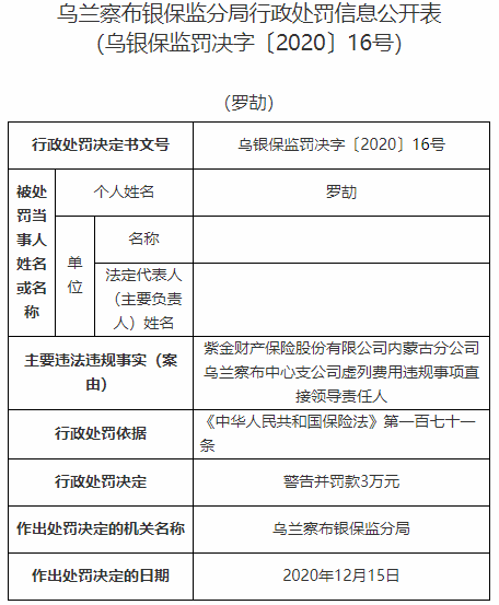
罗劼为紫金财险乌兰察布中支虚列费用违规事项直接领导责任人。根据《中华人民共和国保险法》第一百七十一条,乌兰察布银保监分局对其警告并罚款3万元。
根据银保监会网站披露的《关于罗劼任职资格的批复》(内保监许可〔2016〕470号),2016年7月14日,中国保监会内蒙古监管局核准罗劼紫金财险中心支公司总经理的任职资格。
官网显示,紫金财险成立于2009年5月,总部位于南京市,是江苏省首家全国性财产保险公司,注册资本60亿元人民币。
天眼查显示,紫金财险的第一大股东为江苏省国信集团有限公司,持股比例为16.53%;第二大股东为江苏舜天股份有限公司(简称“江苏舜天”,600287.SH),持股比例为6.21%;第三大股东为南京紫金投资集团有限责任公司,持股比例为4.90%。
相关规定:
《中华人民共和国保险法》第一百七十条:违反本法规定,有下列行为之一的,由保险监督管理机构责令改正,处十万元以上五十万元以下的罚款;情节严重的,可以限制其业务范围、责令停止接受新业务或者吊销业务许可证:
(一)编制或者提供虚假的报告、报表、文件、资料的;
(二)拒绝或者妨碍依法监督检查的;
(三)未按照规定使用经批准或者备案的保险条款、保险费率的。
《中华人民共和国保险法》第一百七十一条:保险公司、保险资产管理公司、保险专业代理机构、保险经纪人违反本法规定的,保险监督管理机构除分别依照本法第一百六十条至第一百七十条的规定对该单位给予处罚外,对其直接负责的主管人员和其他直接责任人员给予警告,并处一万元以上十万元以下的罚款;情节严重的,撤销任职资格。
以下为原文:














