福建永安农商行违法遭罚150万元 违规发放借名贷款
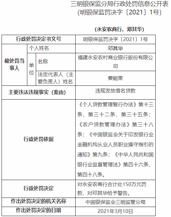
中国经济网北京3月18日讯 银保监会网站今日公布的三明银保监分局行政处罚信息公开表(明银保监罚决字〔2021〕1号)显示,福建永安农村商业银行股份有限公司(以下简称“福建永安农商行”)违规发放借名贷款,邓其华为相关责任人。
根据《个人贷款管理暂行办法》第十三条、第三十二条、第三十五条,《农户贷款管理办法》第三十八条,《中国银监会关于印发银行业金融机构从业人员职业操守指引的通知》第九条,《中华人民共和国银行业监督管理法》第四十六条、第四十八条,中国银保监会三明监管分局对福建永安农商行合计处150万元罚款,对邓其华给予警告。
天眼查显示,福建永安农商行成立于2006年12月22日,该行的第一大股东为永安市自来水管道安装工程有限公司,持股比例为8.73%;第二大股东为永安市宝福纺织有限公司,持股比例为8.68%;第三大股东为福建省中禹水利水电工程有限公司,持股比例为7.13%。
相关规定:
《个人贷款管理暂行办法》第十三条:贷款人受理借款人贷款申请后,应履行尽职调查职责,对个人贷款申请内容和相关情况的真实性、准确性、完整性进行调查核实,形成调查评价意见。
《个人贷款管理暂行办法》第三十二条:贷款人受托支付完成后,应详细记录资金流向,归集保存相关凭证。
《个人贷款管理暂行办法》第三十五条:个人贷款支付后,贷款人应采取有效方式对贷款资金使用、借款人的信用及担保情况变化等进行跟踪检查和监控分析,确保贷款资产安全。
《农户贷款管理办法》第三十八条:农村金融机构贷后管理中应当着重排查防范假名、冒名、借名贷款,包括建立贷款本息独立对账制度、不定期重点检(抽)查制度以及至少两年一次的全面交叉核查制度。
《中华人民共和国银行业监督管理法》第四十六条:银行业金融机构有下列情形之一,由国务院银行业监督管理机构责令改正,并处二十万元以上五十万元以下罚款;情节特别严重或者逾期不改正的,可以责令停业整顿或者吊销其经营许可证;构成犯罪的,依法追究刑事责任:
(一)未经任职资格审查任命董事、高级管理人员的;
(二)拒绝或者阻碍非现场监管或者现场检查的;
(三)提供虚假的或者隐瞒重要事实的报表、报告等文件、资料的;
(四)未按照规定进行信息披露的;
(五)严重违反审慎经营规则的;
(六)拒绝执行本法第三十七条规定的措施的。
《中华人民共和国银行业监督管理法》第四十八条:银行业金融机构违反法律、行政法规以及国家有关银行业监督管理规定的,银行业监督管理机构除依照本法第四十四条至第四十七条规定处罚外,还可以区别不同情形,采取下列措施:
(一)责令银行业金融机构对直接负责的董事、高级管理人员和其他直接责任人员给予纪律处分;
(二)银行业金融机构的行为尚不构成犯罪的,对直接负责的董事、高级管理人员和其他直接责任人员给予警告,处五万元以上五十万元以下罚款;
(三)取消直接负责的董事、高级管理人员一定期限直至终身的任职资格,禁止直接负责的董事、高级管理人员和其他直接责任人员一定期限直至终身从事银行业工作。
以下为原文:













