信邦智能家族治理高度集权 研发投入却不到3%
回顾过去的一年,如果说中国股市真的有什么一路高歌猛进。
那么答案就是新能源汽车。
比亚迪的股价从45涨到177,4倍;特斯拉从80美元涨到670美元,8倍;蔚来从4美元涨到50美元,十几倍。
新能源疯了,和汽车产业相关的制造公司也疯了。
比如正在冲击IPO的广州信邦智能装备股份有限公司(以下简称:信邦智能)。近日,公司已经向深交所递交创业板上市申请,其IPO审核状态已进入问询阶段。
作为一家以工业机器人为核心的综合服务商,信邦智能的主营业务是工业自动化集成、智能化生产设备、自动化相关配件的设计、开发、生产、装配和销售。
说白了,就是做汽车生产线的相关配套机器。

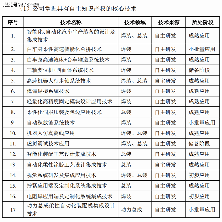
值得一提的是,信邦智能的相关技术专利,十分能打。项目经验丰富,技术实力也不差。

主要的合作对象,是日本的相关汽车品牌,比如日产、丰田、日本五十铃、广汽丰田等。
能为一向以精密著称的日本汽车代工,信邦智能的制造能力值得肯定。
而且,信邦智能在日本也设立了子公司——日本富士,有着多年的技术沉淀。
不过,信邦智能似乎也受到了日企保守文化的影响。在新能源汽车的赛道上,慢了一步。
招股书显示,信邦智能的主要下游客户都是一些传统汽车厂商。

无论是在汽车总装还是焊装领域上,公司与新能源汽车的生产工艺均存在一定差异,短时间内难以调整。
在市场扩张面临一定变数的背景下,信邦智能仍然决定募资扩产。
不过,扩产的目标并不是新能源领域,而是扩大原本的产能。
在浑水调研看来,这并不是一条能走长远的路。

一、新能源大势所趋,传统汽车日薄西山
索尼的CEO吉田宪一郎人曾说过这样一句话:
过去10年的风潮是智能手机,那么今后将是Mobility(移动能力)。
也就是说,下一个十年的风口,就是新能源汽车。
放眼世界,无论是欧美主要大国,还是国内,都立下了发展新能源的定海神针。
像挪威、荷兰、英国、法国、葡萄牙的等国家,设定燃油车禁售时间分别为2025、2030、2040、2040、2040年。
中国这几年,对电动车的扶持力度也是有目共睹。
免购置税+企业补贴+绿牌不限行……
能给的都给了,给了多少钱?
面对行业风口,传统车企已经开始纷纷寻找出路。
戴姆勒、通用、本田、捷豹、路虎、大众等主流跨国车企都在全球进行裁员,并进行新能源车型的研发。
比如宝马推出了bmwi系列,奔驰推出了EQC。
反观信邦智能在生产线的调整上,并无亮点。
跟不上时代的变化,公司就是在走下坡路,这一点,从信邦智能近几年的财务上就能看出来。
从2017年至2020年上半年,信邦智能营业收入分别为5.83亿元、6.92亿元、6.21亿元和2.88亿元。

其中,2018年到2019年的增速是-10%,另外,按照2020年上半年的数额来看,下半年的收入增速很可能也是负的。
新能源当道,传统汽车制造自然是产能过剩,2018 年,中国汽车市场的产销量出现 28 年来首次下滑,目前来看,中国汽车市场已经进入存量时代。
而且传统汽车的需求量比例会逐年下降。
由此来看,信邦智能如果不能及时变更赛道,未来的发展,会很大程度底受到大环境压制。
就连招股书也承认,公司存在技术风险,核心技术在未来被国际、国内市场其他先进技术替代或淘汰的风险。
二、家族式企业的通病
很多上市公司会因为人事关系,影响到公司的发展。
招股书显示,信邦智能的实际控制人为李罡、姜宏、余希平三人。

其中,姜宏、余希平是夫妻关系;同时,姜宏也是大股东李罡的大舅哥。
曾经的集团董秘呢,也是姜宏儿子姜钧。
虽然在2018年,信邦智能对治理结构做出了一定改变,对姜钧做出了调任。
但总的来说,家族企业的的大基调并没有改变,因为公司的全部资本都掌握在姜宏和其亲属手上。
从公司治理角度说,这很难规避家族企业通常存在的过度集权问题,很可能会损害中小股东的利益。
三、研发投入远逊同行,政策红利即将到期
制造业很大程度上要依赖政策的扶持。
2010年,信邦智能被认定为高新技术企业,并分别于之后几年通过了工商复审,继续适用 15%所得税优惠税率至2021年。
那么问题来了,信邦智能的“高新技术”含量多少呢?
《高新技术企业管理办法》规定,企业近三个会计年度的研究开发费用总额占同期销售收入总额的比例应符合——最近一年销售收入在2亿元以上的企业,比例不低于3%。
但信邦智能的招股书显示,2017年至2020年上半年,信邦智能研发投入分别为 1414.46 万元、1232.71 万元、1596.65 万元及 806.07 万元,占营业收入比重分别为 2.43%、1.78%、2.57%及 2.80%。
均低于3%!
而且与同行相比,信邦智能的研发费用比例,也差了不少。
招股书显示,相关同行的研发费用率均值分别为3.85%、3.68%、4.49%、5.28%,行业平均为3.96%


浑水调研认为,倘若未来国家调整对有关高新技术企业的相关优惠政策,信邦智能的经营业绩必将收到不利影响。












