交通银行四家分行连收罚单 贷款管控问题频发
截至3月18日,交通银行淮安分行、义乌分行、南通分行、韶关分行四家分行均因贷款资金流向和管控问题收到银保监开具的罚单,最高罚款达50万元。
四家分行连收罚单 贷款管控问题频发
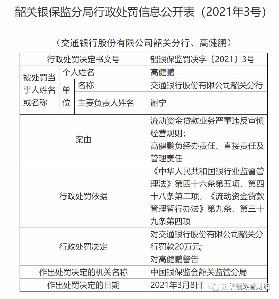
3月12日,交通银行义乌分行因违反审慎经营规则,贷款资金被挪用于置换股东土地出让金支出,被罚款25万元。韶关分行因流动资金贷款业务严重违反审慎经营规则,被罚款20万元。1月29日,南通分行因员工行为管控不力;贷款用途管控不到位,遭罚款50万元。1月7日,淮安分行因对个人贷款资金用途管理不到位,遭罚款人民币35万元。




增收不增利受疫情冲击信用减值损失增加
交通银行财报显示,2020年前三个季度,该行资产总额达107955.71亿元,较年初增长8899.71亿元,增幅8.98%。负债总额99588.94亿元,较年初增长8542.06亿元,增幅9.38%。其中存款总额65415.93亿元,贷款总额58166.96亿元,增幅分别为8.93%和9.66%。
2020年前三季度,该行实现营业收入1853.94亿元,较年初增长5.16%,净利润 527.12亿元,同比下降12.36%。信用减值损失519.14 亿元,同比增加 149.69亿元,增幅40.52%。交通银行财报披露,新冠肺炎疫情冲击下,该行加大了资产减值的计提力度,信用减值损失有所增加。
资产质量方面,截至三季度末,该行不良贷款余额970.14亿元,较上年末增加189.71 亿元,增幅24.31%;不良贷款率1.67%,较上年末上升0.20个百分点,低于同行同业水平0.29个百分点;拨备覆盖率150.81%,较上年末下降20.96个百分点;拨备率2.52%,较上年末下降0.01个百分点,低于同行同业水平1.01个百分点。












