绿景控股预亏或被ST股价跌27% 发重组利好难敌市场恐慌
发布时间:2021-03-19 文章来源:犀牛财经

业绩预亏的绿景控股(000502.SZ)面临被“ST”,股价也遭遇“暴动”。
1月29日,绿景控股收报6.92元/股,2月3日最低报5.05元/股,最高跌27.02%。2月3日,绿景控股(000502.SZ)收盘报5.37元/股,下跌4.28%。此前,在2月1-2日,绿景控股已经接连两个交易日跌停。
对于股价的异常波动,绿景控股迅速作出了回应。
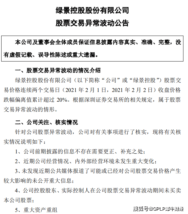
2月3日,绿景控股(000502.SZ)发布股票交易异常波动公告表示,已披露信息不存在需要更正和补充之处;经营情况和内外部环境未有变化;控股股东和实控人并未买卖股票等。

来源:绿景控股公告
公开资料显示,绿景控股成立于1988年,1992年11月在深交所主板上市,主营房地产开发业务。近些年,绿景控股正逐渐向医疗行业转型。
据了解,在1月30日,绿景控股宣布正在进行重大资产重组,拟以支付现金的方式向深圳市盘古数据有限公司(以下简称“盘古数据”)收购其持有的三河雅力信息技术有限公司51%的股份,约定向盘古数据支付意向金400万元。本次交易目前正在积极磋商中。
此外,1月29日,绿景控股发布的业绩预告显示,2020年预计实现净亏损为1550万-2300万元,同比下降72%-155%。
绿景控股表示,若2020年年度经审计后的净利润为负值且营业收入低于1亿元,根据有关规定,股票交易可能被实施退市风险警示。
【声明:登载此文出于传递更多信息之目的,文章内容仅供参考,不构成投资建议。】












