数亿元退款延迟 陕西“优驾行”被疑“庞氏骗局”?

本想优惠加油,结果优惠没享受多少,买来的电子加油券却成了“摆设”——既用不成,也退不了。
近日,多名“优驾行”用户向本刊记者反映,自今年1月起,“优驾行”微信公众平台的电子油券无法使用。“申请油券平移,或退款后,几个月仍不见任何动静。”用户王先生很担心,自己购买了3000元的加油券,可能要打水漂了。

据本刊记者统计,在该平台购买加油券的用户数近13万人,每人单次购买油券金额近万元,涉及金额达数亿元人民币,在平台反复因“系统故障”无法正常使用时,优驾行还在大力宣传其加油优惠政策,致使大量新用户“入坑”,被“套住”的金额仍在不断攀升中。
更为吊诡的是,半年来,关于“优驾行”平台“无法使用以及无法退款”的情况,许多用户持续向有关部门投诉,但都没能得到一个令人信服的回复。
很多人相信,这家名为“陕西万盛达”的公司,已经涉嫌“消费欺诈”,但相关部门面对大规模的投诉,并没有采取实质性的行动,从而导致事态进一步恶化。
那么,陕西万盛达信息科技有限公司背后究竟有什么猫腻?有关部门在接到大量投诉之后,为何并未采取有效行动?对于购买了该平台加油券的用户来说,他们更关心的是:自己购买的花钱买的加油券是否真的打了水漂?
优惠加油是个“坑”?
随着城市化进程的推进,西安汽车保有量逐年攀升。一份来自官方的统计数据表明,截至2020年8月,西安机动车保有量已达到惊人的380万辆,位居全国第7位。西安平均每3人就拥有一辆私人汽车。
在用车费用中,除了停车费、保养费之外,占绝对大头的就是加油费用了。作为精打细算一族而言,使用各种加油APP,购买打折油券,是一个不错的选择。在西安,最常用的一款加油平台,名叫“优驾行”。
2014年,“优驾行”微信公众号正式上线。它不仅能提供陕西车辆违法查询、扣分、缴费等功能,还提供了一个“优惠加油”活动。用户以8.5折的优惠价格,购买金额不等的电子加油券,在加油站付款时出示二维码,享受优惠。

有优惠不享,非智者所为。很快,“优驾行”就成了西安市民的“必备加油神器”,购买油券的用户达10万人,购买油券的金额从100元到3000元不等。平台共发放油券金额达5亿元。
其实,从一开始,平台就频繁出现问题。王先生向本刊记者表示,刚开始打开“我的油券”,点击“立即使用”,显示“系统服务器忙,请稍后重试”。这种情况偶然发生,可能过一个月再刷新,就可以使用了。
为了享受打折优惠,这点“困扰”王先生并未放在心上。但到了2019年,情况变得愈发糟糕,好几个月都使用不了。更可疑的是,拨打平台提供的客服电话,始终无法接通,两个客服QQ号码,都是自动回复。
之后,王先生上网搜索有关“优驾行”的信息。才知道不止他一人遭遇无法使用的问题,王先生就有点心慌了,因为按照平台优惠政策,购买金额越大,优惠的折扣也越多,所以,王先生购买了两张3000元的加油券,至今还有一张未使用。
王先生隐隐觉得自己中招了,按照平台提供的退款链接,果断提出了退款申请。然而整整一个月过去了,平台方面仍然毫无动静。
在人民网留言板、以及各个陕西汽车论坛上,关于“优驾行无法使用和退款”的帖子与日俱增,有的人用了一部分,剩下的用不了;有的买了油券后,从未顺利使用过;还有的选择油券转移,但过了一个月还未转移成功。



据本刊记者梳理发现,从2018年开始,就陆续有人提出油券使用不畅的质疑,到2020年7月,平台的问题集中爆发,投诉及反映问题的人越来越多。
如此大规模的退款行动,让人隐隐闻到一股“庞氏骗局”的味道。
“平台安好,请放心使用”
“优驾行”平台为何不能及时退款?究竟是系统问题还是人为原因?公司会不会跑路走人?诸多问题成为了许多用户关注的焦点。
其实,“优驾行”的存在问题,媒体曾有过多次报道。有趣的是,几乎所有的报道似乎都在为平台“做稳定人心的工作”。平台方面的答复永远是“由于平台升级,我们正进行数据迁移,人数太多了,所以速度很慢,导致一些用户油券无法打开。”
可究竟是何种规模的迁移,导致这一迁移,就是两年多的时间,至今仍未全部迁移?
吊诡的是,2020年4月份,“优驾行”曾发布公告称,“系统升级已经完成,油券系统已经恢复稳定,如果仍有问题,可联系客服,客服会在24小时内解决问题,请大家放心使用。”然而,很多人的油券仍然无法使用,拨打客服电话,还是无法接通。

6月份,优驾行再次发文说明情况,文章称“由于收到有关部门‘互联网成品油销售须实名制’的通知,所以要进行系统升级,也就是数据迁移,又因为数据量过大,所以很多用户不能使用油券。”
文章还提供了两种解决方案,一是将原来的油券转移到新的“优惠购油”小程序里,二是可以申请退款。
出于对平台的不信任,绝大多数人都选择申请退款。但在实际的操作中,退款申请提交之上,又面临着漫长的等待。
可见,这一系列的“解释性”推文,仅仅是为了安抚人心,并未改变“油券无法使用、无法退款”的现实问题。而另一方面,平台加大了“优惠加油”小程序的宣传力度,致使一部分不明真相用户再一次“入坑”。

对此,许多用户有如下担忧:
“油券不能使用,不能退款,甚至连电子券也找不到了,我怀疑这家公司资金链断了。这套路明显是在欺诈。”
“优驾行平台疑似庞氏骗局,利用不断吸引新用户,骗取大量沉淀资金,同时限制使用,积累一定数量可能会卷款而逃。”

优驾行平台的负责人李先生向记者解释:“平台拥有13万老用户,登记退款有4.4万人,登记迁移的有8.6万人,我们每天加班加点通过三个银行账户处理退款事宜,目前还剩1.8万人未退款成功,4.6万人未迁移成功。”
但这种解释,却并不能令人信服,很多用户仍然坚持认为,这只不过是平台的“缓兵之计”。
“优驾行”背后的金融大佬们
本刊记者通过多个渠道获知,“优驾行”背后的万盛达公司的背景确实极不简单。
之所以拥有如此庞大的用户人群,是由于“优驾行”给人的印象,是一个与陕西交警合作的半官方的互联网平台。
2014年,许多在西安参加驾考的人,在拿到驾照时,会被告知,需要办理一张“交通安全信息卡”,以便未来查询和处理违章。办理之后,要用这卡与“优驾行”平台进行绑定后,才能查询和处理交通违章。

所谓的“交通安全信息卡”,表面上看,是为了便于机动车车主缴纳罚款,但实际上,却是由交警部门和特定银行等联合推广、附带“金融功能”的信用卡。查询违章、缴纳罚款,这些服务在交警官方平台也能做到,并非必须用卡。很多人稀里糊涂就办了一张银行的信用卡。
当年,这种“强推强用”的做法,一经推出,就遭到巨大的质疑之声。
而2013年9月成立的万盛达公司,仅仅成立数月,就承接了这笔“大单”。万盛达公司在招聘启事中还宣称:要在两年内,实现陕西省内机动车驾驶员“人人持有”,形成“区域化专属垄断性服务”。
2015年4月28日,《三秦都市报》上刊发一篇“陕西交警推出‘优驾行’交通安全微信服务”的文章,文中称“从2015年5月1日起,将利用电子信息平台开展道路交通安全管理与服务。”

在各种宣传报道中,优驾行俨然成了一家半官方的电子服务平台。
据企查查显示,万盛达注册资本为5345.3946万元,实缴资本为300万元。有5个股东,分别为李刚、何红章、上海稳归实业发展中心、扬中金润投资中心、西安现代服务业发展基金合伙企业。
其中,最大股东为李刚和何红章二人,占股比例分别为74.8%和14.9%。对外投资项目有陕西嘉福油能石化有限公司、西安三汇达金融服务外包有限公司、西安万盛保险代理有限公司。



值得一提的是,与万盛达关联公司多与汽车金融有关。比如优驾行汽车保险代理有限公司、西安优驾行汽车金融服务有限公司、西安优胜汽车保险代理公司等。2018年8月,万盛达还拿到了陕西基金的A股投资。
公司目前业务,从交通违章查询处理、二手车评估、代驾、保险几乎都有所涉及。按布局来看,是在下一盘很大的棋。
2017年3月17日,也就是在万盛达公司成立4年之际,与陕西金融控股集团金开贷、汇鑫融资担保举办了一个签约仪式,共同推出10亿元用于金开贷、优驾行车生活平台的汽车金融服务。主要是“为陕西中小微企业和个人用户提供新型的互联网融资渠道”。
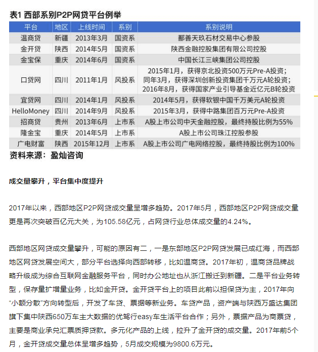
在一篇《西部P2P网贷月成交再破百亿,综合收益率高于行业平均水平》的文章中,万盛达和金开贷,作为典型案例出现在文章中。与万盛达合作的陕西金融控股金开贷,以担保贷为主,之后向“小额分散”方向转型。

换句话说,“优驾行”平台背后运作的,疑似一个庞大的P2P的网贷平台。值得推敲的是,“优驾行”出现“油券无法使用和退款”的情况,恰好正是在这个P2P网贷平台推出之后,才持续爆出的。
相关部门接到大量用户投诉之后,除了约谈负责人之外,迟迟未见采取任何动作。“很可能这个雷还有点大,牵扯到的利益方比较强势,才会有关部门的调查陷入僵局。”用户王先生向本刊记者透露。

优驾行的加油券金额至少在100元以上,许多人甚至买了上万元。涉及金额至少5亿元。假如真如消费者所担忧的那样,是一场“庞氏骗局”。那么,这种“拆东墙补西墙”的资金游戏,就极可能有崩盘的巨大风险。
值得深思的是,这起事件的背后,一家刚成立不久的小公司,为何获得众多大佬加持?如果爆雷,还有哪些利益集团牵扯其中?希望有关部门能高度重视此次事件,给数万消费者一个说法。












