云南普洱思茅农商行7宗违法 董事长李先诚等3人遭罚
发布时间:2021-03-22 文章来源:中国经济网
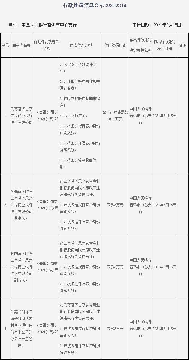
中国经济网北京3月22日讯 中国人民银行昆明中心支行网站近日公布的行政处罚决定书((普银)罚字〔2021〕第1号-4号)显示,云南普洱思茅农村商业银行股份有限公司存在虚报瞒报金融统计资料;企业银行账户未按规定进行备案;临时存款账户超期未销户;占压财政资金;未按规定履行客户身份识别义务;未按规定开展客户身份持续识别;未按规定程序收缴假币7宗违法违规行为。中国人民银行普洱市中心支行对其警告,并处罚款81.2万元。
李先诚时任云南普洱思茅农村商业银行股份有限公司董事长,对云南普洱思茅农村商业银行股份有限公司未按规定履行客户身份识别义务、未按规定开展客户身份持续识别的违法违规行为负有责任。中国人民银行普洱市中心支行对其罚款3万元。
杨国海时任云南普洱思茅农村商业银行股份有限公司副行长,对云南普洱思茅农村商业银行股份有限公司未按规定履行客户身份识别义务、未按规定开展客户身份持续识别的违法违规行为负有责任。中国人民银行普洱市中心支行对其罚款3万元。
朱惠时任云南普洱思茅农村商业银行股份有限公司财务会计部总经理,对云南普洱思茅农村商业银行股份有限公司未按规定履行客户身份识别义务、未按规定开展客户身份持续识别的违法违规行为负有责任。中国人民银行普洱市中心支行对其罚款3万元。
天眼查显示,云南普洱思茅农村商业银行股份有限公司成立于2005年10月31日,该行的大股东为普洱天恒市场经营集团有限责任公司,持股比例为100%。
以下为原文:

【声明:登载此文出于传递更多信息之目的,文章内容仅供参考,不构成投资建议。】












