“公安部最新传销名单”被重提:多级分销与返利式传销
近日,中新观察注意到企鹅号“哈尔滨发布”公布了题为《扩散!这些都是传销!公安部最新名单出炉,沾上就血本无归!》一文,该文又被光明网转载。但中新观察注意到,该文2019年1月14日被人民日报百家号转发。
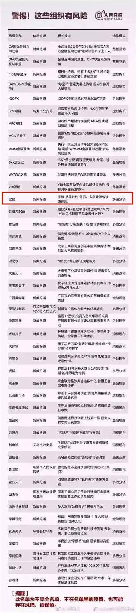
如今,为何该内容又重新被权威媒体转发呢?名单里面又列举了哪些涉嫌传销的平台呢?




值得注意的是,以上涉嫌传销的平台多数来源于媒体报道以及监管部门的查处。令人非常惊奇的是,此前人民日报发布的《警惕!这些组织有风险》中,还有部分直销企业被列入其中,包括宝健,苏州绿叶、中脉内衣。


中新观察还注意到,被列入名单的运作模式包括:多级分销、金融理财、消费返利、虚拟货币等类型,其中以企业化运作的多级分销以及消费返利式传销居多。
那么,什么是多级分销式传销呢?据相关业内人士透露:“多级分销本是指供应商通过发展不同等级的经销商来进行销售的正常商业模式,但因其有强大的传播性和激励性,往往会被不法分子所利用。组织者利用关系链发展人员,形成多级上下线关系,对被发展人员以其直接或者间接发展的人员数量或者销售业绩为依据计算和给付报酬,或者要求被发展人员以交纳一定费用为条件取得加入资格等方式牟取非法利益。”
消费返利式传销又是什么呢?“以‘互联网+实体店’为代表的消费返利模式现在已经成了诸多商家寄予厚望的销售利器,但也被不少不法分子作为敛财工具。相关人士透露:“‘消费返利’式传销的主要特征是:通过互联网第三方平台介入商家和消费者的交易过程,许诺消费者在平台的消费额度部分返回,或通过现金消费送等额积分等形式,诱导消费者注册会员消费和商家加盟平台回流货款,并以所谓‘动态收益’为诱饵,要求加入者缴纳入门费并‘拉人头’发展人员加入,靠发展下线获取提成。”
对此,中新观察建议:涉及多级分销以及消费返利的平台,应该重视新闻舆论监督,特别是网络舆论。事实上,网络舆论的形成往往非常迅速,一个热点事件的存在加上一种情绪化的意见,就可以成为点燃一片舆论的导火索。当某一事件发生时,网民可以立即在网络中发表意见,网民个体意见可以迅速地汇聚起来形成公共意见。同时,各种渠道的意见又可以迅速地进行互动,从而迅速形成强大意见声势。
历史不可忘记,“权健事件”就是典型的被网络舆论淹没的百亿保健品公司。除了媒体之外,在直销行业,监管部门对于舆情监督更是行之有效的执行。如2018年8月10日,一份受国家市场监管总局委托、由成都市工商局负责组织实施的《直销行业舆情监测报告》,从国家市场监管总局发往北京、天津、广东等14个省(自治区、直辖市),要求各地对《直销行业舆情监测报告》中涉及直销企业涉嫌传销的有关线索,根据属地管辖原则进行调查处理。
此外,中新观察也将致力于网络舆情的监测以及相关信息的发布。












