恒康医疗濒临退市 新重整协议能否扭转局面待考
去年12月,恒康医疗发布《重整投资合作框架协议》引起争议,益佰制药插足被询问必要性,如今恒康医疗控股股东签署新的《重整投资合作协议》 能否扭亏为盈?
濒临退市的*ST恒康(002219.SZ)正在进行重整计划,2月9日*ST恒康宣布控股股东签署了《重整投资合作协议》。此次投资人为北京新里程健康产业集团有限公司(以下简称“新里程”)。

仅过了一月时间*ST恒康就于3月11日发布多则人事变动通告,1名董事和2名独立董事辞去相关职务。宋丽华女士因个人原因,辞去公司董事及董事会专门委员会相关职务;独立董事冯敏女士、于江先生因公司发展需要和个人原因,辞去公司独立董事职务。
据悉,去年12月初*ST恒康也曾发布《关于股东签署<重整投资合作框架协议>的公告》,不同的是,彼时的甲方为深圳海王集团股份有限公司(以下简称“海王集团”),且在该公告发布后不久,益佰制药(600594.SH)发布公告,意欲成为恒康医疗重组主导者。可惜的是,仅过了13日,益佰制药宣布终止上述收购事宜。
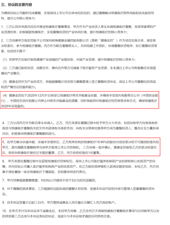
为何选择新里程作为破产重整产业投资人?*ST恒康实控人阙文彬目前质押股权数高达99.75%,未解押股份的“归处”是哪里?发现网就上述情况向*ST恒康发送采访函请求释疑,但截止发稿前对方并未予以合理答复。
海王集团、益佰制药皆无功而返
公开资料显示,恒康医疗集团股份有限公司(以下简称“恒康医疗”)是一家以医疗服务为核心,同时依托大健康产业,布局药品,日化品、保健品等多项产业的企业。2018-2019年度恒康医疗连续两个会计年度经审计的净利润为负值,去年5月6日被实行“退市风险警示”处理,股票简称变更为*ST恒康。
事实上,恒康医疗的亏损早在2014年就已见端倪。Wind数据显示,2013年-2016年恒康医疗的净利润分别为1.71亿元、2.57亿元、3.22亿元和3.96亿元,同比增速134.88%、50.09%、25.26%和22.99%。2017年起净利润同比出现下降,2017年-2019年净利润分别为2.23亿元、-13.88亿元和-24.98亿元,同比下降43.79%、723.10%和79.98%。
图源:Wind
根据现行制度,如果恒康医疗2020年净利润仍然为负,其股票将自2020年报公告之日起暂停上市。截至2020年前三季度,恒康医疗的净利润为-4099.77万元。
2020年12月1日,恒康医疗公告显示,恒康医疗控股股东阙文彬、五矿金通股权投资基金管理有限公司(简称“五矿金通”)与海王集团共同签署了《重整投资合作框架协议》。这次恒康医疗企图抓住的救命稻草是海王集团。
该协议提到:海王集团控股子公司深圳前海健康金融控股有限公司(简称“健康金控”)作为项目实施主体,接受表决权委托,参与恒康医疗重整。
健康金控拟于2020年12月31日前受让恒康医疗两支并购基金(京福华越、京福华采)份额,并确保华宝信托有限责任公司(中国农业银行)、中国民生信托有限公司停止对两支并购基金的清算,同时免除其对恒康医疗的罚息等多种方式,确保恒康医疗2020年实现盈利。
在海王集团解决京福华越、京福华采债务后,阙文彬将其持有的恒康医疗19.90%的股份对应的表决权不可撤消的委托给海王集团,委托期限至重整程序完成海王集团取得恒康医疗控制权。
图源:Wind(恒康医疗公告)
公开资料显示,京福华越及京福华采两只并购基金是2016年恒康医疗与托管人为中国农业银行的京福资产合作接连设立的,基金规模分别为5.92亿元、6.38亿元。
目前,京福华越旗下主要资产为兰考第一医院、兰考堌阳医院、及兰考东方医院(各持有99.9%股权)。京福华采则持有泗阳医院81.42%的股权。这四家医院为恒康医疗的核心资产组成,也成为了此次重整的重要资产。由于两只基金均处于亏损状态,华宝信托、民生信托已要求恒康医疗按条款兜底补足差额,并起诉至法院,但恒康医疗已无能力履约,两只基金均已开始清算。
对于两只基金优先级份额的争夺,益佰制药(600594.SH)也曾参与其中。据其2020年12月11日公告,益佰制药拟以自有资金人民币8.8亿元受让华宝信托持有的京福华越66.54%的有限合伙人财产份额,以及京福华采66.65%的有限合伙人财产份额,交易完成后,益佰制药将成为京福华越和京福华采的优先级有限合伙人。
在此公告后,益佰制药水花还未掀起多少,就于两日后收到上交所的问询函,要求其回复关于此次交易的必要性和合理性等问题。12月25日,益佰制药发布《关于终止受让京福华越及京福华采优先级财产份额的公告》,宣布就此退出“争夺战”。
几经周折,新里程接盘
海王集团不战而胜益佰制药,新里程又横插一脚。据了解,2020年12月底,新里程完成对京福华越、京福华采优先级有限合伙人份额的收购,获得了对并购基金所持有4家医院如何处置享有最终决定权,并对4家医院处置所得享有优先分配权。
也就是说,按恒康医疗与海王集团签署的《重整投资合作框架协议》,原本该由健康金控完成的内容,被新里程“截胡”。对此,深交所于2021年1月7日发送关注函,要求恒康医疗说明《重整投资合作框架协议》具体执行情况、相关约定是否已无法继续履行等。
恒康医疗回复称,健康金控将继续履行《重整投资合作框架协议》,但能否如期协助上市公司化解京福华越、京福华采事项,具有重大不确定性。
图源:Wind(恒康医疗公告)
面对此局面,新里程此前接受媒体采访时曾表示:以新里程医院集团牵头的联合重整投资人,后续将依法合规地配合监管机构共同推进上市公司的重整。但若成为重整投资人受阻,不排除同时加快推动兰考三家医院资产的清算完成,并促使全部四家核心医院资产脱离上市公司合并报表的可能性。
业内人士表示,这无疑是对恒康医疗的“恩威并施”,如果四家医院都脱离上市公司报表,恒康医疗的净资产将转为负值,在退市新规下将面临退市。
此事于2021年2月9日尘埃落定,恒康医疗控股股东阙文彬与新里程、五矿金通三方共同签署了《重整投资合作协议》。但恒康医疗的危机并未完全解除,其在公告中提示:目前债权人已向法院申请对公司进行重整,重整申请能否被法院受理,公司能否进入重整程序尚具有不确定性,同时还存在因重整失败而被法院裁定终止重整程序并宣告破产的风险。
图源:Wind(恒康医疗公告)
根据恒康医疗2020年度业绩预告,归属于上市公司股东的净利润为-3500万元至1500万元,能否保壳尚不可知。此外,阙文彬当前未解押股权质押数量7.91亿股,占总股本42.38%,占其持有股份的99.75%,且多数已到质押截止日。
恒康医疗高峰时市值高达300多亿元,如今前路却迷茫至此,其控制人阙文彬或难辞其咎。2019年12月27日,四川省成都市中级人民法院认定阙文彬实施了操纵恒康医疗公司股价的违法行为。而对于上述重整事项的后续,发现网将持续关注。












