圣商教育再次被监管部门盯上 曾因原始股涉骗遭质疑
近日,反传防骗联盟从一份《股转系统公监函》中留意到圣商教育因关联方不当占用公司资源以及年报信息披露不准确,被全国股转公司监管一部责令采取自律监管措施。

反传防骗联盟获悉,圣商集团并非是第一次被全国股转公司关注了,据上海证券报报道,早在2019年8月8日圣商集团就迎来过全国股转公司的问询。

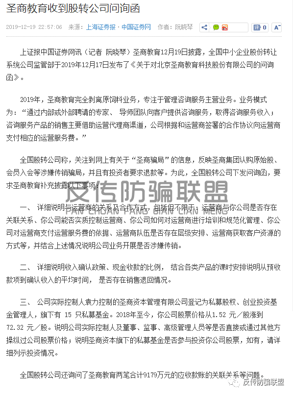
全国股转公司称,关注到网上有关于“圣商骗局"的信息,反映圣商集团认购原始股、会员入会等涉嫌传销骗局,并且有投资者要求退款等。为此,全国股转公司下发问询函,要求圣商教育补充披露以下事项:
一、 详细说明与运营商的关系及合作方式,包括但不限于:运营商与你公司是否存在关联关系、你公司能否实质控制运营商、你公司如何对运营商进行培训和规范化管理、你公司对运营商支付运营服务费的依据、运营商队伍是否存在层级安排、运营商获取客户资源的方式等,并结合上述情况说明公司业务开展是否涉嫌传销。
二、 详细说明收入确认政策、现金收款的比例, 结合各类产品的课时安排说明从预收款项到确认收入的平均时间, 是否存在销售退回情况。
三、 公司实际控制人袁力控制的圣商资本管理有限公司登记为私募股权、创业投资基金管理人,旗下有 15 只私募基金。2018年至今,你公司股票价格从1.52 元/股涨到 72.32 元/股。说明公司实际控制人及董事、监事、高级管理人员等是否直接或通过其他方操纵过公司股票价格;说明圣商资本旗下的私募基金是否参与投资你公司股票,如有,请详细列示投资情况。
全国股转公司还询问了圣商教育两笔合计9179万元的应收款账的关联关系等问题。

圣商教育到底是一个什么的公司,为何一再受到全国股转公司的关注?
据相关资料显示,圣商(北京)控股集团集团有限公司(简称圣商集团)是一家定位于育产融生态平台的多元化控股集团公司,旗下有新零售、医疗、教育、金融、传媒、慈善等9大版块。 据了解,圣商公司最先以重庆圣商信息科技有限公司为名对外活动,后通过借壳登录新三板,并将壳公司改名为北京圣商教育科技股份有限公司。
据天眼查显示,圣商(北京)控股集团有限公司于2015年11年27在北京市工商行政管理局登记成立,注册资本3000万,实缴资本500万,法定代表人徐新颖。
【以赠送股权为幌子诱导学员投资】
近年来,反传防骗联盟后台接到过多起有关圣商集团的投诉,大部分与圣商集团兜售原始股涉嫌传销骗局有关。
据投诉人张某爆料,圣商集团在培训课上声称只要加入圣商就有股权赠送,投资1万可以变40万,不少所谓的“成功人士”上台分享他们投资圣商赚钱的故事,课程现场的老师还号召大家学会抱大腿赚钱。 若想继续听课就要缴费,课后,投诉人张某被叫到一个小房间内,房内有一个老师和一个学习顾问要张某尽快加入圣商教育,称投资5.99万加入就有股权赠送。就这样,张某在圣商培训老师和学习顾问的引导下贷款交了学费。

而在张某缴纳5.99万元的学费投资圣商教育之后,之前承诺的股权赠送却没了音讯,于是张某询问投资赠送股权之事,圣商教育的回答却是“交了学费只是学员,不能参与投资”,张某这才意识到自己可能被骗了。


而圣商的课程也被不少学员吐嘈,有学员亲历了圣商的上课套路后表示:虽然课件内容多是早已“烂大街”的营销话术,但是经过讲师极具感染力和“打鸡血”式的演讲,时不时抛出一些杜撰的成功者案例,往往让听众信以为真。为了营造“场场爆满”的盛况,场下观众多数是公司所谓合伙人,他们的任务主要是当“托”,适时与讲师互动,带动气氛。
【营销模式涉嫌传销】
张某告诉反传防骗联盟,除了以购买课程赠送原始股骗局之外,圣商教育的营销方式涉嫌传销。

据投诉人透露,在学员到达一定级别后,就可以“推荐”新人听课获得高额提成, 拉一个人上普通班的课程3900返给介绍人1200元;再上高级班需要再交收59900元,返介绍人30000元,却没有课程内容,所谓的利益返点,就是要大家不务正业到处拉人头;上完高级班再交50000元成合伙人,返介绍人25000元,一个月拉一人入会可收入55000元以上,再以上市股权再卖给新合伙人,介绍人再分成。
【清华北大合作遭打脸,老师学历造假】

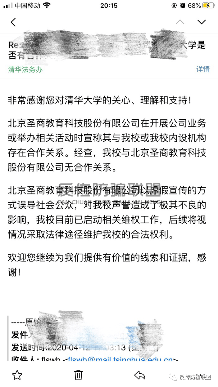
据投诉人张某曝料,圣商教育对外宣称其老师是清华五道口金融学院导师,还声称其与清华北大合作。

对此宣传,投诉人特意询问了清华北大法务办,对方回应“我校与北京圣商教育科技有限公司无合作关系”,还称“圣商教育以虚假宣传的方式误导社会公众,对我校声誉造成了不良影响,我校目前已启动相关维权工作,后续将视情况采取法律途经维护我校的合法权利。”

本欲背靠北大清华这两棵大树却惨遭打脸。圣商教育通过将自己包装成传授“营销学和成功学”的大师,拉人听课、做“成功学”演讲、收取高额培训费,以帮助中小企业主做营销策划、讲授课程等为由实施诈骗,并以传销模式“拉人头”发展学员。这些都成为圣商教育近几年来投诉率飙升的主要原因。
【结语】
表面看上去似乎是在做教育,实则是打着“培训”的旗号行着拉人头的行为,面对近年来层出不穷的负面报道和大量用户的投诉,圣商教育“投资1万赚40万”、“免费拿股权、最高月收入可达百万”的宣传语还能忽悠到何时?












