广州大学城一卡通违法遭罚629万 违规办外保内贷业务
发布时间:2021-03-25 文章来源:中国经济网
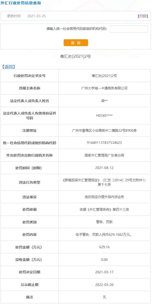
中国经济网北京3月25日讯 国家外汇局广东省分局网站近日发布行政处罚信息公示(粤汇处[2021]2号),广州大学城一卡通商务有限公司(以下简称“广州大学城一卡通”)存在违反规定办理外保内贷业务的违法事实,国家外汇局广东省分局于2021年3月17日决定对其给予警告,罚款人民币629.1682万元。处罚依据为《外汇管理条例》第四十三条。
公开信息显示,广州大学城一卡通由广州汇闪信息技术有限公司100%持股,后者由岭南实业有限公司100%持股。
《外汇管理条例》第四十三条:有擅自对外借款、在境外发行债券或者提供对外担保等违反外债管理行为的,由外汇管理机关给予警告,处违法金额30%以下的罚款。
以下为全文:

【声明:登载此文出于传递更多信息之目的,文章内容仅供参考,不构成投资建议。】












