民生银行大同分行违法副行长遭警告 转嫁成本存贷挂钩
中国经济网北京3月26日讯 日前,中国银保监会网站公布的大同银保监局行政处罚信息公开表(同银保监罚决〔2021〕5号)显示,中国民生银行股份有限公司(“民生银行”,600016.SH)大同分行及该行人员王志敏存在转嫁成本、存贷挂钩的违法违规事实。
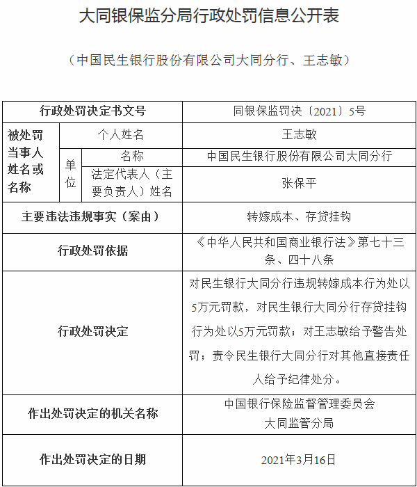
银保监会大同监管分局依据《中华人民共和国商业银行法》第七十三条、四十八条规定,对民生银行大同分行违规转嫁成本行为处以5万元罚款,对民生银行大同分行存贷挂钩行为处以5万元罚款;对王志敏给予警告处罚;责令民生银行大同分行对其他直接责任人给予纪律处分。
经中国经济网记者查询发现,民生银行大同分行成立于2010年11月25日。民生银行成立于1996年2月7日,注册资本437.82亿元,于2000年12月19日在上交所挂牌,截至2020年9月30日,香港中央结算(代理人)有限公司为第一大股东,持股82.77亿股,持股比例18.91%。
银保监会网站于2018年5月2日发布的《大同银监分局关于核准王志敏、张国元任职资格的批复》(同银监复〔2018〕15号)显示,核准王志敏中国民生银行股份有限公司大同分行副行长任职资格。
《中华人民共和国商业银行法》第七十三条规定:商业银行有下列情形之一,对存款人或者其他客户造成财产损害的,应当承担支付迟延履行的利息以及其他民事责任:
(一)无故拖延、拒绝支付存款本金和利息的;
(二)违反票据承兑等结算业务规定,不予兑现,不予收付入账,压单、压票或者违反规定退票的;
(三)非法查询、冻结、扣划个人储蓄存款或者单位存款的;
(四)违反本法规定对存款人或者其他客户造成损害的其他行为。
有前款规定情形的,由国务院银行业监督管理机构责令改正,有违法所得的,没收违法所得,违法所得五万元以上的,并处违法所得一倍以上五倍以下罚款;没有违法所得或者违法所得不足五万元的,处五万元以上五十万元以下罚款。
《中华人民共和国商业银行法》四十八条规定:企业事业单位可以自主选择一家商业银行的营业场所开立一个办理日常转账结算和现金收付的基本账户,不得开立两个以上基本账户。
任何单位和个人不得将单位的资金以个人名义开立账户存储。
以下为原文:













