东瑞股份IPO:募投项目或再扩建 招股书疑重大遗漏

2021年1月28日,证监会第十八届发行审核委员会将召开2021年第14次发行审核委员会工作会议,届时将审核东瑞食品集团股份有限公司(下称“东瑞股份”)在内的4家企业的首发事项。
《壹财信》发现,东瑞股份一募投项目两次改扩建,多版官方文件建设内容存在差异,且最新改扩建在招股书中未披露;除此之外,东瑞股份收购资产后还接受股权质押或存在风险。
一募投项目或再扩建未披露
公开资料显示,东瑞股份作为国内的养猪大户,主营生猪的养殖和销售,主要产品为商品猪、仔猪、种猪等,此外还自行生产生猪养殖所需的饲料,并有部分饲料对外销售。
2018年8月以来,受“非洲猪瘟”影响,国内生猪养殖行业经历了“至暗时刻”,猪肉市场风声鹤唳,2019年受环保政策等因素的叠加影响,中小散户难以招架纷纷退出生猪养殖,当年我国的生猪出栏量大幅度减少,同比下降21.57%。
(截图来自招股书)
2020年以来,由于全国猪肉市场出现大幅涨价,大型猪企营收纷纷大涨,猪肉概念股随之大热,站上“风口”的猪肉,到了2021年仍延续成了话题王。随着上市猪企生猪销量大涨,养猪行业龙头集中度提升趋势进一步加快。
东瑞股份站在风口上,似乎对未来前景无限看好,募投项目中有4个扩大养殖规模的项目,投资高达10亿元,建成达产后可年新增出栏80.12万头生猪,是2019年度产能的两倍多。对此,各大媒体纷纷质疑,均对东瑞股份大幅扩大养殖规模持怀疑态度。
《壹财信》研究发现,东瑞股份的一募投项目甚至接连变更扩建了两次,养殖规模越扩越大,而最新的一次扩建在招股书只字不提。
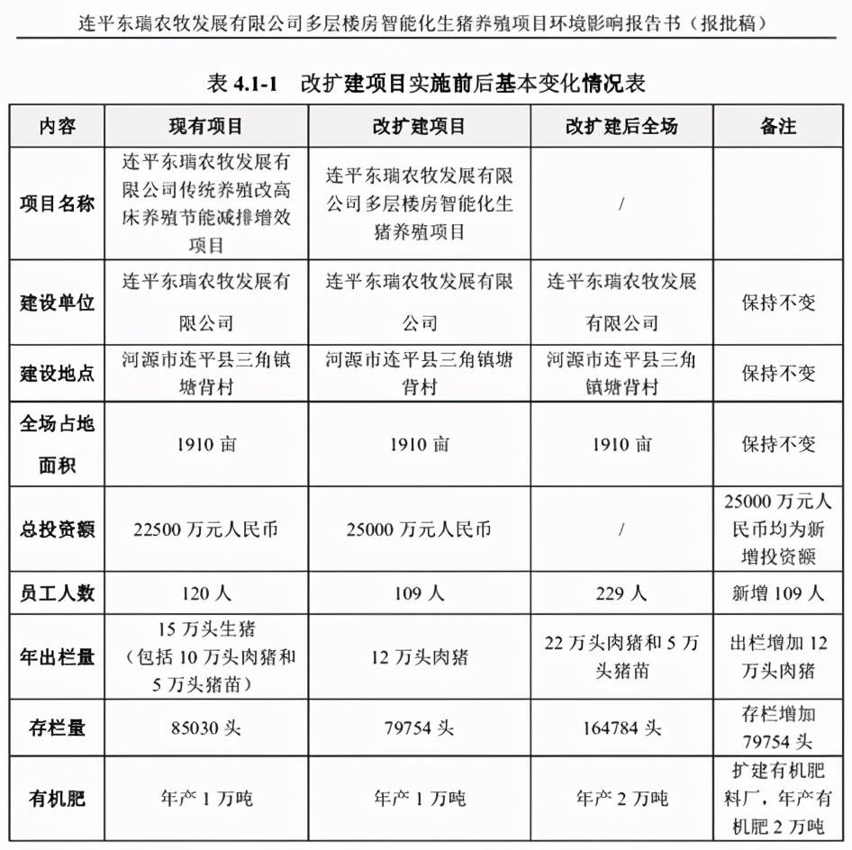
据招股书,连平东瑞传统养殖改高床养殖节能减排增效项目(下称“连平项目”)早在2017年9月8日就取得连平县环境保护局的环评审批文件,但在2019年11月4日,该项目又取得了连平县环境保护局出具的《关于连平东瑞农牧发展有限公司传统养殖改高床养殖节能减排增效项目环评审批变更投资总额情况说明》。
2017版连平项目总投资15,800万元,选址在连平县三角镇塘背村,占地面积1,910亩,全场年出栏15万头生猪,配套建设一座有机肥料厂,年产有机肥料1万吨;在2019年投资总额变更后即为招股书中所述的募投项目,总投资增至22,500万元,选址及占地面积不变,但是达产后仍为原来年产15万头生猪的规模。
但是《壹财信》却发现,2020年12月25日,连平县人民政府又披露了一份连平东瑞农牧发展有限公司多层楼房智能化生猪养殖项目(下称“2020版连平项目”)环境影响评价文件,该项目正是在前述募投项目基础上进行的改扩建,选址仍在连平县三角镇塘背村。
(截图来自2020版连平项目环境影响报告书)
2020版的连平项目新增总投资约25,000万元,占地面积7万平方米,拟对现有的 22栋传统猪舍进行拆除,改建为10栋三至六层的多层楼房猪舍。预计将新增年出栏肉猪12万头、有机肥1万吨。
募投项目还未募集资金实施,东瑞股份就开始在该项目基础上进一步改扩建,但对二次扩建招股书中却只字未提。
《壹财信》对比几版环境影响报告书内容发现,官方文件中除有机肥厂外,主体内容的建设面积出现多处不一致的情况。
(截图来自招股书及2020版连平项目“现有项目部分”)
另外,紫金东瑞农业发展有限公司(下称“紫金农业”)富竹生态养殖项目(下称“富竹项目”)的环保投入金额也出入较大。据招股书,富竹项目的环保投入为4,659.57万元,但在环境影响报告书中,项目的环保投资却是2,200万元。
收购资产后接受股权质押或埋雷
在生猪价格长期处于高位的情况下,为了进一步扩大生猪养殖规模,提升经营效益,2019年12月21日,东瑞股份子公司紫金农业受让曹远辉租赁的约3,050亩农村集体土地权益,收购紫金县银湖农业开发有限公司(下称“紫金银湖”,曹远辉全资控股)位于紫金县九和镇富竹村黄金坑上自建或购买的用于生猪养殖的所有建筑物、构筑物及其附属设施、生产设施、办公设备等资产。
据国家企业信用信息公示系统(下称“企信网”),紫金银湖成立于2017年7月17日,为曹远辉的个人独资企业,经营范围是百香果种植、批发、零售;生猪养殖及销售,曹远辉任执行董事及经理,钟治平任监事。
令人疑惑的是,2019年6月26日,紫金银湖突然将注册资金由300万元增至8,000万元,而据紫金银湖2019年工商年报,紫金银湖300万元的注册资金均未实缴,《壹财信》同时发现,此公司员工社保缴纳人数为0人。
在此背景下,东瑞股份子公司紫金农业选择收购了紫金银湖的资产及土地权益,两天后的2019年12月23日,曹运辉将紫金银湖8,000万元的股权出质给紫金农业,该股权出质至今仍有效。资产已被收购,不知该出质的股权还有何价值?
(截图来自企信网)
股权质押后不久,2020年10月,曹远辉即被列为失信被执行人并被限制高消费,而监事钟治平早在2019年即被列为失信被执行人并限制高消费。

(截图来自中国执行信息公开网)
2020年1月9日,紫金农业与紫金银湖、曹远辉订立《资产收购协议之补充协议》,对上述《资产收购协议》的付款条件及付款进度等进行了修改。
截至2020年6月末,紫金农业收购紫金银湖资产及土地租赁权尚未支付的价款仍有383.02万元。
面对老赖曹远辉及紫金银湖能否按时履约结清债务,而被质押给紫金农业的紫金银湖8,000万元股权价值是否含有水分,都值得怀疑,或将给东瑞股份埋下一颗“雷”。
而募投项目再次改扩建的问题如属实,则招股书信息披露或存在重大遗漏,不知东瑞股份和保荐机构该如何解释,或应该引起监管部门的关注。












