中泰惠购电子商务公司违法遭罚110万 非法买卖外汇
发布时间:2021-03-29 文章来源:中国经济网
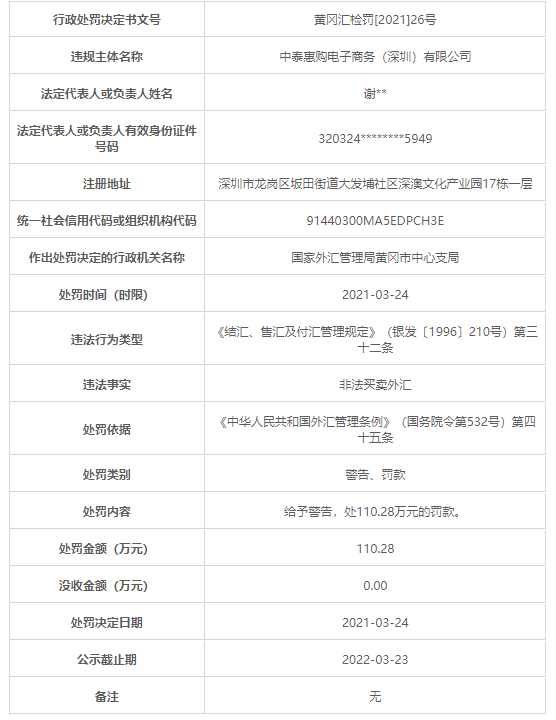
中国经济网北京3月29日讯 国家外汇管理局湖北省分局网站近日公布的行政处罚决定书(黄冈汇检罚[2021]26号)显示,中泰惠购电子商务(深圳)有限公司存在非法买卖外汇的违法事实,违反了《结汇、售汇及付汇管理规定》(银发〔1996〕210号)第三十二条。国家外汇管理局黄冈市中心支局依据《中华人民共和国外汇管理条例》(国务院令第532号)第四十五条,对该公司给予警告,处110.28万元的罚款。
经中国经济网记者查询,中泰惠购电子商务(深圳)有限公司成立于2017年3月12日,注册资本1000万元。谢晶晶为该公司法定代表人、大股东,持股比例为99%。
相关规定:
《结汇、售汇及付汇管理规定》(银发〔1996〕210号)第三十二条:外商投资企业可以在外汇指定银行办理结汇和售汇,也可以在外汇调剂中心买卖外汇,其他境内机构、居民个人、驻华机构及来华人员只能在外汇指定银行办理结汇和售汇。
《中华人民共和国外汇管理条例》(国务院令第532号)第四十五条:私自买卖外汇、变相买卖外汇、倒买倒卖外汇或者非法介绍买卖外汇数额较大的,由外汇管理机关给予警告,没收违法所得,处违法金额30%以下的罚款;情节严重的,处违法金额30%以上等值以下的罚款;构成犯罪的,依法追究刑事责任。
以下为原文:

【声明:登载此文出于传递更多信息之目的,文章内容仅供参考,不构成投资建议。】












