山东永春堂公司屡陷传销旋涡 市场监管部门已立案调查
中国商报/中国商网(记者 赵俊浩) 日前,一起通过挂靠山东永春堂集团有限公司(以下简称永春堂公司)组织、领导传销犯罪案,由山东临沭县法院进行审理并作出判决,该事件经多家媒体披露,永春堂公司身处涉传旋涡,近日更是被河北献县市场监管局立案调查。
中国商报记者通过天眼查获知,永春堂公司注册地为山东省济宁市泗水县泗河办经济开发区泉兴路15号,注册资金11390万元,法人吴伟荣。

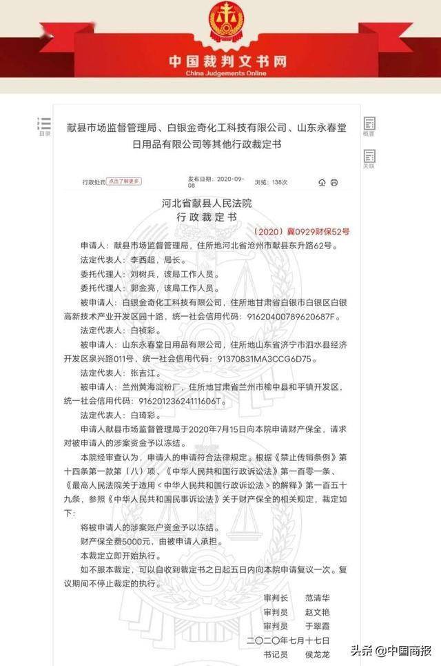
据河北省献县人民法院行政裁定书((2020)冀0929财保52号)显示,申请人献县市场监督管理局于2020年7月15日向法院申请财产保全,请求对被申请人白银金奇化工科技有限公司、山东永春堂日用品有限公司、兰州黄海淀粉厂的涉案资金予以冻结。
法院经审查认为,申请人的申请符合法律规定。根据《禁止传销条例》第十四条第一款第(八)项、《中华人民共和国行政诉讼法》第一百零一条、《最高人民法院关于适用﹤中华人民共和国行政诉讼法﹥的解释》第一百五十九条,参照《中华人民共和国民事诉讼法》关于财产保全的相关规定,裁定如下:将被申请人的涉案账户资金予以冻结。财产保全费5000元,由被申请人承担。本裁定立即开始执行。

中国商报记者了解到,永春堂公司下设油渍净四宝系列产品,即“厨宝”“去渍净”“衣宝”“重油污净”,该四款产品被宣称,除油渍、污渍、胶渍、锈渍、异味,具有消毒杀菌除螨虫、分解水果蔬菜农药残留等效果,而这“神奇”产品的销售奖金制度备受质疑。
永春堂公司多名不同级别会员告诉记者,该公司奖金制度共分九个级别,且存在拉人头、交纳入门费、多层返利、形成上下级关系,符合传销特征。
1、 VIP会员:交纳198元即可获得。
2、 店长:发展5个VIP会员且团队业绩达到8900元获得店长资格;每发展一个会员即奖励68.9元,团队中每新增一名会员奖励9.9元,新增100个奖励990元,在家躺着也能赚钱,举例A发展A1,A1发展A2,A获得9.9元奖励,层级不限,月奖励股权分红1股。
3、 主管:发展10个会员且团队业绩达到3万元获得主管资格;每发展一个会员奖励74.84元,团队中每新增一名会员奖励15.84元,层级不限,月奖励股权分红3股。
4、 经理:发展15个会员、团队业绩达到9万元、直接培养2个主管1个店长可获得经理资格;每发展一个会员奖励78.8元,团队中新增一个会员奖励19.8元,层级不限,月奖励股权分红8股。
5、 总监:发展25个会员、团队业绩达到25万元、直接培养2个经理1个主管获得总监资格;每发展一个会员奖励84.74元,团队中新增一个会员奖励25.74元,层级不限,月奖励股权分红15股。
6、 董事:发展30个会员、团队业绩达到60万元、直接培养2个总监1个经理获得董事资格;每发展一个会员奖励88.7元,团队中新增一个会员奖励29.7元,层级不限,月奖励股权分红33股。
7、 联合创始人:发展35个会员、团队业绩达到150万元、直接培养2个董事1个总监获得联合创始人资格;每发展一个会员奖励94.64元,团队中新增一个会员奖励35.64元,层级不限,月奖励股权分红56股。
8、 执行联合创始人:发展40个会员、团队业绩达到375万元、直接培养5个董事获得执行联合创始人资格;每发展一个会员奖励98.6元,团队中新增一个会员奖励39.6元,层级不限,月奖励股权分红78股。
9、 资深联合创始人:发展50个会员、团队业绩达到938万元、直接培养9个董事获得资深联合创始人资格;每发展一个会员奖励98.6元,团队新增一个会员奖励39.6元,层级不限,月奖励股权分红100股。

中国商报记者了解到,所有会员通过手机App“小摊儿”实名注册,“小摊儿”App由山东小摊儿电子商务有限公司开发,而该公司100%持股人为永春堂公司。
对此,中国商报记者向永春堂公司提出采访,截至发稿尚未得到回复。
《禁止传销条例》第二章第七条规定,组织者或者经营者通过发展人员,要求被发展人员发展其他人员加入,对发展的人员以其直接或者间接滚动发展的人员数量为依据计算和给付报酬,牟取非法利益的;要求被发展人员交纳费用或者以认购商品等方式变相交纳费用,取得加入或者发展其他人员加入的资格,牟取非法利益的;要求被发展人员发展其他人员加入,形成上下线关系,并以下线的销售业绩为依据计算和给付上线报酬,牟取非法利益的,均属于传销行为。
违反本条例组织策划传销的,由工商行政管理部门没收非法财物,没收违法所得,处50万元以上200万元以下的罚款;构成犯罪的,依法追究刑事责任。
公开资料显示,2018年7月18日泗水县市场监督管理局对永春堂公司作出处罚,处罚事由:为传销提供服务,处罚金额50万元。
山东省泗水县市场监管局反不正当竞争科张勇科长接受中国商报记者采访时说“具体处罚内容,需要向局领导请示后才能答复”,但截至发稿该局尚未作出任何回复。
“至今我们泗水县没有接到关于永春堂公司涉嫌传销的举报,济宁本地区都没有,永春堂公司都是在外地搞传销,我们没法查处”,执法大队蔡勇队长说。
该局办公室翟姓工作人员告诉记者,因河北献 县市场监管局已对永春堂公司立案查处,所以我们不能重复查处。对此说法,记者查询相关法律未能得到印证,而同一涉传企业被多地市场监管部门查处,早已有先例。
记者获悉,山东省市场监管局印发《关于做好2019年打击传销工作的通知》,通知要求,各级市场监管部门要在提升打击传销领导机制上发挥积极作用,进一步落实联防联控严打传销的属地责任,要将传销纳入“扫黑除恶”专项斗争打击范围,作为“治乱”的一项重要任务抓好落实。












