南京盛航海运IPO过会:研发让人费解 高新技术受质疑
4月1日,发审委审核南京盛航海运股份有限公司的深交所中小板IPO申请,审核结果是获得通过。截至4月1日,今年发审委共审核29家公司的IPO申请,除林华医疗被暂缓表决,广州九恒条码、西藏运高新能源被否决外,其他26家获通过,过会率为89.66%。另有林华医疗、盐城海普润在3月3日被宣布取消3月4日的发审会审核。
单位:万元

注:净利润指扣非归母净利润
公司主要从事国内沿海、长江中下游液体化学品、成品水上运输业务,是国内液体化学吕航运龙头企业之一。公司前身有限公司成立于1994年11月,2014年11月4日整体变更为股份公司,2015年6月26日公司股票挂牌新三板,证券代码832659,2018年10月19日起终止挂牌。现在总股本9020万股。李桃元先生为公司控股股东和实际控制人,任公司董事长兼总经理。公司2020年6月19日申报中小板IPO,2021年1月14日更新披露。
2017年、2018年、2019年及2020年上半年,公司营业收入分别为2.67亿元、2.96亿元、3.82亿元及2.16亿元,扣非归母净利润分别为0.34亿元、0.44亿元、0.60亿元及0.45亿元。

公司预计2020年营收为4.79亿元-4.84亿元,同比增长25.40%-26.59%;预计扣非归母净利润为1.06亿元-1.13亿元,同比增长75.18%-87.15%。
报告期,公司营业收入、净利润都是持续增长,但公司的高新技术企业资质却受到严重质疑。
一、招股书列举的同行业8家公司均没有高新技术企业资质
公司招股书(更新版)列举了同行业公司8家:
1、上海君正船务有限公司,君正集团(5.330, 0.09, 1.72%)(6001216)下属企业,注册资本17.79亿元
2、上海鼎衡船务有限公司(已更名为上海鼎衡船运科技有限公司),国内液货危险品航运业规模较大的民营企业之一,注册资本1.20亿元
3、招商局南京油运股份有限公司(601975)
4、中远海运能源运输股份有限公司(600026)
5、深圳市海昌华海运股份有限公司,国内液货危险品航运业规模较大的民营企业之一,注册资本1.15亿元
6、上海中船重工万邦航运有限公司,注册资本3.05亿元
7、广西梧州同舟船务运输有限公司,系国内液货危险品航运业规模较大的民营企业之一,注册资本2亿元
8、兴通海运股份有限公司,注册地福建泉州,系国内液货危险品航运业规模较大的民营企业之一,注册资本1.5亿元。
晓编通过“天眼查”等工具查找上述公司,没有一家是高新技术企业。同行业的公司都没有高新技术企业资质,唯独南京盛航海运是高新技术企业。
二、研发项目让人费解,规模远大于发行人的同行业公司研发费用为零
一个公司要申请高新技术资质,研发费用占营业收入达到一定比例是必需的条件。
2017年、2018年、2019年及2020年上半年,公司研发费用分别为832万元、1059万元、1414万元及665万元,占同期营业收入的比例分别为3.12%、3.58%、3.70%及3.08%。

目前,公司拥有31项专利,其中2项为发明专利,29项为实用新型,说明专利的技术含量不高。从专利来源来看,30项专利为原始取得,2项发明专利中的1项为受让取得。

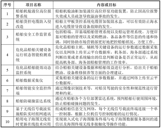
招股书披露,公司目前正在研发的项目均处于启动研发工作阶段,总共有10个项目:

上面这些在研项目及已有22项专利,需要一个小的航运公司研发吗?船厂不研发吗?设备公司不研发吗?
公司招股书特别比较了上述8家公司中的招商南油(2.300, -0.01,-0.43%)、中远海能(6.470, -0.11, -1.67%)、君正船务。其中君正船务、2018年和2019年1-3月研发费用为零,招商南油2019年和2020年上半年研发费用为零,中远海能2019年和2020年上半年研发费用分别为1500万元、500万元。而中远海能2019年净利润6.89亿元、2020年上半年净利润30.47亿元,净利润是南京盛航海运10多倍。

在招股说明书中,公司列表比较了与同行业3家可比上市公司(含上市公司子公司)招商南油、中远海能、君正船务销售费用、管理费用占营业收入的比例,但没有比较研发费用占营业收入的比例,因为那几家同行业上市公司不是高新技术企业,研发费用不是零就是很小的数字,要比较就尴尬了。
晓编认为,作为一个海运公司,投入一定的费用研发船舶调度、货物跟踪等技术还算靠谱,但这些在行业内也已有成熟的软件,无需要特别研发。南京盛航海运截至2020年6月末,公司营运船舶16艘,总运力10.01万吨。这么一点运力,在同行业中是很小的公司。一个小公司,却去干大公司都不研发的项目,很不正常!
造船厂要投入巨资研发,是正常的,船运企业投入巨资研发,有哪一家?因此,这个公司的那些研发项目违反常识!!!
三、因高新技术资质而享受的税收优惠占净利润比例较高
2017年12月,公司取得江苏省科技厅、江苏省财政厅、江苏省国税局和江苏省地税局联合颁发的《高新技术企业证书》,公司自2017年起连续3年享受国家关于高新技术企业的相关优惠政策,享受研发费加计扣除和减按15%的税率征收企业所得税。其中:
公司2017年度因减按15%的税率征收企业所得税减免所得税额376.92万元;
公司2018年度因研发费用加计扣除701.23万元减少所得税额105.18万元。因减按15%的税率征收企业所得税减免所得税额445.20万元;
公司2019年度因研发费用加计扣除973.05万元减少所得税额145.96万元。因减按15%的税率征收企业所得税减免所得税额623.48万元。
单位:万元

四、发审委会议提出询问的主要问题
1、发行人主要固定资产为船舶,报告期内存在船舶租赁及买卖情况,并对船舶折旧年限进行了变更。请发行人代表说明:(1)报告期釆用自建方式建造的两艘船舶,单船造价是否具有合理性,是否存在将成本费用以及利息支出予以资本化的情形,转固时点是否与运营情况匹配;(2)报告期船舶购置价格是否合理;相关交易对方与发行人、实际控制人及其近亲属之间是否存在关联关系或与船舶交易之外的资金往来;(3)发行人自2017年4月将新增船舶折旧年限变更延长至22年的具体依据及合理性;是否对报告期经营业绩构成重大影响;(4)结合现有船舶报告期运营数据及实现业绩情况,说明是否存在已经停运闲置的情形,相关减值准备计提是否充分。请保荐代表人说明核查依据、过程并发表明确核查意见。
2、发行人从事化学品、成品油水上运输业务。2020年12月被重新认定为高新技术企业。请发行人代表说明:(1)发行人从事运输服务属于《国家重点支持的高新技术领域》规定范围的具体依据,发行人提供的髙新技术服务收入是否占企业报告期总收入的60%以上;(2)将机务、安全人员薪酬纳入研发费用核算的合理性及合规性,上述机务、安全人员的具体岗位职责,是否全时段为研发项目提供服务;(3)报告期发行人高新技术企业所得税优惠及研发费用加计扣除优惠的具体情况,对发行人经营业绩是否产生重大影响;(4)报告期研发费用中相关折旧及摊销的发生情况,是否具有合理性。请保荐代表人说明核查依据、过程并发表明确核查意见。
3、发行人主要从事国内沿海、长江中下游液体化学品、成品油水上运输服务。请发行人代表说明:(1)报告期内,发行人及其子公司是否持续持有其开展合规经营所必备的全部业务资质,拥有或租用的船舶是否依法办理了相关登记或备案手续,聘用的船员是否具备其所在岗位所必备的证书并依法办理了登记注册程序;(2)发行人报告期内行政处罚事项是否存在重大违法违规行为,对发行人生产经营的影响,发行人的整改情况;(3)发行人在危险化学品及油品运输过程中需承担的风险及应对措施,相关内控制度是否健全并有效执行。请保荐代表人说明核查依据、过程并发表明确核查意见。
4、发行人报告期收入增长较快。请发行人代表:(1)结合航次、货运量、空载率等主要指标,说明收入增长是否合理;(2)说明招投标方式收入金额占主营业务收入比例逐年降低的原因及合理性,是否与同行业可比上市公司一致:(3)说明报告期新增客户对收入及毛利的贡献,新增客户背景、业务获取的方式,报告期业务三年均有业务的主要客户合作背景,是否有持续性;(4)结合与南京华特化工的代理服务协议内容、实际交易情况,说明代理服务是否真实,是否存在利益输送和商业贿赂情形。请保荐代表人说明核查依据、过程并发表明确核查意见。












