盛航海运IPO:关键核心技术人员难脱同业“关联”魅影
一位被盛航海运视为最关键的核心技术人员,一边在盛航海运中担任研发要职以维护公司“高新技术企业”的头衔认定,另一边却依然或在与盛航海运相关业务存在相似业务的企业中隐身幕后实际担当着重要角色,而在盛航海运的此次IPO申报材料中,却对这家与其隐现“关联”魅影且存在利益冲突的公司却几乎只字未提。
在毅达资本和“钟鼎系”基金等国内知名投资机构的加持之下,即将在4月1日登陆证监会发审会接受审核的南京盛航海运股份有限公司(下称“盛航海运”)拟IPO申请,赚足了资本市场各方的眼球。
主要在国内沿海、长江中下游地域从事液体化学品、成品油水上运输的盛航海运,其此次IPO之所以备受关注,不仅仅是因在IPO审核趋严的趋势下,其将是证监会2021年第37次发审会上唯一一家上会受审的“独苗”,也不仅仅是因为其在新三板挂牌时遭遇过董事们对其IPO态度从全票弃权到全票通过的二次反转曲折经历,更重要的是,如果盛航海运此次IPO审核一旦获准并最终成功挂牌A股,那么其可能将成为国内资本市场中唯一一家狭“高新科技企业”身份的海运业上市公司。
据盛航海运IPO有关申报材料显示,其此次计划发行不超过3006.67万股欲募集5亿资金投向“沿海省际液体危险货物船舶购置”、“危化品绿色安全智能船舶大数据平台”及补充流动资金等三大项目。
与中远海能、招商南油等早已在A股市场上市且营收动辄数十亿、上百亿的同行业海运企业相比,营收规模在三亿左右徘徊,2019年扣非净利润仅6000万出头的盛航海运,显然,无论是在资产规模、盈利能力还是市场份额上皆不占优势。
或许,高新技术企业的头衔和所谓的研发实力便成为了盛航海运区别于其他海运企业的最大亮点。
实际上,最早成立日期可追溯到1994年的盛航海运,在其确定冲击IPO之前,其也和其他海运企业一样,一直与“高新技术企业”无缘,即使是在2015年挂牌新三板之时,其似乎也与高新技术企业所要求的“高科技”并无关联。
2017年8月,尚在新三板挂牌的盛航海运便悄然与中山证券签订了有关其IPO的辅导协议,也由此正式开启了其冲击IPO之旅,同年12月,在中山证券辅导期开始不久,其便成功获得高新科技企业身份,由此,不仅有了“高科技”的光环傍身,更有大幅所得税的减免。
为了证明自己的“高科技”属性,近年来,盛航海运还专门成立了研创中心,并从外部聘请了专业的核心技术人员掌舵研创中心。但据叩叩财讯调查,也正是这位被盛航海运视为最关键的核心技术人员,一边在盛航海运中担任研发要职以维护公司“高新技术企业”的头衔认定,另一边却依然或在与盛航海运相关业务存在相似业务的企业中隐身幕后实际担当着重要角色,而在盛航海运的此次IPO申报材料中,却对这家与其隐现“关联”魅影且存在利益冲突的公司却几乎只字未提。
1)关键核心技术人员“关联”企业信披缺位

“公司作为江苏省民营科技企业,按照信息化和工业化融合管理体系要求不断进行技术创新。”在“高新技术企业”的头衔加持之下,盛航海运在此次IPO的申报稿中对资深的“技术创新”如此解释道,“公司设立研创中心,负责研发项目的统筹安排。研创中心聚焦于危化品智能船舶与物联网、工业互联网、人工智能、大数据能业务方向的研究,致力于提供绿色智能船舶高效安全运输等信息技术的解决方案、产品和服务,打造危化品多式联运大数据服务平台。”
1983年出生的李伟光便是盛航海运从外部聘请过来专门负责研创中心的核心技术人员。
虽然在盛航海运的IPO申报材料中,共有三位员工被认定为核心技术人员,除了李伟光外,朱建林和方忠良实际上分别负责的则是盛航海运的安全部门和航保部门,也就是说,盛航海运的主要科技研发工作,则皆集中在李伟光身上。
公开资料显示,李伟光为2019年3月才正式加盟盛航海运出任研创总监,而其负责的研创部门,在盛航海运的此次IPO招股书(申报稿)中如此描述其部门定位“公司设立研创中心专门负责公司的研发活动,组建了一个高素质的研发人员团队”,“按计划开展科研开发与工艺技改;负责公司国家高新技术企业资质的审查并获得认证通过”等等。
可以想象,李伟光作为“高新科技企业”盛航海运的核心技术人员,其在盛航海运的重要性是不言而喻的。
但就是这样一位关键核心技术人员,却疑似在另一家与其有着重大关联嫌疑的企业中也担任着同样重要的角色,而且这家企业的相关业务与李伟光在盛航海运的研发业务存在直接的竞业关系与利益冲突。
李伟光除了是盛航海运认定的核心技术人员兼研创中心总监外,其早在2017年,便设立了一家名为南京船天下信息科技有限公司(下称“船行天下”)的企业。
据船行天下的公开资料介绍,其主要聚焦于智慧航运与物联网、工业互联网业务方向,在北斗卫星导航、智能船载终端、物联网、云计算、互联网等领域具有丰富的实战经验,通过不断的专注于技术研发和业务的创新,致力于为客户提供高效的智能船舶与北斗通信等信息技术解决方案、产品和服务,共同迎接物联网+互联网+航运时代的到来。

这一业务定位,显然与盛航海运的研创中心的宗旨如出一辙。
据工商资料显示,船行天下成立于2017年8月,注册资本最初为50万元,由李伟光独资设立并担任法定代表人,2017年底,船行天下注册资本增至1000万元。2018年7月26日,船行天下引入新股东王梦驰,由自然人独资企业变更为有限责任公司。
2018年11月,就在李伟光即将加盟盛航海运之前,船行天下引入了新股东曲骁然,李伟光将船行天下的法定代表人一职变更为了自然人曲骁然,但李伟光与王梦驰二人依然为船行天下的实际控股股东。
直到2020年3月27日,李伟光已经入职盛航海运一年有余,也就是盛航海运即将递交IPO申请的前夕,李伟光和王梦驰二人才将船行天下的有关股权悉数转让给了四位自然人,由此二人从船行天下的表面股东名单中退出。
通过了上述的一番股权转让后,早已经在盛航海运任职核心技术人员的李伟光便看似“规避”掉了与船行天下这家业务具体极大相似性的“对外投资”企业的关联关系。
但值得注意的是,接盘李伟光、王梦驰所持船行天下股权的四位自然人中,一位名为李伟明的自然人获得了其中大部分股权,在上述股权转让完成后,李伟明则以24.55%的持股比例成为了船行天下第二大股东。
即使先不论李伟光和李伟明之间存在某种亲属关系的极大可能,但还有细节也在显示,二人之间的有关股权转让存在为规避盛航海运与船行天下之间的“关联”关系而进行的非关联化处理的可能。
据叩叩财讯从权威专利查询渠道获悉,即使李伟光、王梦驰等人在2020年3月27日已经转让完所有所持股权退出了船行天下,且早已入职盛航海运,但船行天下在2020年4月26日至2020年5月7日间还向有关部门递交专利申请如“北斗船载数据通信终端”、“船载酸碱监测传感器”、“一种船载移动氨氮监测传感器”等共计11项,而这些专利的主要发明人皆署名为李伟光。
“被盛航海运定义为核心技术人员,却在任职期间,拥有另一家存在相似业务公司的大比例股权,且还在持续进行相关业务,盛航海运如何保证其核心技术的独立性和保密性?而船行天下明显与盛航海运存在着利益冲突,盛航海运应该在招股书中有关部分对船行天下与李伟明的部分给予披露。”北京一家大型券商资深保荐代表人向叩叩财讯表示。
不过,在盛航海运的IPO申报稿中,无论是在核心技术人员对外投资还是竞业情况的披露信息中,都未见船行天下的身影。
2)高新科技企业身份遭质疑

除了关键核心技术人员的身份存在信披缺位的嫌疑外,盛航海运的高新科技企业的身份也遭遇到了外界的“诘问”。
诚然,一家做海运的企业,竟然是高新技术企业,这对于许多行业和市场人士而言是很难想象的。
据wind数据显示,目前A股共有11家海运相关上市公司,企业所得税率皆为25%,说明这11家海运相关企业中皆不存在高新技术企业。
就连盛航海运自己在招股书披露的可对比企业,如招商南油、中远海能、君正船务等同行业公司,在销售规模和经营状况都远超盛航海运的前提下,三家企业的研发投入皆远远低于盛航海运,尤其是君正船务和招商南油,其在2018年至2019年第一季度,研发费用皆为0元,而中远海能2019年研发费用仅为0.15亿元、研发费用率只有千分之一。
相比于盛航海运,其在报告期三年内的研发费用率却分别高达3.12%、3.58%、3.70%和3.08%。
研发费用率正是申请高新技术企业的主要指标,不得低于3%。
同行没有研发或者只有占比很低的研发,盛航海运为何需要发生这么多的研发费用?究竟把研发费用花在了什么地方?
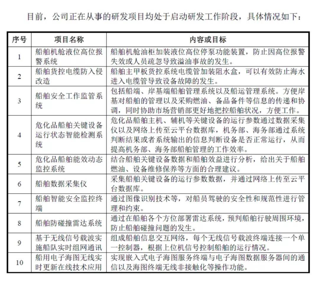
据盛航海运IPO招股书(申报稿)称,目前公司正在从事的研发项目包括“船舶机舱液位高位报警系统”、“船舶货控电缆防入侵改造”10项主要是涉及监控系统、报警系统、检测系统、数据收集、无线通信、防碰撞雷达等,但这些项目都均仅处于启动研发工作阶段。

核心技术人员李伟光之前创立的船行天下就能为船舶企业开发相关的通信软件和报警系统等,在已经有现成的解决方案下,为何盛航海运要违背行业普遍状况,就此投入大量研发费用?为何规模远大于发行人的同行业公司乃至行业龙头,都没有去投入资金研发这些技术,而盛航海运却非要冒着核心技术可能并不具有独创性的风险来剑走偏锋?
的确,对于许多盈利能力并不突出的企业而言,一旦通过高新技术企业认证,企业所得税从25%大幅降低至15%,由此产生的额外利润则是相当可观的。
那么,在盛航海运违背行业普遍逻辑投入高研发费用下,加之相关核心技术人员的研发“关联”魅影,其IPO还能获得监管层的认可吗?












