遂昌富民村镇银行被罚:信贷资金违规流入房地产市场
发布时间:2021-04-13 文章来源:新浪财经
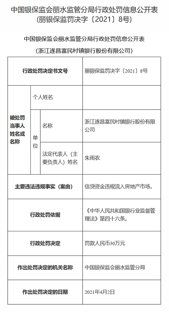
4月12日消息,丽水银保监分局公布行政处罚信息公开表显示,浙江遂昌富民村镇银行股份有限公司因信贷资金违规流入房地产市场,被处罚款30万元。
以下为行政处罚信息公开表原文:

【声明:登载此文出于传递更多信息之目的,文章内容仅供参考,不构成投资建议。】
4月12日消息,丽水银保监分局公布行政处罚信息公开表显示,浙江遂昌富民村镇银行股份有限公司因信贷资金违规流入房地产市场,被处罚款30万元。
以下为行政处罚信息公开表原文:
