普信资产之困:波及超4万投资人 能否换出未来?

从2020年初陷入逾期至今,时隔一年,波及超过4万名客户,或达200亿元的暴雷规模,在这组数字背后,作为一家曾经知名的第三方财富管理公司,在国内近百个城市设有营业机构的普信资产,针对逾期事件,采取了什么样的措施,而投资人们又给出了怎样的态度?普信资产后续又将以何种姿态完成兑付困局的风险化解,成为当下摆在其面前的最大难题。然而,在地方监管提示风险、逾期投诉频发和资产质量饱受质疑的诸多关注目光之下,留给它们的时间,可能并不会太多。 据金融虎APP获悉,普信于去年9月推出兑付方案至今,其与投资人之间在确权工作的推进中,“妥协和认同” 貌似 成为了双方角力的关键。
确权进展曝光:近2万客户申请 占比近半
据一位知情人士向金融虎APP提供的资料显示,今年1月17日下午,在普信召开的资产处置会议上,一份资产确权进展汇报数据显示, 全国申请确权人数为19928人,确权申请人数近2万人,全国人数占比为48.33%,近半数客户已提交确权申请。确权已签署16199人,签约率为81.28%。该知情人士还强调,在这个会议上出现了普信的三名高管,分别是实控人管环宇、北京区域负责人沈某以及其培训部总监李某某。这组数据表明,普信在全国的客户无疑已超过4万名。

从图表的区域来看,山东、南京一二区域、西北、苏中区域已签署确认人数占比排名位居前五,无锡、西北一区、福建、杭州、浙江区域的签署率则排在后五。其中,排名位居第一的山东区域客户数3138名,提交客户2001名,提交率近64%,签署率达54%。

据普信投资人王先生向金融虎APP透露,普信推进确权的依据是其此前推出的兑付方案。针对逾期,2020年9月,普信内部曾出台一份机构优化执行方案。普信在方案中称,由于2020年受到疫情整体影响,经济全面下滑,导致供应链金融赛道受到严重影响,以至于过往发行的供应链作为底层资产的产口项目方目前回款比较缓慢,虽然目前挂牌方已经采取多种的方式进行回款催收和资产处置,但未来存在不确定性和时间周期性,对于会员不能够有充足权益保护,所以 采用实物抵押兑换的方式,给会员相应的债权权益保护,虽然不能够完成现金兑付,但是会有相对应的物品进行匹配。
根据普信的 大病客户兑付标准和规则,分期兑付期间没有收益,且不包含私募类产品和浮动收益类产品,普惠家产品先做转投后,再做分期。未到期产品的债权金额分为原产品本金+产品成立日至签署分期协议 产品成立日至签署分期协议日期间产生的收益;已到期产品债权金额包括原产品本金+合同收益。此类客户人数总计22527人,涉及金额达10.459亿元。从兑付周期上来看,其计划在一年内完成小额及70周岁以上且金额在30万元以下大病客户的兑付工作。 剩余人群则根据已获取的收益与未兑付总额的比例,按2年至5年的规则和比例分期兑付。


“以物抵兑”商品价值遭吐槽:前提是必须先确权
根据方案, 普信还推出了债权优化和商品置换、房产置换、打折债转等方式化解兑付。其中,债权兑换的群体为债权金额在5万以下的客户,兑换标准为1:1兑换积分,一期商品目录包括五常大米、电子商品和黄金饰品等。 据金融虎APP最新获得的四期商品兑换目录显示,包括了大家电、数码和家居用品等37款商品,其中康佳Y55和Y65两款电视的单品置换积分为6999和8999,上架量各60台,系线上无同款类产品。
金融虎注意到,在商品兑换期间,部分物品的实际价值也受到了投资人的质疑。 有投资人吐槽称:“从普信840块钱兑换的床品,去问了问懂行的人,说这床单进货价格60块钱左右,什么概念?就是0.7折,100的债权7块钱消掉!”

然而,“以物抵兑”也并不是所有普信投资人可以享有的“特权”“。 王先生向金融虎APP表示:“普信方面要求投资人签了确权协议才能聊兑付方案、实物或分期,这也就是说,出借人在本质上并没有太多的选择权,还有将刑事责任转换为民事纠纷的嫌疑,首先是通过短信线上确认,再签电子版的同意以物抵债和分期的方式才算确权。而且签分期后,一年才给第一笔钱。”。
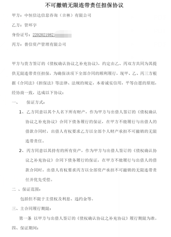
据金融虎获得一份投资人于2020年12月已签署的债权补充三方协议显示,中恒信达信息咨询(吉林)有限公司承诺在四年内分期支付欠付款项,前两年兑付比分别为20%,后两年分别为30%。同时,分期支付的约定由普信集团董事长管环宇承担无限连带责任,在三方担保协议中,管环宇及普信资产同意以其持有的所有财产和资产作为债务履行的保证,包括但不限于主债权及利息、违约金等。


此外,金融虎APP还获得了一份2020年11月底由北京鼎辉世纪投资资询有限公司与投资人签定的债权确认协议。值得注意的是,该协议的第二条款显示“双方同意,甲方通过以物抵债(包括但不限于房产、商品等)、分期支付等方式偿付欠付款项。具体另行签署相关协议或文件。”。 有投资人对此诉称:“这份确权感觉像个深坑,分期无限期”。

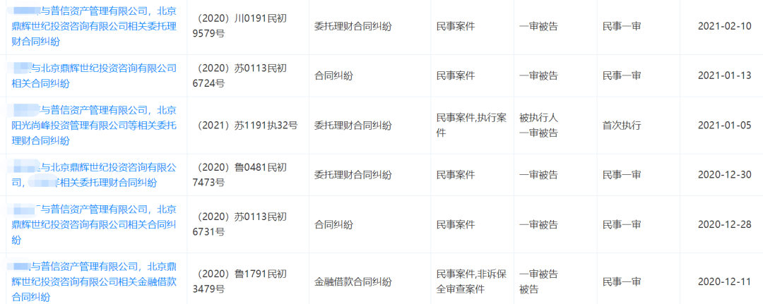
天眼查APP显示,鼎辉世纪系一家个人独资公司,2020年12月15日,该公司曾进行法人变更,李彦东退出,胡中明接任。 在该公司的十余起司法诉讼列表中,大多为委托理财合同纠纷以及金融借款合同纠纷,不少原告的诉讼中,也均涉及普信资产。值得一提的是,今年1月5日,鼎辉世纪及普信资产均被列为被执行人,涉及标的3385万余元。同时,去年12月11日以后,该公司已因“工商失联”被列入了经营异常名单。

普信的态度:这是现阶段最好的方案 从未放弃本息全回

针对兑付方案,普信方面又是如何解释,且如何推进确权和兑付的?据金融虎APP掌握的文件显示,1月17日,在优化方案小组的公开会中,普信资产方面表示, 最近有极少部分投资人发动联合一些不了解情况的投资人,利用登报声明的形式对公司目前的资产优化方案表示反对及抵制。我们理解各位对部分方案的不满意之处,方案本身虽不能满足所有人的认可,但是 目前的方案是经过公司数月的研讨及精心测算,并聘请第三方律所、会计师事务所参与梳理,是公司基于目前的经济大环境和现阶段的资产情况, 结合疫情下催收回款情况等综合考量制定出的方案,有很强的可执行性和合理性。

“为了缓解眼前的压力, 我们可以像其他家公司一样给大家画个不切实际的“饼”,但公司没有这样做。”,普信资产还表示,目前方案只是在当下经济环境下行和疫情反复之下制定, 未来市场环境一旦转好,必定会加快进度做出调整,缩短兑付时间。同时,目前方案已经报备各地监管机构,并得到了相关部门的理解和鼓励。监管机构也要求公司尽最大的努力,尽全力推进方案,尽早完成兑付工作。 故公司认为此方案是现阶段能够做到的相对好的并具有可执行性的方案。关于投资人本息全回的诉求,普信资产则表示,从未放弃“本息全回”这一最终目标的追求。

同时, 关于投资人们对“确权”的质疑,普信资产解释称,有部分别有用心者故意反对,带头曲解。“确权”是书面表达方式,口头表达为“债权登记及对帐”,更简单更通俗的意思是公司与每一个投资客户核对所欠投资人资金(主要涉及发行方较多、产品名称较多、时间跨度较长), 对账完成之后就可以执行选择不同兑付方案。确权完成后,只要公司在,债权就在。不会像外界所说脱离任何干系。
关于网络上谣言和负面,为什么没有正面回应?普信则声称:“网络上似是而非的谣言和负面频出,总部也多次收到负面新闻撰写者单独要求私兑的恐吓和威胁。由于公司品牌团队离职较多无暇应付,各类负面新闻撰写者要价太高,我们无法支付也不能支付从而纵容这种不实言论行为的发酵。”。

不过,针对普信资产方面的解释,有投资人并未认可。王先生认为:“对于普信提出的确权和兑付方案投资人认为是普信的单方面行为,方案制定的基础不透明,协议不是双方协商的结果,完全违背了公平公正公开的原则。普信要求投资人与其《确权协议》配套的《债券确认协议补充协议》显失公平,确权协议中提到的担保公司和个人不具备履行担保责任的能力,方案没有任何保障措施。”。
王先生还向金融虎表示:“关键是未来的方案不明确,在后期方案执行过程中有剥夺投资人权利的嫌疑。此外,不动产需要变相的再进行投资,不动产及兑换商品价格远超社会公允价值。”。
媒体曝光不断:地方监管曾发“风险提示”
事实上,自去年下半年以来,多家媒体曾报道了投资者购买普信方面所推广的产品到期逾期无法兑付的事件。
去年10月,央广网曾报道指出,普信资产100%持股子公司普信惠福咨询服务(北京)有限公司(简称“普信惠福”)逾期。据投资者家属称,普信惠福在吕梁当地的公司,已经出现了产品到期但投资者无法收到资金返还的情况。而在遇到兑付问题后,当地公司还提出了以实物代替资金兑付给投资者的解决方案。
同月,齐鲁晚报齐鲁壹点亦曾报道普信无法兑付投资人一事。 据报道,济南市历下区金融办工作人员在回复中称:“我们这边接到多个有关普信的举报,这些涉嫌非法集资的举报都已经转给了公安。”,公安对此事也已经介入。
去年11月,据忻州热线转载法治视点的一篇报道显示,有近40多人齐聚位于山西忻州城区的普信公司,发生一起讨要出借好长时间并未承诺兑现还本代利事件。 在围堵普信公司现场,大多投资者都有“被忽悠”“被狠宰”“大上当”的痛觉;愤怒之下,仅不到半小时的几十人联名投诉、签字,显示金额就在几千万元以上。在场几个民警听完众人的诉说后,安慰并支招:“必须走法律程序,如涉嫌非法融资向经侦队报案,如涉嫌敲诈勒索到刑警队报案”。


同月11月3日,江苏省江阴市处非办曾发布“ 关于普信惠福咨询服务有限公司的风险提示”指出,接到群众反映,称普信惠福咨询服务(北京)有限公司江阴分公司、普信惠福咨询服务(北京)有限公司江阴虹桥南路分公司面向社会公众以“销售私募基金”、“销售商业保理”等金融理财产品为由开展金融活动,且部分理财产品目前已出现兑付风险。 接到反映后,我办立即组织力量,对这两家分公司开展现场检查,要求公司负责人立即停止业务、妥善处置风险。江阴市处非办提醒广大市民,该公司从未取得中央金融管理部门或地方金融监管部门关于开展金融类业务的批准(含备案),不得从事包含吸收存款、发放贷款、代客理财、私募基金销售等各类金融业务。

曾宣称“国资控股”名不副实:底层资产质量受质疑
正常而言,第三方理财类的公司,若想解决逾期事件,通常与其此前运营的资产质量少不了关联,而在这一点上,普信资产又饱受质疑。
今年1月16日,证券市场红周刊报道曾指出,普信资产和其董事长管环宇分别控制了一张基金销售牌照,此举有违《公募基金销售新规》。其与多家存在关联关系的私募壳公司共同募资,有的基金投向了如天宝食品这样的退市公司。此外,普信还通过地方金交所发行产品募资,部分产品存在自融嫌疑。
而据王先生向金融虎APP提供的一段录音表明:“普信方面存在虚假的底层资产嫌疑”。王先生表示:“在其咨询普信与阳光壹佰集团合作一事中,后者回复称,虽曾签署合作协议,但在没合作之前,就已经终止了合作。此外,通过工商信息查询后发现,普信代理销售的金融产品和其背后注册的公司,大都处于失联和无实际经营状况,因此推断其部分投资项目存在造假的嫌疑。”。
此前,普信资产还在相关材料中曾宣称其为“国资控股”。据企查查APP显示,普信资产成立于2012年,注册资本金5亿元,系中鸿盛世(北京)控股有限公司全资子公司。后者分别由北京皓永科技发展有限公司(简称“皓永科技”)、上诺(天津)信息咨询有限公司分别持股62.5%和37.5%。皓永科技的三个股东中,深圳市丰鼎实业有限公司为邢台市华能设备公司全资子公司,华能设备系国资持股。由此可见,其关联甚远。另一方面,金融虎注意到,2020年10月15日,丰鼎实业已经退出了皓永科技股东名单。这也意味着,所谓的“国资”背景,已荡然无存。

当前,普信资产有9条被执行人纪录,累计涉及标的6683万余元。其中,失信被执行人纪录有7资,未履行比例达100%。2020年8月27日,普信资产因“工商失联”被列入经营异常名单,目前仍未被移出。
另需指出的是,普惠家系普信资产曾推广的P2P产品也已陷入逾期,其隶属于金诺峰网络科技(北京)有限公司,注册资本6000万元。据媒体报道,普信资产相关工作人员曾表示,普惠家2018年曾与普信资产有相关业务往来,但2019年下半年,双方结束合作。
结语

当下,彻底“暴雷”无疑是普信资产最不愿意看到的结局。但在苦守兑付无望之后,“立案”又成了诸多投资人的期盼。毋庸质疑的是, 从确权的方案上来看,普信方面详细解释力求化解危局、投资人合理质疑都无可厚非,但在博弈之中,孰是孰非自有痕迹。平台方如若无法获得大部分投资人们的认同,风险化解也只是空谈。起码,从目前来看,普信4万名客户中,还有超过半数的人还未签署确权。
分期兑付和“以物抵兑”是一种化解危机的手段,但具体还要通过后续的实际执行效率和回款比例来验证其“诚意”。至少,在真金白银的付出上,拿不到钱的投资人们无疑是相对弱势的一方。
然而,“以物抵兑”的方式在逾期事件中究竟是否可行,能否为危局主角们换出一个未来,这仍需打上一个问号?金融虎在近日某P2P平台逾期的事件中即指出,在近几年中P2P暴雷的高峰之时,有不在少数的平台或线下理财公司均曾想要通过“打折收购债权、商城或以物兑付”等方式来完成存量业务的兑付,但这无疑异常艰难。至少从目前来看,公开的退出案例中还无一平台以上述方式安全“上岸”,基本都倒在了暴雷被立案的路上。
最后需要强调的是,有投资人反映,普信资产逾期一事此前曾发起多起维权事件,在此仍要呼吁投资者们要保持理性维权,依法表达诉求,不信谣、不传谣,不参与各类非法聚集活动,通过法律途径维护自身合法权益。关于普信资产逾期一事的后续进展,金融虎APP将持续关注。












