易鲸捷董事长涉嫌逃税被举报:曾中标贵阳银行4亿元项目
前不久,艺人郑爽涉嫌签订“阴阳合同”偷逃税被调查曾引发热议。
这几天,一则董事长涉嫌偷逃税上亿元的消息在网络流传。举报人列举大量证据,涉事另一方却称所谓举报的事实属“凭空捏造,纯属造谣。”
贵州易鲸捷董事长被举报偷逃税1.2亿
近日,一则《国家税务总局受理易鲸捷董事长1.2亿偷逃税案》的消息流传网络。文章称,6月3日,有群众举报贵州易鲸捷信息技术有限公司(以下简称“易鲸捷”)董事长李静涉嫌在股权转让中通过“阴阳合同”偷逃税。
不过,6月9日,易鲸捷通过其微信公众号发布了一则声明,针对被实名举报“1.2亿元偷逃税”一事,该公司表示否认,指出举报人是“恶意造谣”,所谓举报的事实属“凭空捏造”。
来源:易鲸捷官微
接通易鲸捷董事长李静手机后,一位自称是李静的助理对独角金融称,举报是恶意诬陷,公司已经报案,同时委托了律师进行处理,没有收到税务部门的相关通知。“有人往自己身上泼脏水,肯定有负面影响,不过目前不方便透露太多信息。”
6月17日晚,微博认证为“知名打假人”的王海,在微博上贴出相关文章,内容显示,一位刘姓人士实名举报易鲸捷董事长李静涉嫌逃税。
来源:刘先生提供
刘先生称,2018年9月,自己与李静签署了投资合作协议,约定按照易鲸捷10.01亿元估值,其出资404万元购买李静个人持有的济南维鲸捷电子科技合伙企业(有限合伙)(简称“济南维鲸捷”)股份,从而间接持有易鲸捷股份。
来源:刘先生提供
2018年10月,刘先生将资金打入李静个人账户。然而,李静采取入伙出资的方式,在工商变更中载明刘先生实际出资仅为214万元,而不是404万元。并且将入伙出资时间写为2016年3月24日,该时间与济南维鲸捷成立时间相差7天,逃税金额190万元。
济南维鲸捷成立于2016年3月17日,注册资本3272万元,李静担任法定代表人和实控人。截至目前,济南维鲸捷持有易鲸捷37.49%的股份。易鲸捷成立于2015年12月15日,作为母公司对外开展公司业务,李静通过济南维鲸捷持有母公司股份37.49%。
同时,刘先生告诉独角金融,李静在2020年间分八次将个人在济南维鲸捷的股份转让给不同的个人和企业。这一轮转让同样是采取入伙出资的方式。双方按照易鲸捷2019年11月B轮融资后14.87亿元估值价格计算。李静出售济南维鲸捷21.97%权益比例,相当于易鲸捷股权比例为8.23%,获得收入为1.22亿元。
和刘先生的经历一样,上述资金直接转入李静个人账户。
2021年3月25日,各出资人准备办理股权登记时,发现他们入伙出资时间被提前至2016年3月24日。
来源:刘先生提供
刘先生表示,自己特意咨询了专业财务人士,对方指出“李静通过签订‘阴阳合同’隐瞒股权转让,以入伙出资方式在工商备案,备案资金仅为320.68万元,与李静实际获得股权转让价款1.22亿元相差甚远,共计恶意逃税金额超过1.2亿元。”并且,刘先生称:“其中6000万元已经汇到境外。”
有关上述提到的转让价款以及工商备案细节,刘先生表示要配合税务部门,不便透露。不过,2020年12月8日,易鲸捷确实发生了一则高级管理人员备案的变更信息,新增一彭姓人士。资料还显示,此人持有济南维鲸捷19.96%的股份。
北京京师律师事务所高级合伙人孙建章律师表示,这样操作方式实际上损害了投资者的利益。“投资者成为股东后,在未来转让股权时纳税基数会变大,之前的偷逃税就转嫁到投资者身上了,而且未获得完税的资金无论通过哪种方式转到境外,都属于犯罪行为,这些投资者的投资将面临巨大风险。”
另外,易鲸捷的最近一轮融资是在2021年5月9日,中国软件(600536.SH)投资了5679万元。中国软件对独角金融表示,对举报的事情完全不知情,参股投资易鲸捷符合公司战略和未来发展方向。
孙建章律师表示,尽管国产数据库公司在市场竞争中仍处于劣势,但近些年在国家重视下获得了快速发展。“由于国家重视、支持基础技术的创新和国产化,部分国产企业凭借自身实力迅速发展,但也有不少企业‘钻了空子’,‘过度包装’,采取‘拿来主义’,知识产权纠纷不断,诈骗案件频频出现。”
孙建章律师指出,数据库涉及到金融安全,企业如果涉及偷逃税,不仅要查其账,更要对其技术重新审查。
易鲸捷的扩张之路
易鲸捷是一家大数据初创公司,2015年12月成立于贵阳,注册资金5580万元。在2016年到2021年公司通过增资扩股,目前注册资金增加到7334万元。大股东为济南维鲸捷电子科技合伙企业(有限合伙),持股37.5%。
来源:易鲸捷官网
简单来说,易鲸捷的核心业务就是满足高速的海量数据处理,支撑在线业务操作和实时数据分析。其官网显示,该公司和联通、中国移动等各大企业都有合作。自成立以来,公司技术已经被金融、智能制造、电信等领域的众多国际巨头所采纳。
以银行业为例说明,一般的银行业基于传统数据库,通常只能通过定期静态报表向客户提供数据,信息单一、时效性低、查询不够灵活。易鲸捷数据库支持存储全部的历史数据,可发布动态资产和金融部门的需求报告,综合仪表板和报告等360度客户分析。
依托于大数据前沿应用和高端技术,易鲸捷也颇受资本的青睐。天眼查显示,2016年至今,易鲸捷共有8次融资历程。
2016年到2018年经过A1和A2轮融资,分别获得贵阳创投、远东控股集团、东信科创的投资。
2020年1月,易鲸捷引入南京高科新创投资有限公司等三家企业B轮融资。
2020年6月、12月,易鲸捷再获数千万元C轮投资,投资方包括高科新浚、德威资本等。
2021年4月30日,中国软件(600536.SH)5679万元战略投资易鲸捷,在其投资前聘请的中瑞世联资产评估集团有限公司以2020年10月31日为基准日的评估,易鲸捷股东全部权益价值为16.88亿元。
来源:中国软件公告
天眼查APP显示,5月31日,易鲸捷发生工商变更,新增股东中国软件,持股7.64%。
中标贵阳银行4亿项目,单一客户依赖严重
不可置否,长期以来,国外数据库大鳄IBM、Oracle、Informix等对国内传统银行核心业务呈垄断态势。近年来,国产数据库蛰伏10 年之后,也如雨后春笋般发展起来。
由于缺乏核心技术,国产数据库公司只能在7%的国内市场份额中厮杀。尽管国内也诞生了部分优秀公司,但这些公司仍然无法进入银行、军事、能源、电信、社保、税务等核心交易领域。
2015年,国家在贵州设立全国首个大数据综合试验区,探索中国大数据发展的未来方向,其中一个重要任务就是解决中国大数据安全问题以及中国大数据技术的自主可控问题。
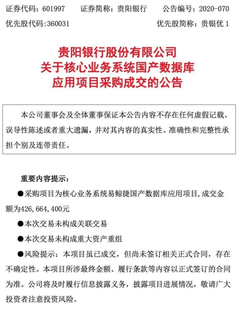
2020年10月19日,贵阳银行(601997.SH)公告称,完成核心业务系统易鲸捷国产数据库应用项目,成交金额4.27亿元,创造了国产数据库的单一采购项目记录。
来源:贵阳银行公告
除了中标贵阳银行外,易鲸捷还曾经在2019年中标了贵阳农商行数据库应用试点项目。2019年3月8日,双方达成应用试点采购项目成交公告,报价1.23亿元。
来源:中国软件公告
今年4月1日,贵阳银行核心交易沙箱项目率先成功上线。易鲸捷官宣这是国产数据库在银行核心交易领域应用的首例试点项目,也是在该领域的重大突破。这个项目的成功上线,对于易鲸捷来说也是一个极其重要的里程碑事件。
不过,公开信息显示,近两年前的2019年9月,QQ音乐方面披露,基于国产金融级分布式数据库腾讯云TDSQL打造的张家港农商银行新一代核心业务系统成功上线投产。这是国内商业银行首次在传统核心业务系统场景下,采用国产分布式数据库,打破了该领域对国外数据库的长期依赖。
两年后,易鲸捷同样对外宣称自己是第一家试点项目。究竟谁才是真正的行业领头人?这关系到一个企业的信誉。
国内大数据企业大致有三类:一类是百度集团、阿里巴巴云、腾讯云等,这类属于拥有大数据核心技术能力和运营能力的平台型公司;第二类是大数据核心技术的公司,例如华为、中兴通讯、万里开源、南大通用等;还有一类是软件公司起步,提供大数据解决方案。
相比国内数据库头部企业,作为小微企业的易鲸捷扎根贵州,面对如此单一收入和单一市场,易鲸捷能走多远,或许是个未知数。
零壹研究院院长于百程表示,初创公司初期往往都是依靠少量相熟或特定需求的客户,比较正常的现象。通过早期客户或特定需求,打磨产品,成熟后再逐步推广。初创公司可能在某个细分业务线上做到比较突出,但和百度、阿里这种综合性,有完整业务线体系的公司不具有可比性的。
于百程同时指出,企业业务依赖单一客户,会使得在经营中面临集中度过高风险。如果客户经营不善或者选择其他服务方,企业将面临业务丧失风险。另外,业务依赖单一客户,在服务定价上企业也会处于不利地位。
“易鲸捷真正发展主要来自贵州当地倾力支持两家银行的订单,而之前较为光鲜的‘标杆项目’并没有给公司带来实质性收入,公司长期处于亏损乃至‘发不出工资’的状态。”作为股东,刘先生表示自己清楚地知道公司的实际情况。
“打造中国人自己的数据库产品,为国家守住核心领域的数据信息安全。”李静曾经公开这样说到。
如今易鲸捷“一把手”被公开举报涉嫌偷逃税。












