民生银行:内控问题“遍地开花” 股东不满亟待破解
据银保监会披露数据显示,2020年民生银行共获25张罚单,被罚金额在所有银行中排名第一,高达1.11亿元。其中,2020年9月4日,民生银行接银保监会1.08亿元罚单,刷新了年内银行罚金记录,此罚单中显示民生银行涉及违规为房地产企业缴纳土地出让金提供融资、股东持股份额发生重大变化未向监管部门报告等共计30项违法违规行为。
除巨额罚金外,因内控问题而引发的投资踩雷和“迷惑”行为同样不少。
2020年11月3日,民生银行南阳分行因一起虚构交易被骗取2.8亿元。同年12月,中国裁判文书网公示的一则刑事判决书显示,原民生银行北京分行航天桥支行行长、副行长自2013年以来通过诱骗客户签订虚假的理财产品购买或转让协议,共获利27.46亿余元,更在调查期间指使旗下员工销毁证据。
此外,民生银行接连踩中康得新造假、庞大集团、中信国安、辉山乳业、保千里和丹东港等多个债务违约事件。甚至在2020年獐子岛“扇贝跑路”后,还以虾夷扇贝为抵押物贷给了上市公司獐子岛9000万元人民币。
步入2021年后,民生银行依旧没有消停,内控问题接二连三地出现。在不足一月时间,以一种“遍地开花”的形式频频暴露于公众面前。
北京:代销产品踩雷多只问题债券,投资者集体控诉民生银行销售
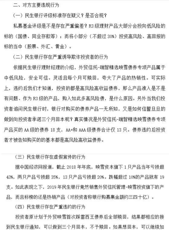
刚过元旦,民生银行私人银行因其代销的“外贸信托-瑞智精选映雪专项产品”踩雷多个债券违约、销售过程中或存在违规行为而被多个投资者联名举报至银保监会,并发布了一封《关于对民生银行销售外贸信托-瑞智精选映雪债券专项产品联名投诉信》。
投资者称在事后得知“外贸信托-瑞智精选映雪债券专项产品”在产品存续期间购入了多只高风险债券,但民生银行对此产品评级却为R3(平衡型),并且客户经理和宣传手册都称该产品“风格稳健、风控优良”。
安徽合肥:因代销信托产品未录音录像被罚款20万元
2021年1月4日,中国银保监会安徽监管局公布的一则行政处罚,民生银行合肥滨湖春天社区支行因代销信托产品时未进行录音录像而被罚款20万元。
江苏南京:因员工录入失误导致客户7年多房贷本金一分未还 2021年1月中旬,江苏公共频道报道一则“民生银行南京分行私自变更客户房贷还款方式,房贷还了7年多117万元本金一分未还”的新闻。1月18日,民生银行发布公告称,系经办人员录入失误造成,并承诺会与客户积极沟通处理。
河南郑州:信用卡挂失后仍被盗刷2万元,事发4个月后负责人仍称“要再了解情况”
2021年1月13日,河南广电总台《大参考》栏目报道郭女士的民生银行信用卡在2020年9月报备挂失的情况下仍被盗刷2万元。在涉事的民生银行郑州分中心,某郭姓副总经理在面对媒体的追问后,一边表示:“不接受采访”;一边小跑着从消防门快速离开。
就上述系列事件,《今日财富》杂志多次发函并致电民生银行,同时向民生银行私人银行相关负责人求证,但遗憾的是,截止发稿,民生银行与民生银行私人银行均未作出回应。
商界大佬云集,结果1+1<2?
2020年10月,民生银行披露了第八届董事会董事名单,其中股东董事9名,每一位都是响当当的商界巨贾:东方集团张宏伟、泛海集团卢志强、新希望集团刘永好、巨人集团史玉柱、中国船东互保协会宋春风、福信集团吴迪、重庆国际信托翁振杰、大家保险副总经理兼首席运营官杨晓灵、大家保险拟任总经理助理兼董事会秘书赵鹏。
同时,原民生银行董事长洪崎辞任后,民生银行董事长一职被“空降”的原中银香港副董事长兼总裁高迎欣接任。
为何“卧虎藏龙”的民生银行表现出的却是1+1<2的结果呢?究其原因或是由于民生银行股权分散,各方力量的股东间存在博弈。
民生银行是全国第一家由民营企业发起设立的全国性股份制商业银行,自成立以来便股权分散,无实际控制人,这也导致了民生银行的每届董事会换选都存在股东间博弈,颇受市场关注,甚至被戏称为“最强男人之战”。
例如2014年底,安邦保险成为民生银行第一大股东后,原应在2015年4月举行的第七届董事会换届被拖延了22个月,直至2017年2月才最终完成。
而2020年第八届董事会换届同样被拖延了3个月,虽然有新冠疫情的因素存在,但亦有市场人士认为与股东间博弈有关。例如民生银行老牌股东史玉柱就曾在几年前于微博上公开表示拒绝高管“空降”。
陷入“恶性循环”
民生银行股东间纷争的背后,实则是回到了公司经营不善、股东利润大幅下滑的问题上。
据相关媒体报道,在2020年3月30日,民生银行董事会第二十次会议上,刘永好和张宏伟就曾公开表达了对民生银行经营管理、股东回报等的不满,刘永好投出2张弃权票和1张反对票,张宏伟则投出了4张弃权票,在董事会历史中极为罕见。其中,张宏伟明确反对民生银行的2019―2021年股东回报规划中提出的分红比例不少于可分配利润的10%,并要求不低于每年利润30%的分红,还希望能够降低成本,提高利润。
在最新一期董事会更新前,2020年6月5日,史玉柱在个人微博上发声指出:“民生银行董事会已经超龄服役。将来谁主持民生大局我都支持,但以董事长为首的管理层的收入,必须与公司市值挂钩。另外民生有大批非常优秀的年轻人,应该大胆破格提拔到各级管理层里,不能再论资排辈。”
几位大股东的不满并非空穴来风,据Wind数据显示,截至2020年9月30日,民生银行利润总额同比下降21.98%、净利润同比下降17.82%、归属母公司股东净利润同比下降18.01%。同时由于内控羸弱、多次踩雷,民生银行的不良资产率在三季度末达到了1.83%,创5年来新高,位居37家A股上市银行的倒数第5位,这份董事会换届后第一个季度的成绩单着实差强人意。
民生银行2019年财报显示:实现营业收入1804.41亿元,同比增长15.10%;净利润538.19亿元,同比增长6.94%。这份业绩使时任民生银行董事长的洪崎在致辞中表示:“民生银行取得了近几年来最好的业绩。”然而,2019年民生银行的净利润增速在股份制银行中排倒数第三、在A股上市银行中排倒数第八。
至此,民生银行目前似乎陷入了恶性循环中,因经营不善而导致股东不满,而股东不满导致的管理层纷争又使得内控问题更为突出。接下来高迎欣能否平衡民生银行众多股东间关系,带领民生银行走出困境?目前仍不明朗。












