涉传被冻结3672万 疑与王子文代言“seegreen”有关
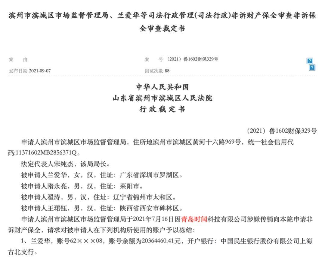
近日,中国裁判文书网公布了一则《滨州市滨城区市场监督管理局、兰爱华等司法行政管理(司法行政)非诉财产保全审查非诉保全审查裁定书》(以下简称“裁定书”),内容显示因青岛时闰科技有限公司(以下简称“青岛时闰”)涉嫌传销,申请人滨州市滨城区市场监督管理局向山东省滨州市滨城区人民法院申请非诉财产保全,请求对兰爱华、隋永亮、翟涛、王珺钰等4名相关人员所使用的银行账户予以冻结。
法院经审查认为,申请人的申请符合法律规定,依照国务院《禁止传销条例》第十四条第一款第(八)项、《最高人民法院关于适用的解释》第七十六条规定,裁定对上述四名被申请人的相关账户予以冻结。

美商社注意到,案件中涉及的4名人员账户余额十分巨大,裁定书显示,数额最高的兰爱华账户余额高达20364460.41元,最低的王珺钰也有500万元,四人累计被冻结余额更是来到了36722134.41元的天价。
尽管近年来因涉嫌传销被冻结的账户金额都不小,但4人共计冻结3000多万也着实让人瞠目结舌。然而更出人意料的是,当我们揭开青岛时闰的面纱,发现这家公司成立还未满一年。

美商社通过查询企查查发现,案件中涉嫌传销的主体青岛时闰成立于2020年10月9日,法定代表人为张松波,注册资本为100万元人民币,经营范围包含会议及展览服务、化妆品零售等。
股权信息显示,公司法定代表人张松波亦是公司的最大股东及实际控制人,持股比例99%,而剩余的1%则由另一名股东刘鹏飞持有。无论是股东构成还是公司主要人员构成,公开信息显示,青岛时闰均为该二人掌控。
除此之外,张松波还持有另一家公司——青岛时闰科技有限公司广州第一分公司(以下简称“青岛时闰分公司”),该司也是青岛时闰的分支机构。企查查信息显示,青岛时闰分公司成立于2020年11月13日,负责人为王文盼。不过,公司目前的经营状态为注销企业,变更时间为2021年6月10日。
可以发现,无论是青岛时闰还是其分公司,所涉及的人员构成都不包含上述案件中被冻结账户的4人,这无疑引发人们的好奇,这家成立不到一年、人员构成简单的公司究竟是靠什么盈利?被冻结账户的4人又与青岛时闰是什么关系呢?
美商社注意到,今年9月7日,青岛时闰也申请了简易注销公告,公告期为9月7日至9月27日。而在9月11日,青岛时闰又撤销了简易注销公告。同时,青岛时闰备案网站“www.seegreenshop.com”目前也已无法访问。

如此看来,想要了解青岛时闰似乎无从下手,但从该网站的名称我们找寻到了蛛丝马迹。十分巧合的是,今年上半年,一个名为seegreen的微商品牌火遍了朋友圈,并在随后被爆出涉嫌传销。
百度百科信息显示,seegreen是一家集科研、制造、贸易于一体的美肤化妆品生产品牌,隶属于香港时闰集团(国际)贸易有限公司,专注于全方位护肤、彩妆等产品的研发、优化及生产。
今年6月,演员王子文宣布代言seegreen品牌旗下产品。美商社观察到,seegreen旗下产品包括彩妆、护肤品、面膜、卫生巾等多个品类,其中明星产品“如初少女颜原液肽组合”更被誉为“女巫面具”“液态线雕”。

不过,正是这款产品的爆火将品牌拉下了水。年初,有媒体报道seegreen女巫面具模式涉嫌传销。
据报道,seegreen液态线雕2021年推广制度总共分为VIP、一星、二星、三星、五星、六星、七星、总裁共八个级别,形成上下级关系。除了通过产品差价获取利润外,公司还设立了直推奖、极差奖、贡献奖、平级奖、超越奖等多重奖项。
通过媒体曝光的奖励和分成制度,美商社注意到,级别越高获得的业绩分成比例也将越高,总裁级别的提成高达40%,并且还有额外的业绩分红,但升级的前提即是满足足够高的业绩。
而seegreen鼓励代理快速提升业绩的方式则是拉人头,通过招募不同级别的代理,可获得公司不同比例的返佣,并且招募的代理所带来的业绩算在招募人的业绩内,这套模式无疑促使了代理之间的拉人头升级行为。
依照禁止传销条例的规定,通过认购产品变相收取门槛费,设置多级代理层级并形成上下级关系,且上下线之间存在团队计酬、返利,这些行为共同构成了非法传销。

不难猜测,seegreen品牌的产品之所以在朋友圈等社交场所广泛传播,并非由于产品效果出奇,而是由于代理升级背后的利益驱使。
有业内人士告诉美商社,“一些微商的大团长,通过发展下线代理可以迅速敛财,账户里余额千万的不足为奇,上亿的都有。”
团队长以来公司模式赚钱,但并不参与公司股份。美商社猜测,青岛时闰涉传案中4名被冻结账户的自然人,很有可能就是此前seegreen品牌的团队长。这样一来,股权关系上并没有四人的名字也就解释得通了。
此前,因传销被罚的微商品牌欧束也存在这样的情况,尽管没有公司股份,但不少团队长仍因组织传销罪被罚款甚至判刑。
有媒体报道称,青岛时闰即是seegreen品牌的运营方。不过,seegreen品牌商标为香港時閏集團(國際)貿易有限公司所有。目前,除名称相似外目前尚无证据显示该公司与青岛时闰的关系。
美商社将持续关注有关该案件的后续动态。












