“王老吉”授权方暗藏涉嫌传销风险:一个品牌多个盘

近日,凉茶品牌王老吉频频与微商牵手,通过搜索发现,最近几年王老吉就已经与多家微商企业合作。思埠集团合作推出的哔嗨啤、“吉宝清养益”、王老吉悠悠瘦、王老吉吉悠等多个项目。然而多个合作项目的背后却是争议重重,尤其项目的代理制度被认为暗藏玄机。下面黑鹰投诉就带您盘点王老吉这些年玩过的盘子。
携手思埠打造“哔嗨啤”精酿啤酒
据悉,在今年的7月13日,“王老吉哔嗨啤”精酿啤酒发布会举行。王老吉和思埠集团在会中签署下合作协议,宣告该项目正式进入市场。
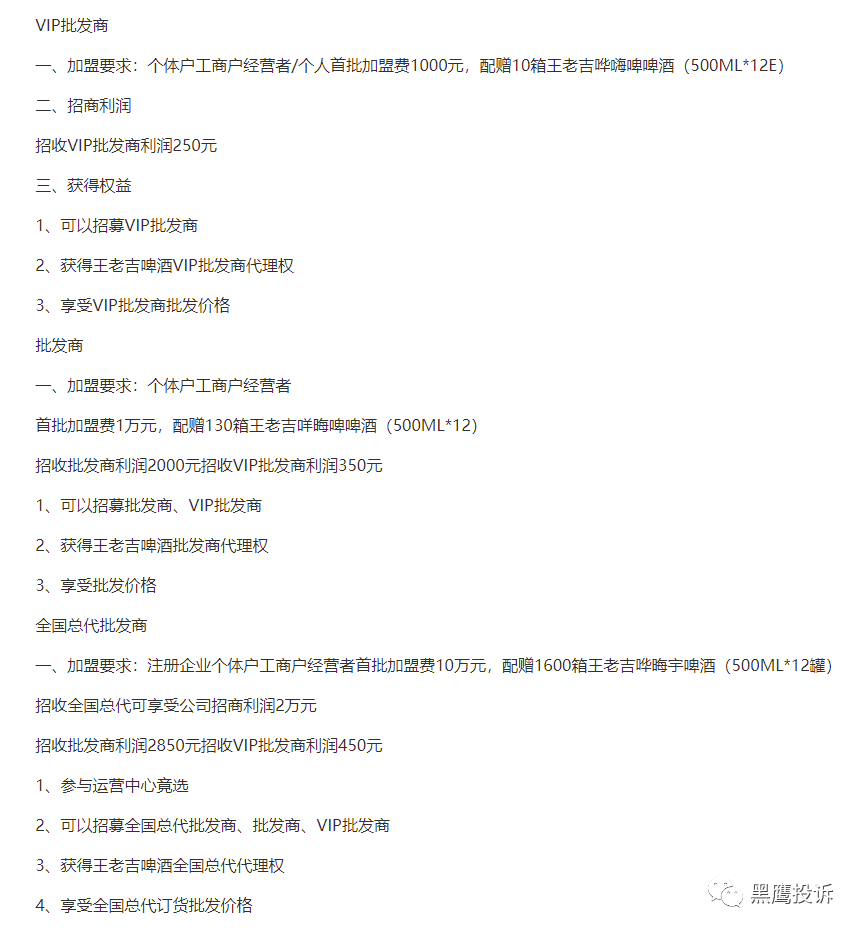
哔嗨啤代理可分为三个级别,分别是VIP批发商、高级批发商、全国总代批发商。具体加盟条件及权益如下所示:
图片来源于网络,如有侵权请联系后删除
成为批发商后,除了零售差价外,盈利的方式还有以下三种:
一是招商代理,总代级别每招收一个总代,可赚2万元/人,招收一个高级批发商,可赚2850元/人,招收一个VIP代理可赚450元/人。高级批发商招收一个同级批发商,可赚2000元/人,招收一个VIP,可赚350元/人,高级批发商不能招收总代级别的批发商。VIP招收一个高级批发商,可赚1500元/人,招收同级批发商,可赚250元/人。
这是招收代理最直接的收入,除此之外,批发商还可以通过层级关系获得额外的收入。假设A为高级批发商,招收了同级批发商B,B再招收同级批发商C,那么A除了可以从B身上获取2000元的利润外,还可以从C身上获得5元/箱*130箱=650元的公司补贴,如果C再继续招收代理,A则可以和B一起平分这650元。这样的层级关系可以无限发展,A可以推荐无限个B,B也可以推荐无限个C,有几代层级就几个人一起平分650元,形成了太阳线奖励制度,只要处于这个层级关系内,A都可以从中获利。
第二种盈利方式是获取补货利润。每一个代理商线下只要有任何人后续补货,本人都可以获得5元/箱的返利,同第一种招商利润的计算方式一样,有几代下线就有几人一起平分这个奖励。
第三种就是针对总代级别,这一方式主要是培养大团队。例如一个区域有好几位全国总代,哔嗨啤公司会在考察后确定一位业绩最好的总代成为省市运营中心,确保唯一性,自此该省市内只要到达一箱货,运营中心就可以获得2元/箱的返利。可以说,只要成为省市运营中心,不需要自己再去发展代理就能获得源源不断的被动收入。
会上,思埠集团董事长吴召国公布了“哔嗨啤”的未来发展规划,目标在2021年冲刺10亿元销售目标,1-2年内让哔嗨啤在全国遍地开花,做到百亿规模,并喊出了“有王老吉凉茶的地方,就有王老吉哔嗨啤”的口号!
“吉宝清养益”
9月17日,据《财经》新媒体报道称,一款名为王老吉“吉宝清养益”的固体饮料打着广药大健康的旗号大肆宣传。
据悉该产品为王老吉吉葆新零售旗下产品,根据官网信息显示,该新零售项目为广州王老吉药业股份有限公司吉葆新零售事业部,负责该项目的运营中心为吉宝科技(河北)有限公司。
媒体报道称,8月28日,王老吉吉葆新零售召开全球线上发布会。不过有经销商表示,该项目早在6月份便已开始运营。
据悉,王老吉吉葆新零售旗下有三款产品,包括王老吉清养益、吉葆徘油宝、吉葆幸福燃,三款产品均属于主打瘦身的固体饮料。
图片来源于网络,如有侵权请联系后删除
根据经销商提供的资料显示,VIP、县代、区代三个级别的经销商直接可以通过购买产品获得相应的级别,级别越高享受单价越低,以县代为例,花费2484元购买9盒产品即可成为县代。而市代、省代、大区业务部三个级别,不能通过直接购买产品完成经销商级别的升级,累计销量超过2万单才能成为大区业务部。
另外,还有一种直接成为县代的方式,即购买一组王老吉轻盈至尊套装(1896元)可成为县代,包涵6盒产品,并赠送王老吉清养益10袋、吉葆徘油宝10袋以及赠价值198元广药暖秀瘦身精油1盒。
据该项目大区级经销商向记者介绍,该项目由此便产生直推利益、级差利益、平级奖三种获利方式,以销售王老吉轻盈至尊套装为例,直推利润就是零售价减去拿货价所得的利润,级别越高拿货价越低利润越高。
图片来源于网络,如有侵权请联系后删除
“级差利益简单讲,就是经销商间接赚取自己下级经销商销售利润的差价,以大区业务部销售一个1896元王老吉轻盈至尊套装为例,大区业务部以下还有省代、市代、区代、县代,每个级别差价为160元,省代每推出一个该套装,大区业务部赚160元,市代每推一个套装,大区业务部是赚320元,区代推出这样一个套装,大区业务部赚480元,以此类推,赚每个级别间的差价。而平级奖是经销商发展一个同一级别的经销商所赚取的利润。”
《财经》新媒体报道称,这意味着,各个层级的经销商只有通过无限地发展自己的线下人员才能得到更低的拿货价、获取更高的级别,最终赚取更多利润。显然,经过层层经销商赚取利润,终端售价300多元的到大区级经销商拿货价也只有100多元,不免让外界怀疑此项目是卖产品还是拉人头。
“悠悠瘦”
据了解,悠悠瘦代理分为VIP、门店、经销商、区域代理。其中,不同的代理级别所需的首次拿货量均不同,奖励提成也有所区别。
根据相关代理提供的代理制度表,VIP的拿货价格为299元/箱(18瓶),分享他人购买VIP代理(即一箱)可赚79元,同时复购价格降低为260元一箱;
门店需投资9900元,进货价格为190元/箱,8000元作为任务量保证金。招收一个的“门店”代理可赚3000元奖励,并且可按照每箱5元获得其补货的永久提成;经销商需投资9.6万元,进货价格为160元/箱,8万元任务量保证金。招收一个“门店”可赚取其首次投资的全部金额9900元作为奖励;招收一个“经销商”可赚3万元奖励及其每箱4元的永久补货提成;
区域代理又分为ABC三类。A类首次投资49.1万(包含27.5万任务量保证金),B类首次投资29.3万(包含18.5万任务量保证金),C类首次投资29.3万(包含18.5万任务量保证金),拿货价格均为135元/箱。
区域代理招收“门店”和“经销商”可获得其首次投资全部金额作为奖励提成,招收A类区域代理可获得6万元奖励,B类4.8万、C类3.6万,并且按照每箱2元获得其永久补货提成。
通过上述代理制度可以看出,悠悠瘦品牌设置了6级代理层级(包含区域代理ABC),代理模式招商性质大于销售产品,代理通过招商拉人头获得的报酬远远高于辛苦卖货的报酬。
金絮其外,败絮其中
黑鹰投诉发现,此前,王老吉新品“吉悠”就被曝光涉嫌传销,据悉,2019年1月14日,王老吉广药大健康新品“国潮·吉悠”2019吉悠品牌战略发布会在南京开启。
据相关媒体报道,“吉悠”目前以“社交新零售”的名义发展代理商,共分为四级代理模式,分别为“创业合伙人”、“执行合伙人”、“高级合伙人”、“联席合伙人”。想成为其合伙人,需要分别缴纳690元、2980元、3万元、48万元的代理费,这些费用以购买或者赠送产品的名义收取。成为代理商之后,可以发展平级或者下级代理商,通过自己直接或者间接发展的代理商,可以收取他们代理费的佣金,佣金多少跟级别和隶属关系有关。举例来说,高级合伙人A发展了3万元的高级合伙人B,直接返8000元,这名高级合伙人B再发展高级合伙人C,高级合伙人B能够直接返8000元,而高级合伙人A还能够再次被返3000元。
“‘吉悠’只是‘王老吉’品牌授权的产品,而真正的操盘方是江西吉智食品有限公司,而‘哔嗨啤、吉宝清养益、悠悠瘦也是如此。”业内人士透露:“这类产品的运作手法是项目操盘手找到品牌方获得品牌授权,然后找代加工厂商进行贴牌生产,再通过专业机构打造一套多层分销系统,将产品通过社交裂变的方式分发获得收益。”
值得注意的是,如今互联网上涌现出越来越多打着“王老吉品牌”旗号的产品,从茶饮连锁品牌1828王老吉到火锅品牌1828王老吉小吉锅派,从白酒品牌王老吉“岁岁牛”到王老吉啤酒,再到牛奶品牌王老吉吉如意,一时间王老吉品牌从多个品类中冒出,但很多品牌又快速消失,雷声大雨点小。
事实上,长期品牌授权也为王老吉品牌埋下了祸根,一些对外授权正不断消耗王老吉知名品牌,还影响了品牌的声誉。“广药集团对王老吉品牌授权给白云山后,初衷应该是希望利用社会资源更大范围更深领域的开发王老吉品牌的价值,但是目前来看这个初衷没有得到很好执行,反而出现被滥用、削弱王老吉品牌价值的情况。而这些非广药系推出的王老吉产品,都缺乏统一的严格标准,导致其中出现鱼龙混杂、良莠不齐。”业内人士表示。












