北部湾银行内控管理漏洞频出:一个月连收5张罚单
近日,根据中国银保监会披露的处罚信息显示,广西北部湾银行小企业金融服务中心因贷款“三查”不到位,罚款人民币40万元。相关负责人黄龙倩、邓彩英、陆秋昀对上述违法违规行为负有责任。给予黄龙倩警告处分,罚款人民币5万元;分别给予邓彩英、陆秋昀警告处分;以上这是今年9月该行收到的第5张处罚罚单。

截至9月24日,该行今年9月因内控制度执行不到位、风险与员工行为排查不到位和贷款“三查”不到位等违法违规行为5次被罚,共计罚款463万元人民币,涉及13位相关责任人。其中广西北部湾银行南宁市琅东支行负责人王智被禁止从事银行业工作终身。
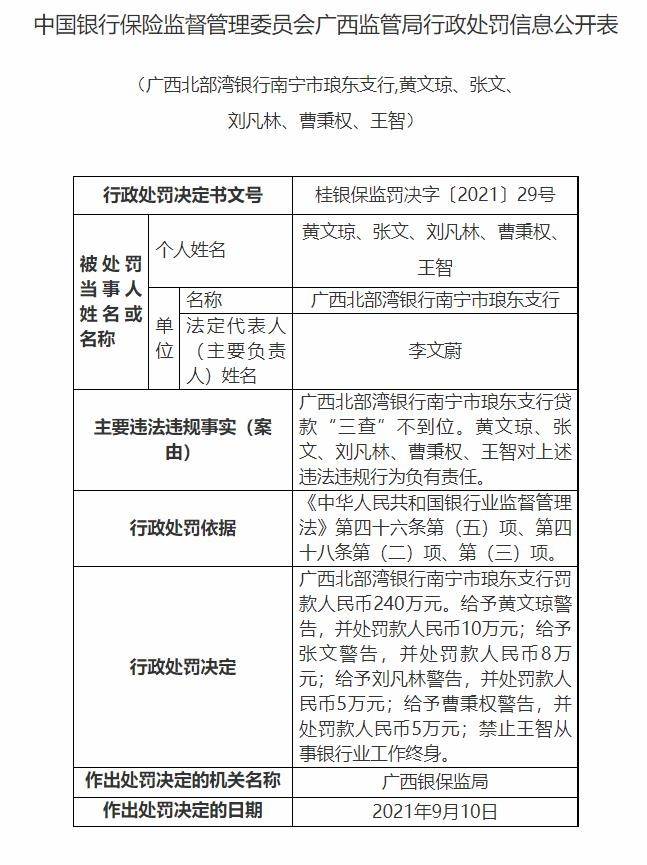
经记者梳理发现在广西北部湾银行的罚单中,广西北部湾银行南宁市琅东支行于9月15日涉及贷款“三查”不到位。相关负责人黄文琼、张文、刘凡林、曹秉权、王智对上述违法违规行为负有责任,本次处罚罚金共计268万元,其中琅东支行罚款240万元人民币。相关负责人罚款共计28万元人民币。给予黄文琼警告处分,并处罚款人民币10万元;给予张文警告处分,并处罚款人民币8万元;给予刘凡林警告处分,并处罚款人民币5万元;给予曹秉权警告处分,并处罚款人民币5万元;禁止王智从事银行业工作终身。

根据记者不完全统计,此次处罚并不是广西北部湾银行今年第一次被处罚。而早在今年一月,该行就因办理贷款业务严重违反审慎经营规则、办公营业用房租赁内控管理不到位等问题收到7张罚单,罚款人民币70万元。相关负责人韦树彬、宁坚、王年年、梁文杰禁止终身从事银行业工作,谭腾禁止从事银行业工作3年,莫贻烽取消银行业金融机构高级管理人员任职资格3年。
就今年处罚罚单以及整改情况记者致电广西北部湾银行。该行相关工作人员表示已采取系列措施,全面提升信贷管理和风险管控能力。本次监管处罚事项为自行排查发现的问题,暴露出个别分支机构在管理工作中仍有不够完善和监督管理不到位的情况,已向监管部门申报结案。
该行表示高度重视内控管理建设,对内控管理常抓不懈,不断建立健全内控管理体系,持续提升内控管理效能,促进该行实现高质量发展。并针对之前的处罚,专门制定了全面的整改提升方案。












