富民银行业务违规收850万罚单:用户不知情被贷款

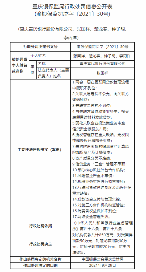
9月30日,重庆银保监局公布了对重庆富民银行的行政处罚。罚单显示,对该行罚款共计850万元,对3名相关责任人合计罚款100万元,对1名相关责任人给与警告处罚。
据界面新闻记者了解,富民银行是首家因助贷业务严重违反审慎经营规则收到大额罚单的银行。
罚单显示,重庆富民银行主要存在17项违法违规事实,均指向了该行的助贷业务违规。
包括两会一层在互联网贷款管理流程中履职不到位;关联交易定价不公允,向关联方输送利益;关联交易管控不到位;与关联方合作助贷业务中,接受虚假用途材料发放贷款等。

对此,重庆富民银行回应重庆银保监局监管处罚称,相关事项是2020年对该行进行的例行业务检查,该行高度重视监管在检查中指出的问题,并按照检查意见要求,针对现场检查发现的问题,坚持举一反三,从严制定整改措施,进一步完善制度、优化流程,目前已基本完成整改。
据界面新闻记者了解,富民银行此次处罚主要与“享车”APP的助贷业务违规合作有关。
2020年8月,曾经宣传“九折加油”吸引大量车主参与的“享车”APP资金链疑似断裂,让大量车主背上了数千元到数万元的分期贷款。
根据“享车”APP用户多项投诉显示,2019年开始,“享车”APP宣传可以9折加油,并收集客户的多项个人信息,甚至在不知情的情况下被申请了分期贷款,但2020年5月开始,车主充值后去加油站加油竟然发现账户没钱。
在该项违规的助贷模式中,深圳优速物流科技先以九折加油做诱饵,诱骗车主向富民银行申请分期贷款,富民银行审批通过后,便付给了资产提供方——深圳优速物流科技,使其为车主购买加油卡,但直到2020年,深圳优速物流却贷款跑路,“享车”APP的数千名用户却依然要偿还银行贷款,资金方富民银行也同时遭受重大损失。
直到2020年12月,富民银行正式发布公告称,针对未依约享受加油服务的贷款客户,本行及时采取了多重措施全力保护客户权益,并已制定合法合规的方案,即本行客户不用继续还款,也能结清贷款,同时,富民银行也承诺采取暂时不上报未能还款用户的征信。












