卷轴模式加拼团模式双管齐下 易拼购已遭多方预警
在上篇报道中,我们了解到了运营易拼购的相关企业存在怎样的问题,有关“最具前沿的价值电商品牌”、“全国领先品牌连锁孵化全产业链”的宣传是否存在争议,在本篇报道中,我们将从易拼购所推行的模式开始说起。

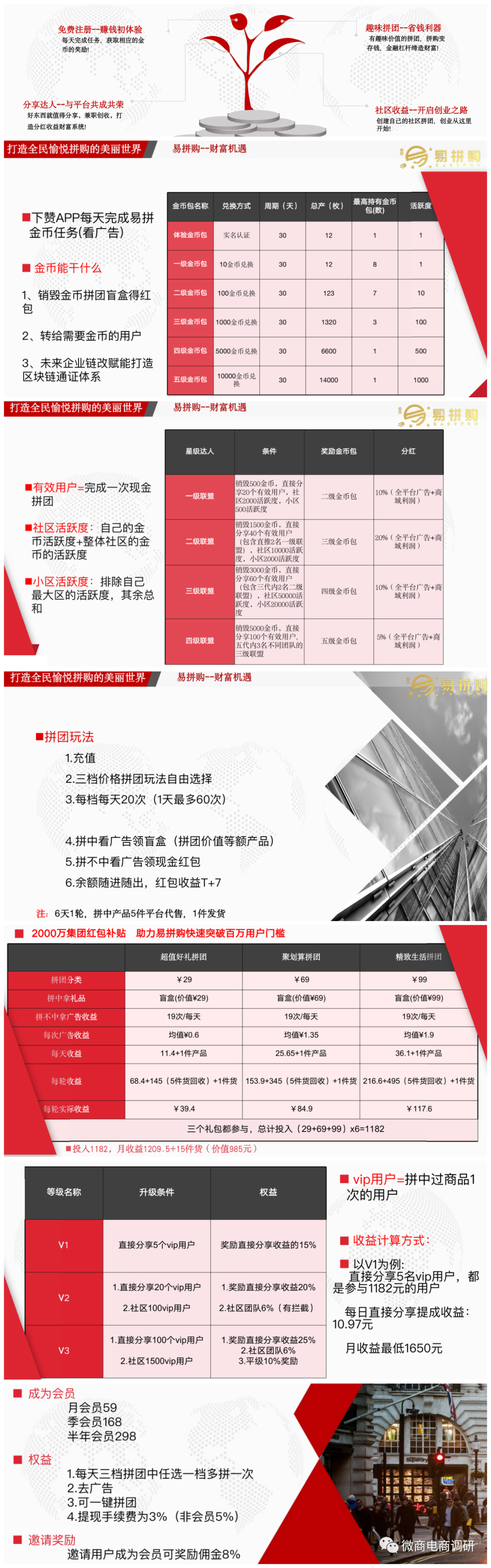
揭底模式,趣步+拼团
关于易拼购现行的奖金制度,据推广人员阿强(化名)提供的资料显示如下:
易拼购卷轴任务金币包介绍:实名认证后可以获得一级任务金币包,产出金币可以用来参与盲盒拼团区,拼中盲盒销毁金币,金币可以互相转让,更有现金红包。


玩法及投资介绍:例如我们拼29元的商品,每天可以拼20次必中一次,而那19次没中都把29元返回给你,还给你0.6的收益,那么就是0.6×19=11.4元(29商品日收益);
1.35×19=25.65元(69商品日收益);
1.9×19=36.1元(99商品日收益)。
第一,月收益成本及收益
29元拼团区成本180元
6天收益39.14元加一个29元价值的商品,月收益197元加5个29元价值的商品
69元拼团区成本415元
6天收益85元加一个69元价值的商品,月收益424元加五个69元价值的商品
99元拼团区成本600元
6天收益188元加1件价值99元的商品,月收益588元加五件99元的商品

第二,团队奖励
V1等级直推5个用户参与拼团,可以拿直推的直接收益15%;
V2等级直推20个用户参与拼团,团队人数100用户参团,可以拿直推收益20%,社区无限代6%收益;
V3直接分享100个用户参团,团队人数1500用户参团,可以拿直推收益25%,团队6%,同等级10%奖励。

第三,平台目前对接了趣步类模式,实名认证有金币,金币还可以用来兑换现金,全部都是玩家与玩家之间的交易。
《易拼购商业计划书1.0》展示出来的图片版本的制度解读如下:

为了刺激市场,有的团队长还推出了扶持政策:
1.无限代扶持30元
2.直推包赔二轮
3满拼送一个月会员
4.团队业绩扶持
推广100有效用户额外奖励188元
推广200有效用户额外奖励288元
推广300有效用户额外奖励388元
推广400有效用户额外奖励488元
推广500有效用户额外奖励588元
推广600有效用户额外奖励688元
推广700有效用户额外奖励788元
推广800有效用户额外奖励888元
推广900有效用户额外奖励988元
推广1000有效用户额外奖励1888元
备注:只能领取一次,有效期9月1日到10月1日
而现如今,一拖五的玩法也早已呼之欲出,还有资料指出参与者甚至可以一拖三十。


该项目为参与者提供的收益有多么惊人?有业内人士对该项目进行了总结,并直呼其为“暴利项目”:“一个号一个月投入1182元,月收益1209.5+15件商品,商品算白捡,月收益率也高达102%”。

对于近期在互联网上搞得风生水起的拼团项目,本平台也请到了行业专家进行分析,该专家曾明确指出:“十拼三或七拼二,拼中给商品,不中给出资额的5%到8%红包奖励,这类的是相对靠谱的。凡是给的红包奖励低,必然是把资金挪到后面多层次团队计酬的奖金拨比去了。”
项目前景,并不看好
在9月1日才刚刚上线的易拼购目前已然遭到了多方预警。如“盘界快讯”等多家公众号都认为“易拼购在接棒拼拼有礼继续割韭菜”:“大家都知道,现在拼拼有礼快断气了,又出来了个易拼购,还是原来的配方,还是熟悉的味道,还是韭菜们的同一帮领导人、团队长!这个盘子大都是拼拼有礼撤下来的人,看拼拼有礼不行了,立马转战新盘子继续带韭菜们打钱!”
公众号“项目点评”的看法也无外其中:“不管盘子怎么变,这帮拉人头的肯定是稳赚不亏的!韭菜么,就不好说了,你能赶上好时候撤的快也许能赚点,跑的慢了也是一样被割!这种盘子你想赚钱要考虑清楚,你是这么赚钱的,操盘手是怎么赚钱的,那些拉你进坑的人是怎么赚钱的,把这几个问题捋清楚再想想你能不能赚到钱,如果能赚到你就去做,如果不能赚钱就不要去做!”
公众号“区块链小帮手”也曾指出:“易拼购又是一个拼团模式,很正常,因为拼团模式最近几个月的热度会导致有大量项目方开盘,可见,这种项目盈利多高,这里的盈利我指的是项目方,不是用户。”
公众号“天眼识盘”也认为:“易拼购的项目方欠缺控盘经验,你想去做小白鼠吗?”
现如今,在多家自媒体发布的《最新崩盘跑路、提现困难项目黑名单》当中,易拼购也已因“风险太高”而榜上有名。

后 记
近期,龙南、定南、珲春、满洲里、汝州、于都等多地先后发布了《关于警惕“拼团返利”模式衍生非法集资的风险提示》与关于拼团返利模式的预警信息,可见,随着监管部门的重视,个别涉及非法集资的拼团项目也终将是命不久矣。有关报道指出,拼团返利模式衍生非法集资违反《防范和处置非法集资条例》的相关处置条款:第19条:“在销售商品、提供服务、投资项目等商业活动中,以承诺给付货币、股权、实物等回报的形式吸收资金”,处置非法集资牵头部门应当及时组织有关行业主管部门、监管部门以及国务院金融管理部门分支机构进行调查认定。第27条:“为非法集资设立的企业,个体工商户和农民专业合作社,由市场监督管理部门吊销营业执照。为非法集资设立的网站、开发的移动应用程序等互联网应用,由电信主管部门依法予以关闭。”按照《条例》要求,“拼团返利”平台技术服务商为涉及非法集资活动提供技术服务的,属于非法集资协助人,应由相关部门对其进行处罚。

至于以“打造全民预约拼购的美丽世界”为愿景的易拼购在今后会如何发展?官方宣传材料当中的“2021年底打造千万数据”到“2024年挂牌上市”的未来规划能否照进现实?对此,微商电商调研将继续保持关注。












