3月4日消息,陕西银保监局公布的行政处罚信息公开表显示,中信银行(5.220, -0.02, -0.38%)股份有限公司西安分行因未按要求...
3月4日消息,陕西银保监局公布的行政处罚信息公开表显示,盛世大联在线保险代理股份有限公司陕西分公司因利用业务便利为其他机构牟取不正当利益;...
3月4日消息,鹤岗银保监分局公布的行政处罚信息公开表显示,鹤岗市市区农村信用合作联社因关联交易管理不规范;违规新增超比例大额风险暴露,合计...
3月4日消息,辽源银保监分局公布的行政处罚信息公开表显示,东辽县农村信用合作联社因贷款审查、贷后管理与检查严重不尽职,被处罚款25万元。 ...
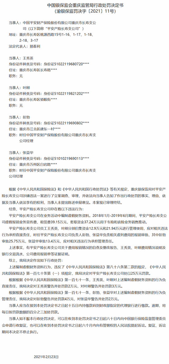
3月4日消息,重庆银保监局公布的行政处罚决定书显示,中国平安(86.300, -0.45, -0.52%)财产保险股份有限公司重庆市长寿支...
花生日记3月3日,广东省市场监督管理局通过官方微信公众号“广东市场监管”发文披露了所查处的五起网络传销典型案例,其中包括花生日记涉传销案。澎...
3月4日消息,天眼查数据显示,汇源果汁董事长朱新礼于2月3日新增限制高消费令,申请人为中国进出口银行,截至发稿,朱新礼已被限制高消费13次...
杭州的陆女士说自己是世纪佳缘的会员,一共交了13万多元的会费,可两年过去了,她还没有相亲成功,她认为是红娘的服务有问题,要求世纪佳缘退款。...
中新经纬客户端3月4日电 4日,赢合科技公告称,因涉嫌操纵证券市场,证监会对公司持股5%以上股东、董事、CEO王维东立案调查。公告提到,赢合...
3月4日消息,辽宁银保监局公布的行政处罚信息公开表显示,中国农业银行股份有限公司沈阳分行因违规发放个人商品房贷款,被处罚款50万元。 以下为...
深圳千福之家涉嫌非法集资:采取会员制模式
当代系旗下睿通致和兑付风险调查:投资千万
水滴招股书曝风险:创始人被追讨10亿 保
友信金服旗下好分期违规套路贷 资金端人人
百融云创旗下榕树贷涉高利贷 蓝海银行借其
金辉控股降负债秘密:非控股权益暴增2.2
“假保单案”牵出人保寿险年金险悬疑 营销
武汉睿通致和私募产品未兑付背后:“当代系
惠州“CP长者屋”爆雷涉嫌违法 碧桂园或
水滴赴美IPO:9成营收来自保险佣金 公
杭州米友圈科技涉嫌传销 山东淄博法院冻结
惠州养老机构“长者屋”爆雷:千名老人亿元