随着智能手机市场进入存量时代,在“差异化”竞争中,各大手机厂商争相开发新的手机性能。而在智能手机进化的过程中,摄像头的创新成为大厂之间“兵家...
《云创财经》 文 / 安生据上交所科创板上会公告显示,智洋创新科技股份有限公司(以下简称“智洋创新”)将于10月27日接受首发审核。智洋创新...
电力事关民生和第一产业,服务于电力行业,将国家电网和南方电网作为大客户的上市公司不少,而2006年成立于淄博高新区 智洋创新科技股份有限公司...
总经理被冒用身份证成立了一家500万元的公司,而且这家公司还成了新三板企业的前五大供应商……前副总经理离职时虽然签订转让股份协议,但数年内都...
集微网消息,一直以来,应收账款与现金流就是一对冤家:当本期应收帐款期末余额大于期初余额时,企业现金流减少;当本期应收账款期末余额小于期初余额...
经济日报-中国经济网北京3月2日讯(记者朱国旺 郭文培)时隔一年,亚太药业涉嫌信息披露违法违规一案调查结果日前尘埃落地,亚太药业时任董事长陈...
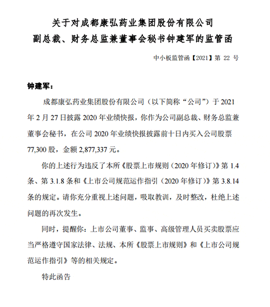
经济日报-中国经济网北京3月2日讯 (记者朱国旺 郭文培) 3月2日,因违规买入公司股票,成都康弘药业集团股份有限公司(简称“康弘药业”)副...
中国经济网北京3月2日讯 银保监会网站今日发布莆田银保监分局行政处罚信息公开表(莆银保监罚决字〔2021〕1号),福建莆田农村商业银行股份有...
中国经济网北京3月2日讯 (记者 何潇 马先震)上海市药品监督管理局网站日前公布了上海市徐汇区市场监督管理局行政处罚决定书(沪市监徐处〔20...
中国经济网北京3月2日讯 王力安防(605268.SH)今日开板,股价直奔跌停。此前,该股连续4日涨停。截至今日收盘,王力安防报17.81元...
深圳千福之家涉嫌非法集资:采取会员制模式
当代系旗下睿通致和兑付风险调查:投资千万
水滴招股书曝风险:创始人被追讨10亿 保
友信金服旗下好分期违规套路贷 资金端人人
百融云创旗下榕树贷涉高利贷 蓝海银行借其
金辉控股降负债秘密:非控股权益暴增2.2
“假保单案”牵出人保寿险年金险悬疑 营销
武汉睿通致和私募产品未兑付背后:“当代系
惠州“CP长者屋”爆雷涉嫌违法 碧桂园或
水滴赴美IPO:9成营收来自保险佣金 公
杭州米友圈科技涉嫌传销 山东淄博法院冻结
惠州养老机构“长者屋”爆雷:千名老人亿元