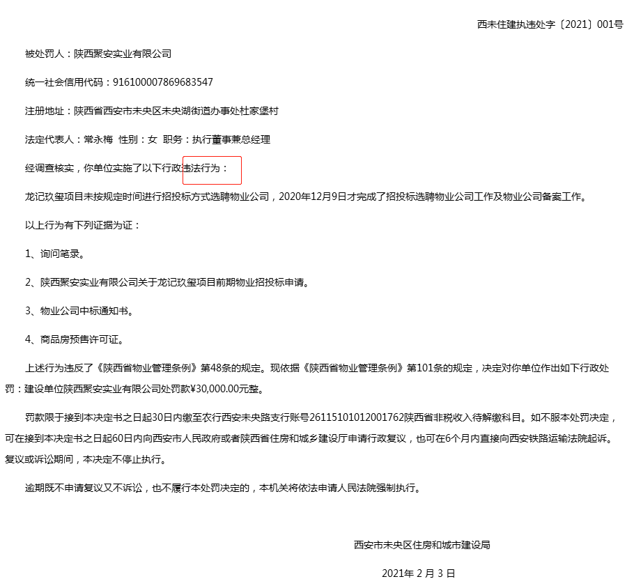
中国经济网北京3月1日讯(记者 张海蛟) 近日,西安市未央区住房和城市建设局对陕西聚安实业有限公司(以下简称:“陕西聚安实业”)罚款3万元,...
中国经济网北京3月1日讯 据证监会官网近日披露,2月20日,广东粤运交通股份有限公司(以下简称“粤运交通”)被终止IPO审查。粤运交通是广东...
中国经济网北京3月1日讯 据深圳证券交易所官网近日消息,深圳证券交易所决定终止广州佛朗斯股份有限公司(简称"佛朗斯")首...
3月1日,据中央纪委国家监委驻中国人民银行纪检监察组、北京市监委消息,日前,汇达资产托管有限责任公司原党委书记、董事长陶晓峰因涉嫌严重违纪违...
经济日报-中国经济网北京3月1日讯 据中央纪委国家监委驻中国人民银行纪检监察组、北京市监委消息:日前,汇达资产托管有限责任公司原党委书记、董...
自2020年10月13日诚达药业股份有限公司(以下简称诚达药业)创业板IPO申请材料获得受理后,至今的4个
2月28日,佐力药业(300181.SZ)披露,该公司间接参股公司 CARsgen Therapeutics Holdings Limite...
《电鳗快报》文 / 李瑞峰1月7日,浙江金沃精工股份有限公司(以下简称金沃精工)首发申请获创业板上市委员会通过,将于深交所创业板上市。招股书...
万香科技存在产能利用率大幅度下滑、综合毛利率显著低于行业均值水平、报告期内多次大手笔分红以及厂区臭气浓度超标被环保部门罚款等种种“不健康”症...
作为专业领域的精密金属制造服务商,华亚智能实控人向客户高管行贿,应收账款存货双高等一系列问题仍需引起关注。2018年12月18日,苏州华亚智...
深圳千福之家涉嫌非法集资:采取会员制模式
当代系旗下睿通致和兑付风险调查:投资千万
水滴招股书曝风险:创始人被追讨10亿 保
友信金服旗下好分期违规套路贷 资金端人人
百融云创旗下榕树贷涉高利贷 蓝海银行借其
金辉控股降负债秘密:非控股权益暴增2.2
“假保单案”牵出人保寿险年金险悬疑 营销
武汉睿通致和私募产品未兑付背后:“当代系
惠州“CP长者屋”爆雷涉嫌违法 碧桂园或
水滴赴美IPO:9成营收来自保险佣金 公
杭州米友圈科技涉嫌传销 山东淄博法院冻结
惠州养老机构“长者屋”爆雷:千名老人亿元